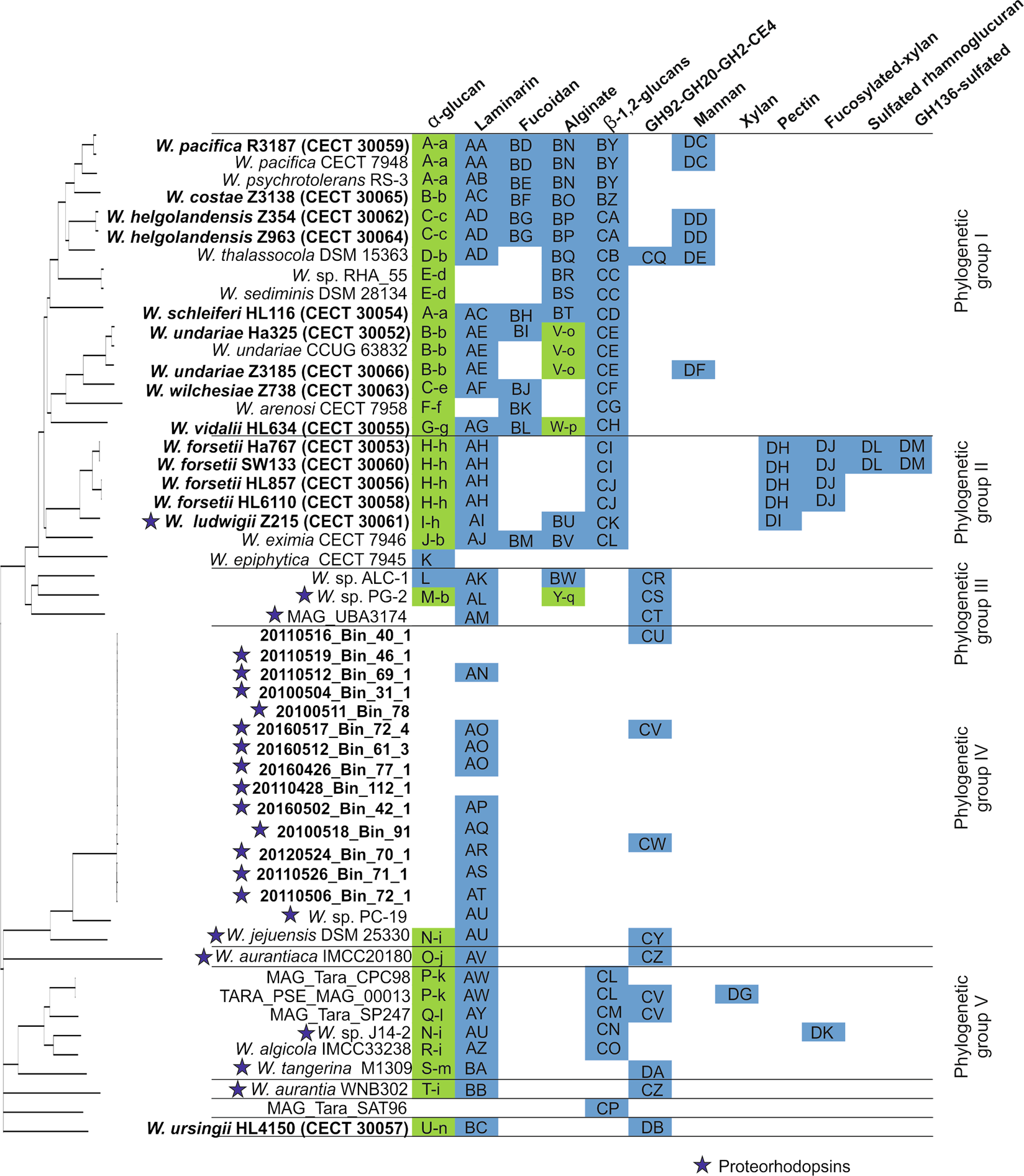
Fig. 2: Consensus tree of all Winogradskyella genomes based on the Neighbor-Joining algorithm and predicted polysaccharide degradation capacities based on of PUL-associated CAZymes.

Green means two PULs, blue means one PUL. Letters in each square mean exact gene arrangement of PULs. Strain deposit number is in brackets.