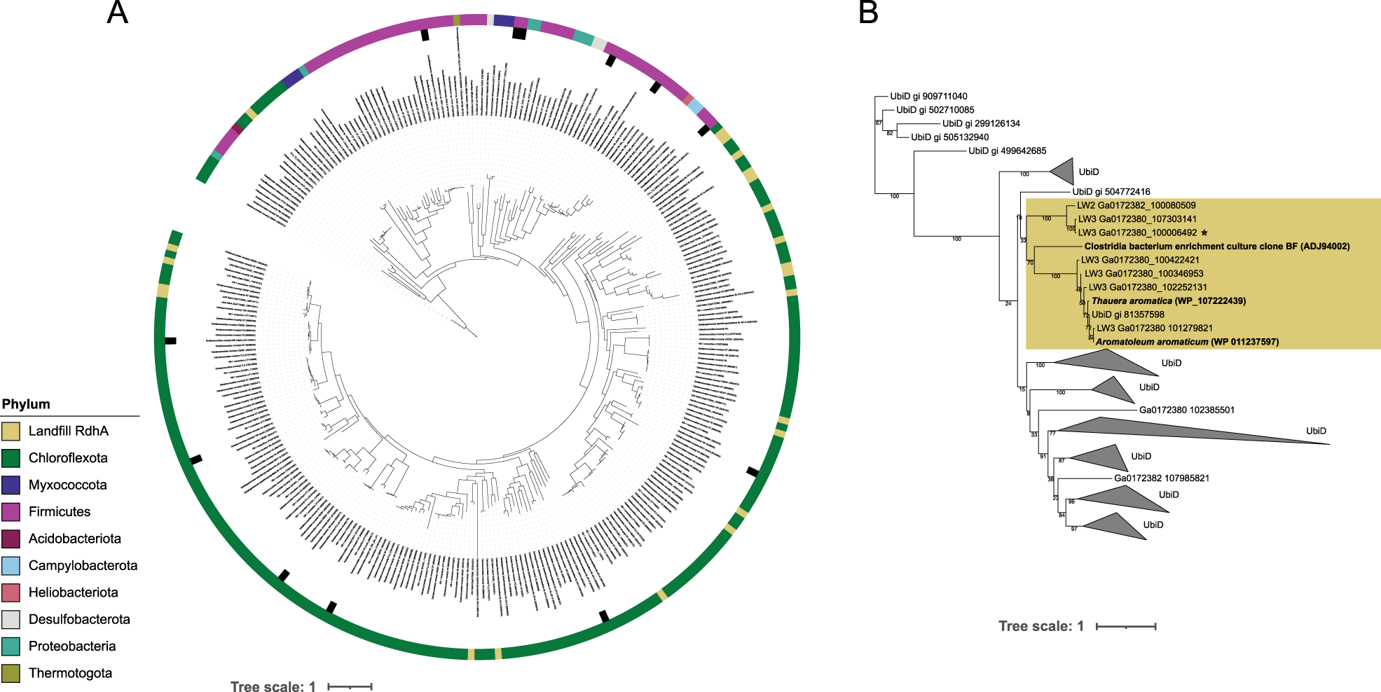
Fig. 6: Maximum likelihood trees placing landfill-derived reductive dehalogenases (RdhA) and anaerobic benzene decarboxylases (AbcA) within their respective gene families.

A RdhA ML tree, with outer ring indicating phylum of origin for the RdhA and inner ring denoting the characterized RdhA with known substrates in black. Landfill sequences are highlighted in yellow. The tree was imaged using iTol [88] and the muted colour-blind friendly palette designed by Paul Tol. B AbcA ML tree with UbiD outgroup. AbcA clade is highlighted with yellow with reference sequences bolded; all collapsed clades are UbiD sequences exclusively. The AbcA sequence associated with a high quality MAG is starred. For both trees, bootstrap values are present as numeric values on the nodes.