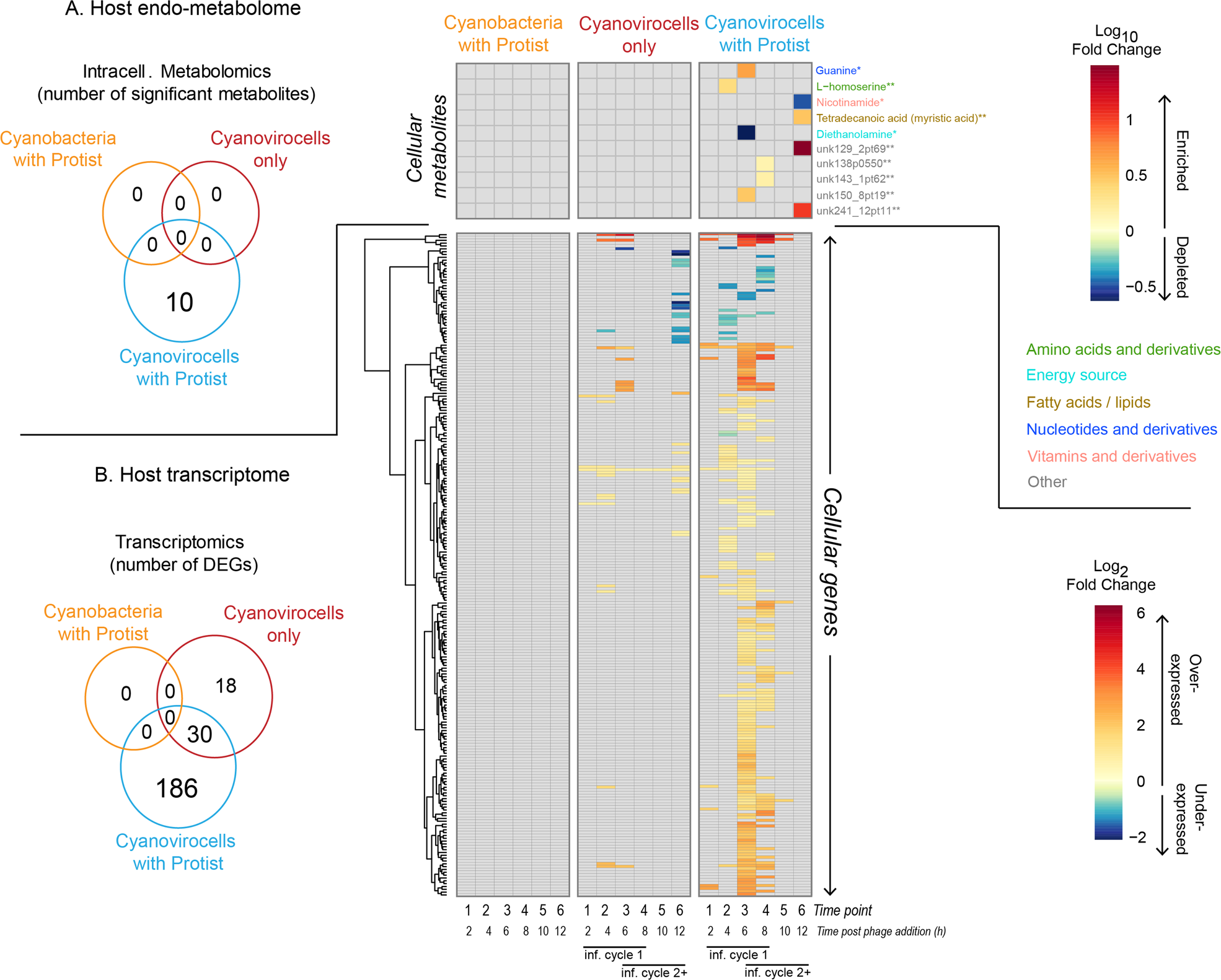
Fig. 3: Host genes and metabolites altered in each treatment relative to the untreated control.

A Number of intracellular metabolites detected as significantly changing in each of the treatments (Venn diagram) and their log10FC value in the treatment relative to the untreated cells (heatmap). Compound names are colored by the class to which they belong, and the confidence in their detection is indicated by an asterisk next to the name. Confidence of level 1 (1 asterisk) indicates the compound had three identification criteria in positive or negative mode (i.e., retention peak, mz, and msms), whereas level 2 (2 asterisks) denotes two of the three criteria were met. Compounds denoted as “Other” represent detected features that were not identified. B Number of host genes differentially expressed in response to protist only (“cyanobacteria with protist”), phage only (“cyanovirocells only”), or phage plus protist (“cyanovirocells with protist”) pictured in a Venn diagram as well as their heatmap, which denotes gene expression as log2fold change (FC) values in the treatment compared to the untreated control over the experiment time course. Gray heatmap cells denote genes or metabolites that did not significantly change their expression or abundance, respectively, in the treatment relative to the control. All represented data derive from the average of a minimum of three biological replicates in which the treatment was compared to the uninfected control (cells only, no phage, no protist). The time course for the cyanovirocells and cyanovirocells with protist captures more than one infection cycle: the first one with the phages added at the start of the experiment (“inf. cycle 1”) and the ones that follow once the phages are released from “inf. cycle 1” and infect new cells (“inf. cycle 2+”).