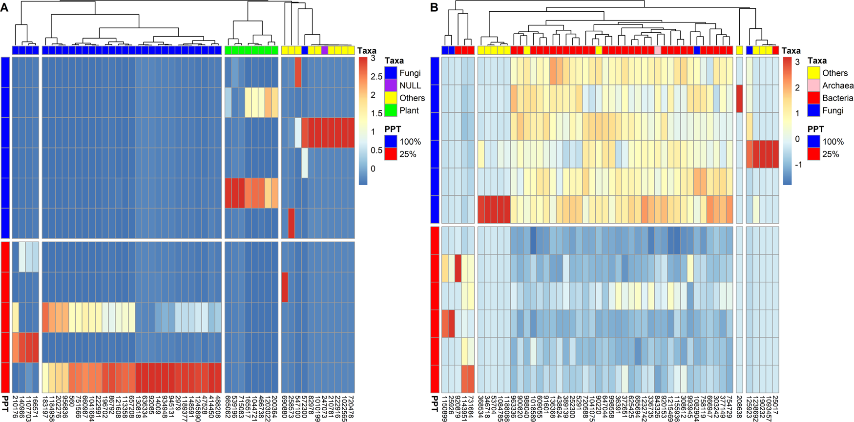
Fig. 5: Heatmap for top DA transcripts.
From: Metatranscriptomic response of the wheat holobiont to decreasing soil water content

Heatmaps for the top 50 most differentially abundant transcripts for (A) roots and (B) rhizosphere samples.
From: Metatranscriptomic response of the wheat holobiont to decreasing soil water content

Heatmaps for the top 50 most differentially abundant transcripts for (A) roots and (B) rhizosphere samples.