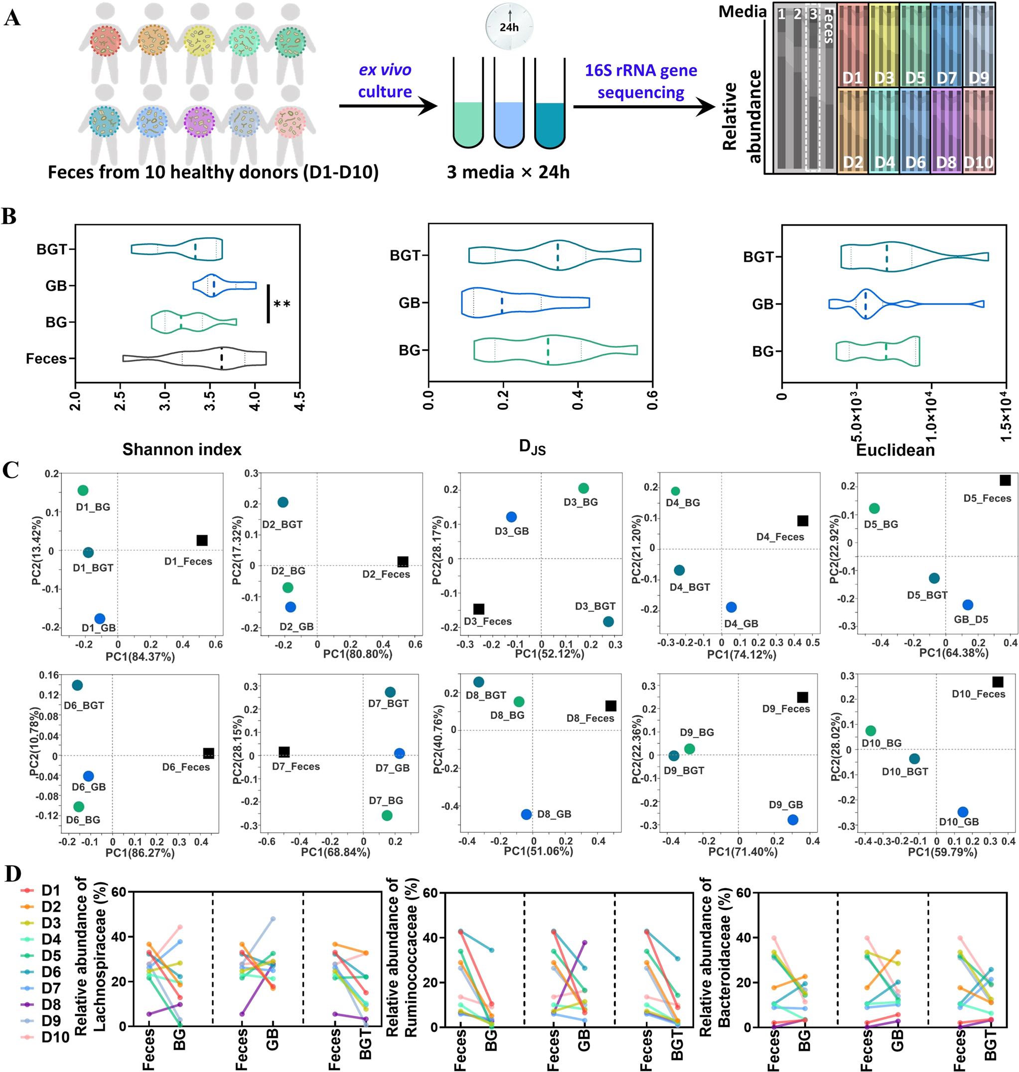
Fig. 4: The validation of optimized culture media.
From: Optimizing ex vivo culture conditions to study human gut microbiome

A Flow chart of the experiment. B Shannon index at the ASV level, DJS and Euclidean at the family level. C Bray curtis based PCoA in group of BG, GB and BGT. D Abundance of top 3 gut microbiota at the family level.