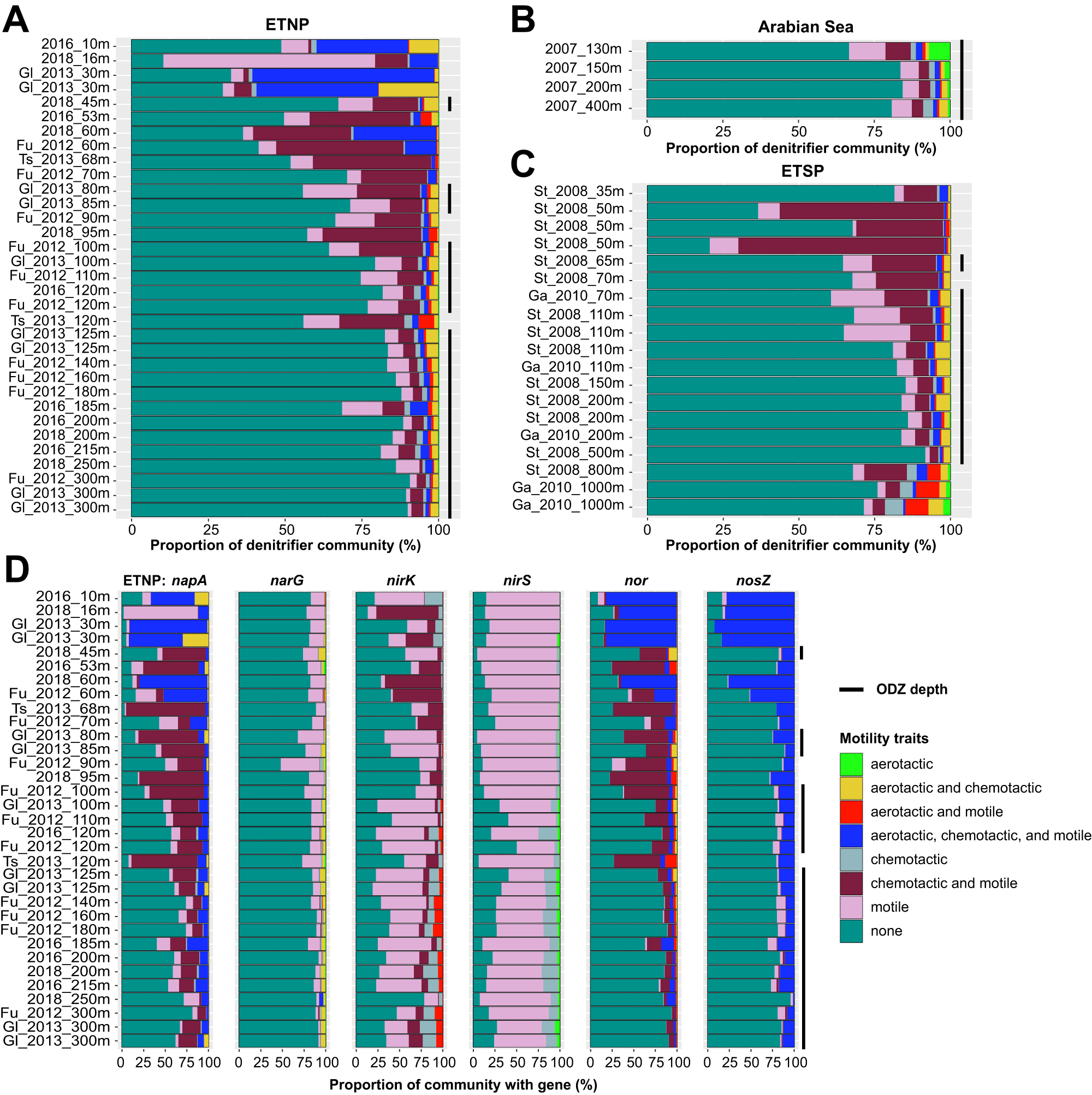
Fig. 7: Motility and chemotaxis characteristics of denitrifier MAGs.

Relative abundances of denitrifier MAGs across all metagenomes in the (A) ETSP, (B) Arabian Sea, and (C) ETNP ODZs, color-coded by presence of motility, chemotaxis, and aerotaxis genes. Relative abundances of non-denitrifying MAGs showing the same traits can be found in Supplementary Fig. S9A. D Relative abundance mapping of all MAGs carrying each denitrification gene across all ETNP metagenomes. MAGs are included if the denitrification gene in question is present, regardless of the presence or absence of other genes. MAGs are colored by the presence of motility, chemotaxis, and aerotaxis genes. Black bars to the right of each graph indicate ODZ depths (O2 < 3 μM). Mapping results for ETSP metagenomes can be found in Supplementary Fig. S9.