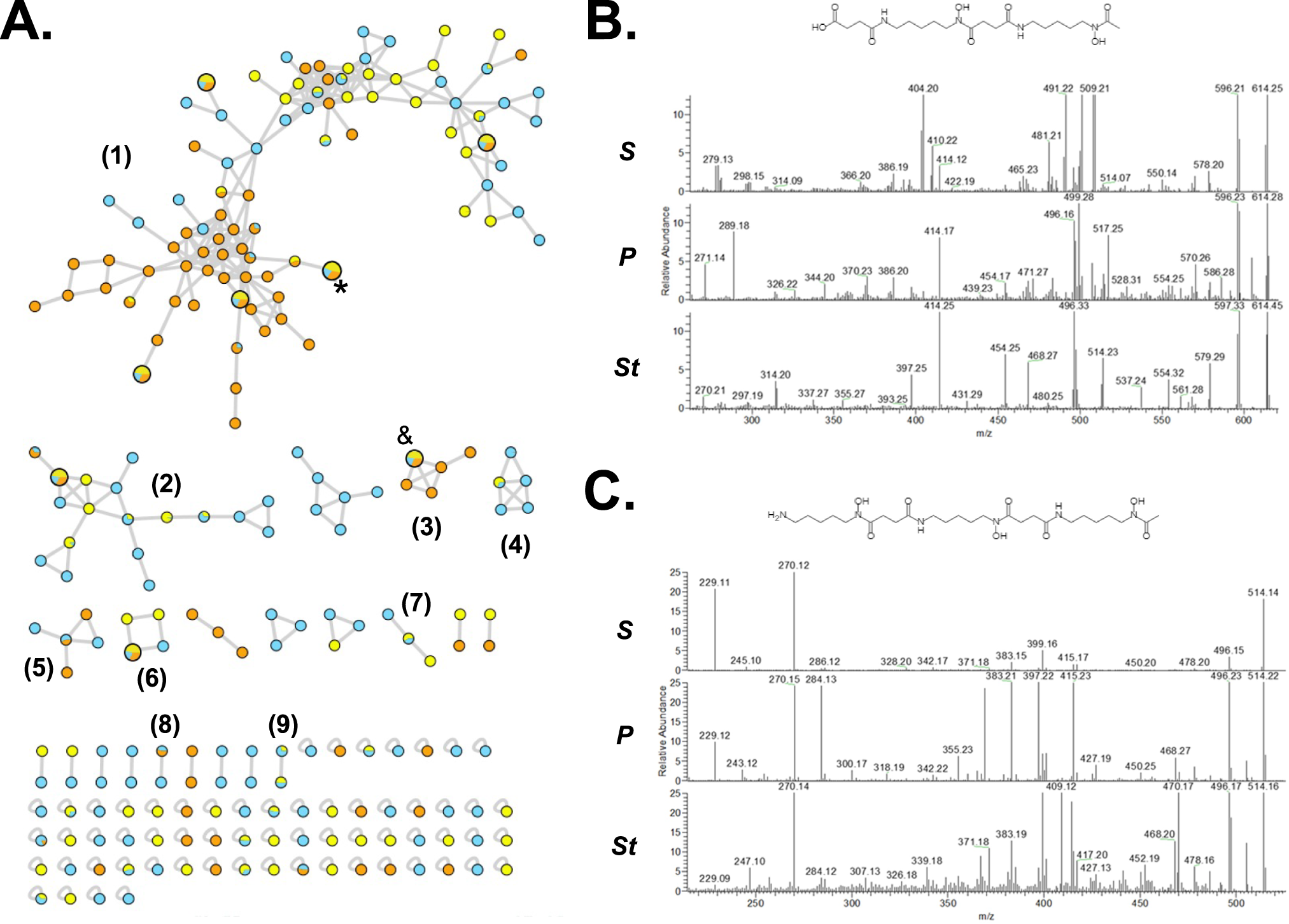
Fig. 4: Conserved chemically divergent siderophores present in core taxa.

A GNPS networks revealed 9 conserved clusters of metal-chelating metabolites produced by core bacteria of the genera Pantoea (Blue), Serratia (Yellow), and Stenotrophomonas (Orange). Four of these clusters included at least one metabolite shared amongst all three genera, but cluster 1 had four of these metabolites. Ferrioxamines H (*) and B (&) were identified in clusters 1 and 3, respectively, after a combined manual and GNPS annotation. Selected metabolites of each group, and their MS features, are provided in Table S13. B Ferrioxamine H and C Ferrioxamine B. MS/MS spectra of these known siderophores was manually analyzed and compared with standards and databases to confirm the validity of the GNPS annotation. S Serratia, P Pantoea, St Stenotrophomonas.