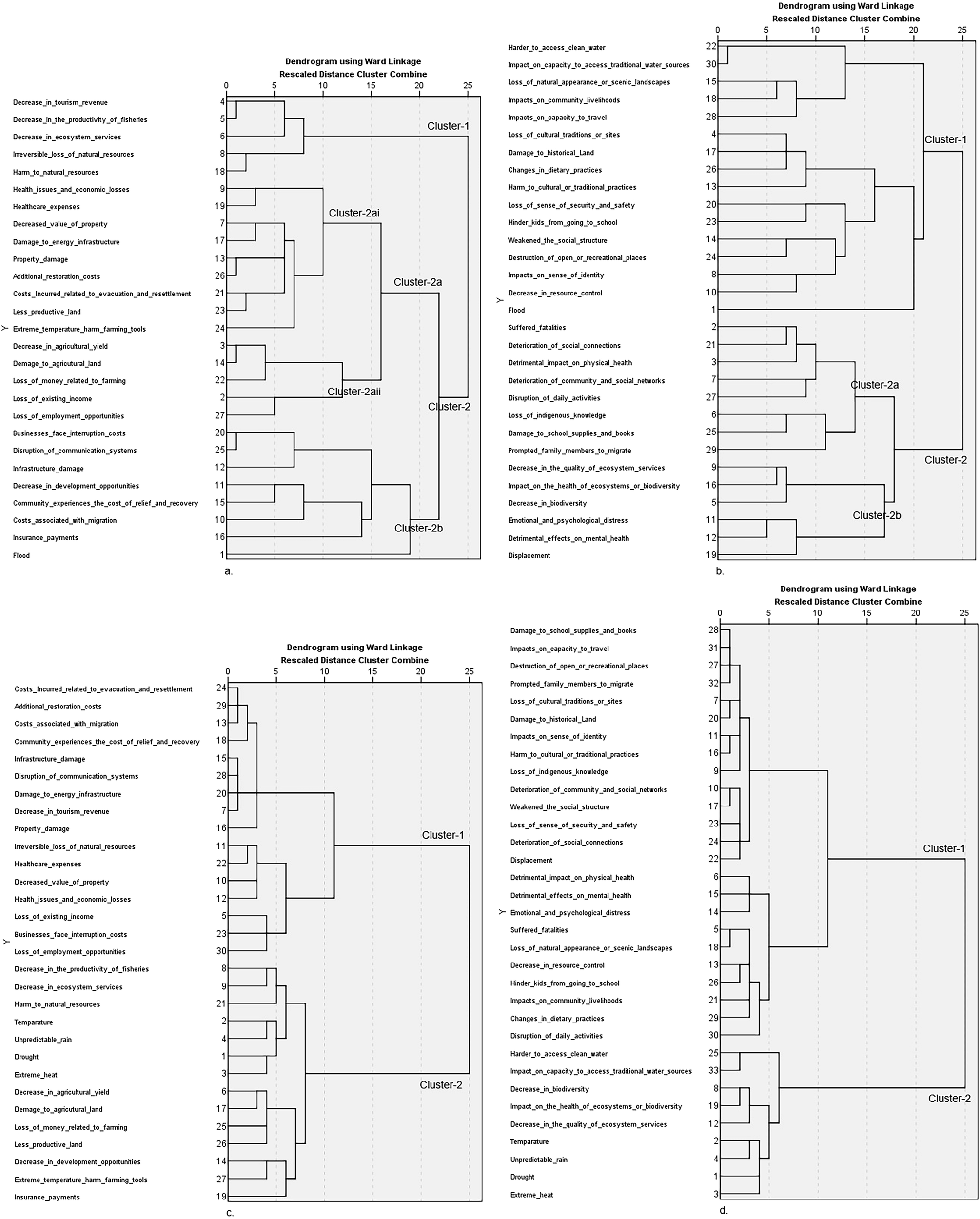
Fig. 3: The dendrogram classifies economic and non-economic loss and damage variables related to flood and drought & extreme heat into several groups.

Panels (a) and (c) show the economic L&D variables, whereas panels (b) and (d) represent for non-economic L&D variables.