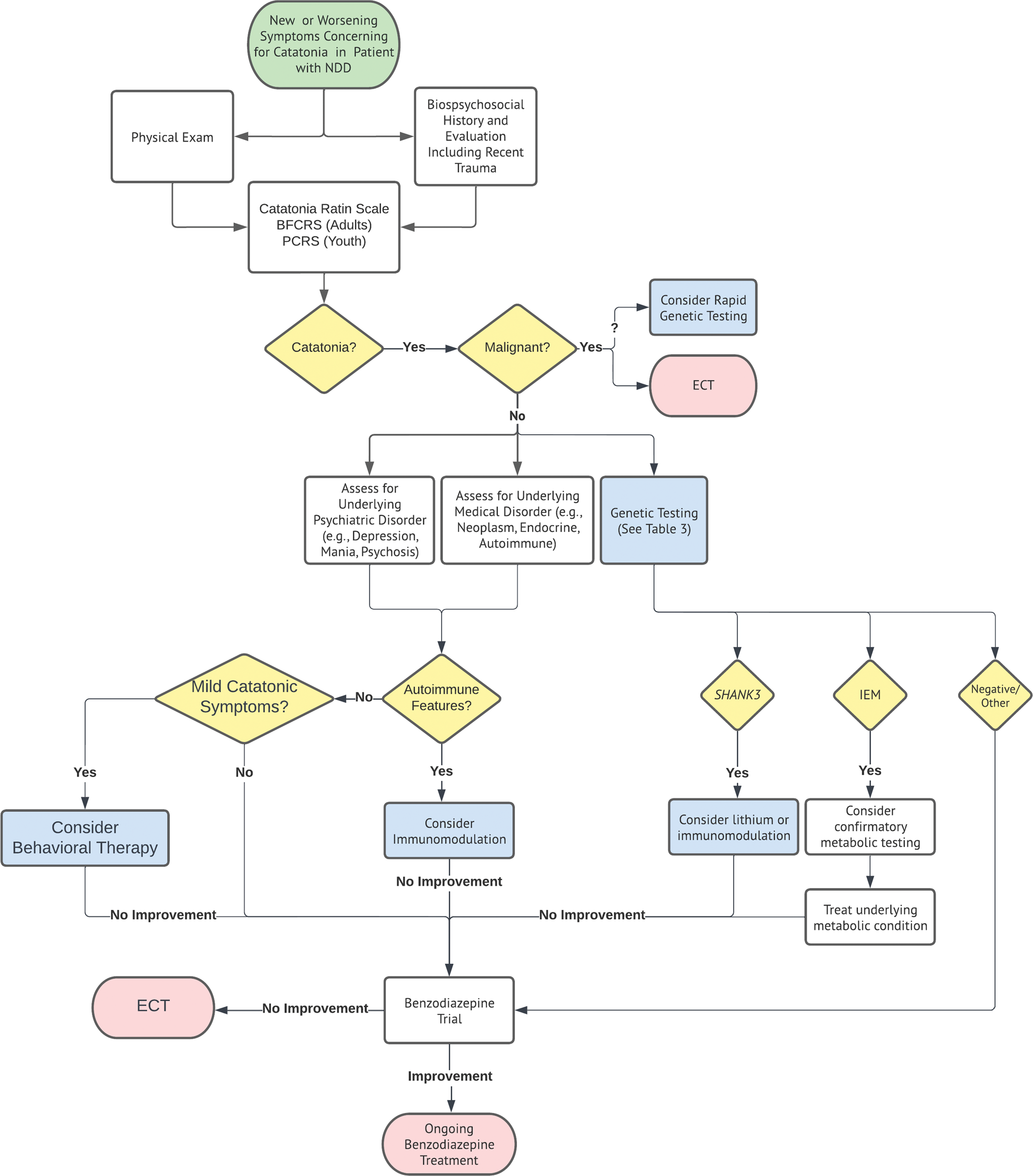
Fig. 2: Proposed evaluation and treatment of catatonia in patients with NDDs.
From: Catatonia in autism and other neurodevelopmental disabilities: a state-of-the-art review

BFCRS Bush-Francis catatonia rating scale, ECT electroconvulsive therapy, IEM inborn error of metabolism, PCRS Pediatric catatonia rating scale, Green circles represent entry points, Red circles represent exit points, Yellow diamonds represent decision points, White boxes represent established processes, Blue boxes represent processes novel to our algorithm, “?” represents a potentially informative approach to consider but without sufficient data to fully support implementation.