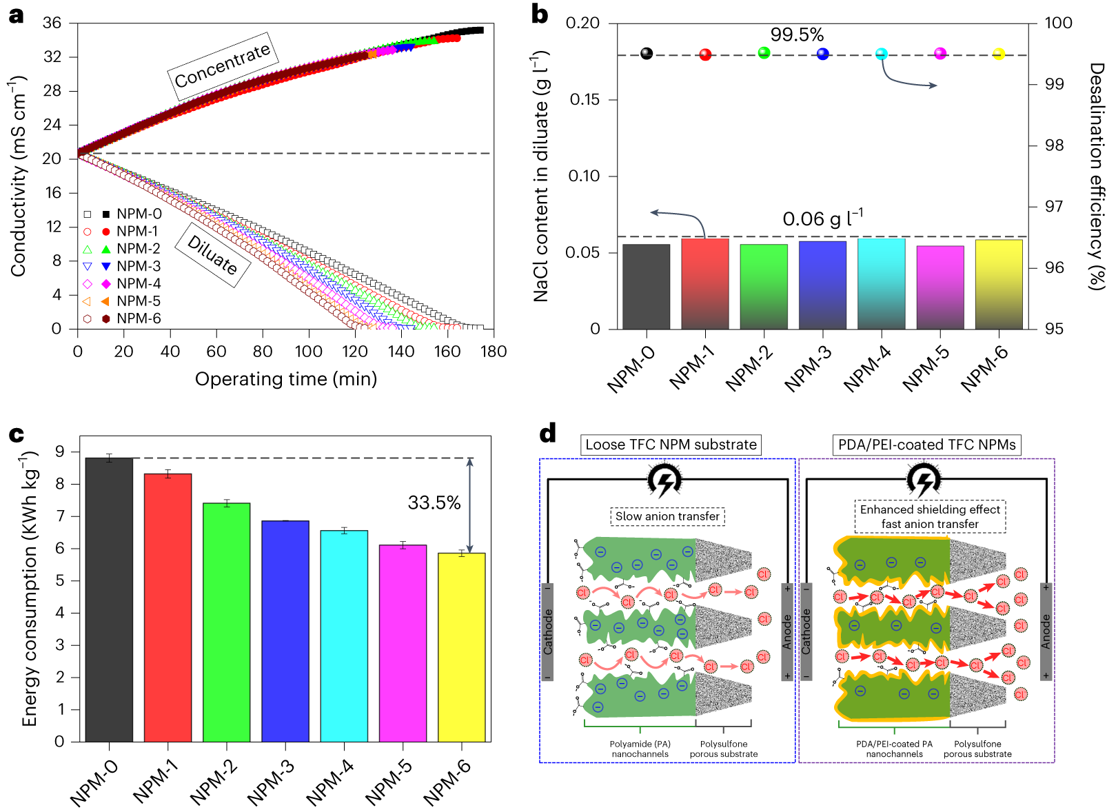
Fig. 3: Electrodialytic separation performance of the PDA/PEI-coated TFC NPMs in pure NaCl solution (about 12.0āgālā1) at a current of 0.5āA.

a, Evolution of conductivity in both concentrate and diluate. b, NaCl concentration in the diluate and desalination efficiency. c, Energy consumption. d, Illustration of anion transfer pathway through the TFC NPMs during the electrodialytic separation. Error bars represent standard deviation from triple measurements.