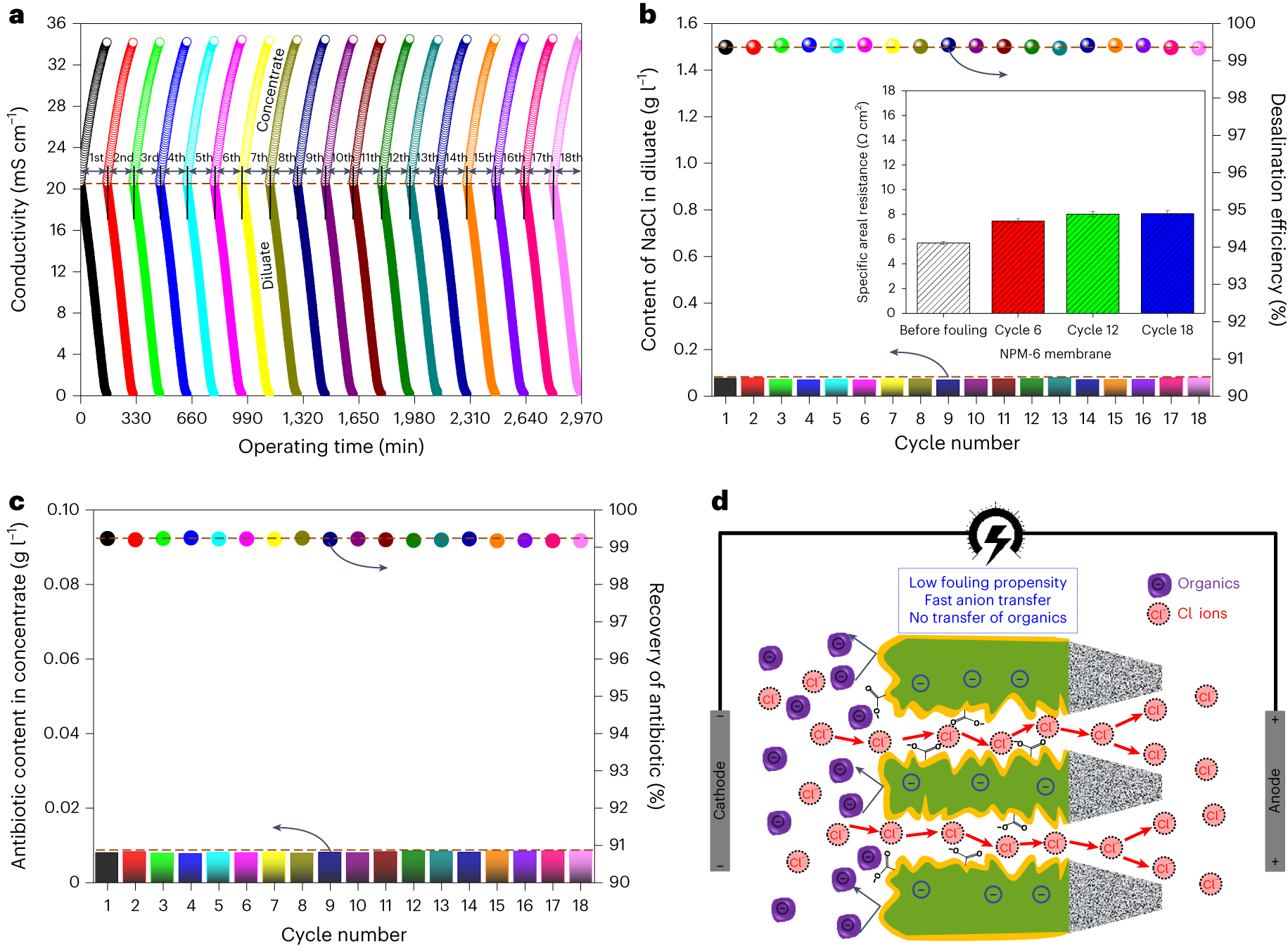
Fig. 5: Eighteen-cycle electrodialytic separation process using the NPM-6 membrane as ACM for fractionation of the ceftriaxone sodium/NaCl mixed solution (salinity ~12āgālā1 NaCl).

a, Evolution of conductivity in the concentrate and diluate. b, Content of NaCl in the diluate and its desalination efficiency (inset: specific areal electric resistance of NPM-6 before and after fouling). c, Content of ceftriaxone sodium in the concentrate and its recovery rate. d, Schematics of anion transfer of the NPM-6 membrane during electrodialytic fractionation of ceftriaxone sodium and NaCl.