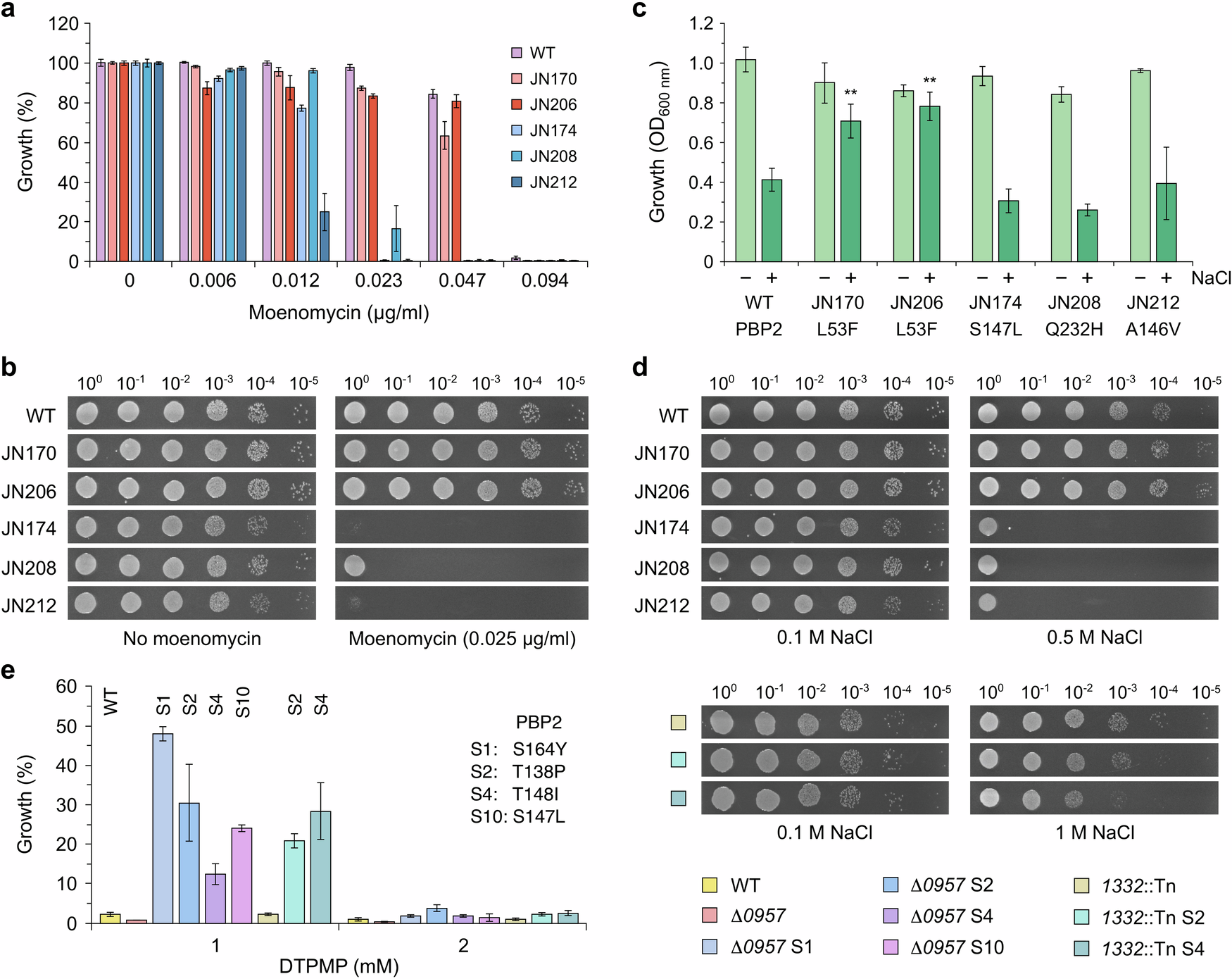
Fig. 3: Influence of PBP2 mutations on sensitivity to moenomycin and osmotic stress.

a Growth in the presence of moenomycin was measured at OD600 nm and normalised against controls without antibiotic to give the percentage growth. Results represent the mean and standard deviation of an independent experiment performed in triplicate. An additional biological repeat produced similar results (Fig. S5). b Strains were grown to an OD600 nm of 0.4, serial 10-fold dilutions performed and 10 µl volumes applied to the surface of LB agar plates in the presence or absence of moenomycin. The experiment was performed three times and one representative image is shown. c Salt resistance of mutants. Bacteria were cultivated in media containing either 0.1 M (–) or 0.5 M (+) NaCl and growth monitored. Results show growth after 6 h at 37 °C in LB (n = 3) and full growth curves are shown in Fig. S6). One-way ANOVA analysis with a post hoc Dunnett test was used to compare mutant strains to the WT, each in the presence of 0.5 M salt (**p < 0.01). d Susceptibility of mutants to high salt. Strains were grown and applied to the surface of LB agar plates (as in b) containing 0.1 or 0.5 M NaCl. The slow-growth phenotype of JN174 and JN212 is apparent here in samples without moenomycin and at 0.1 M salt. The experiment was performed three times and one representative image is shown. e Susceptibility of S. aureus USA300 PBP2 mutants isolated as suppressors of Δ0957 to DTPMP and osmotic stress. Growth was measured in the presence of DTPMP and normalised against controls without chelant to give the percentage growth. Results represent the mean and standard deviation of an independent experiment performed in triplicate; appropriate parental controls were compared with strains carrying the different suppressor (S) mutations. An additional two biological repeats produced similar results (Fig. S7). Sensitivity of selected S. aureus USA300 PBP2 suppressor mutants to high salt (right). Strains with a 1332::Tn insertion, as indicated by colour-coded boxes, were applied to the surface of LB agar plates containing 0.1 or 1 M NaCl.