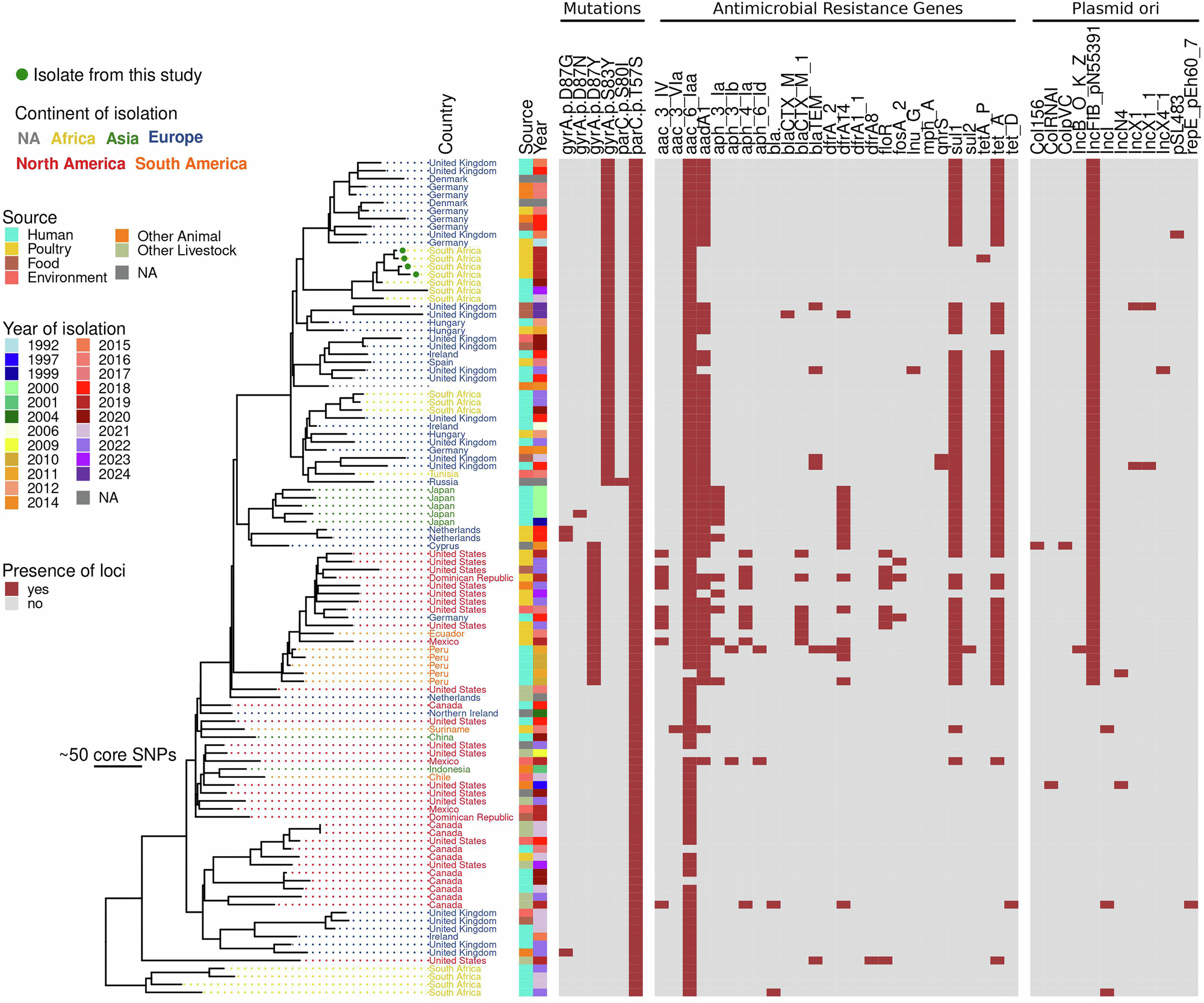
Fig. 5: Core genome SNPs-based phylogenetic relationships of study strains and international Salmonella Infantis ST32 strains with heatmaps of mutations, antimicrobial resistance genes and plasmids.

The tree was rooted at the inferred position of the outgroup.