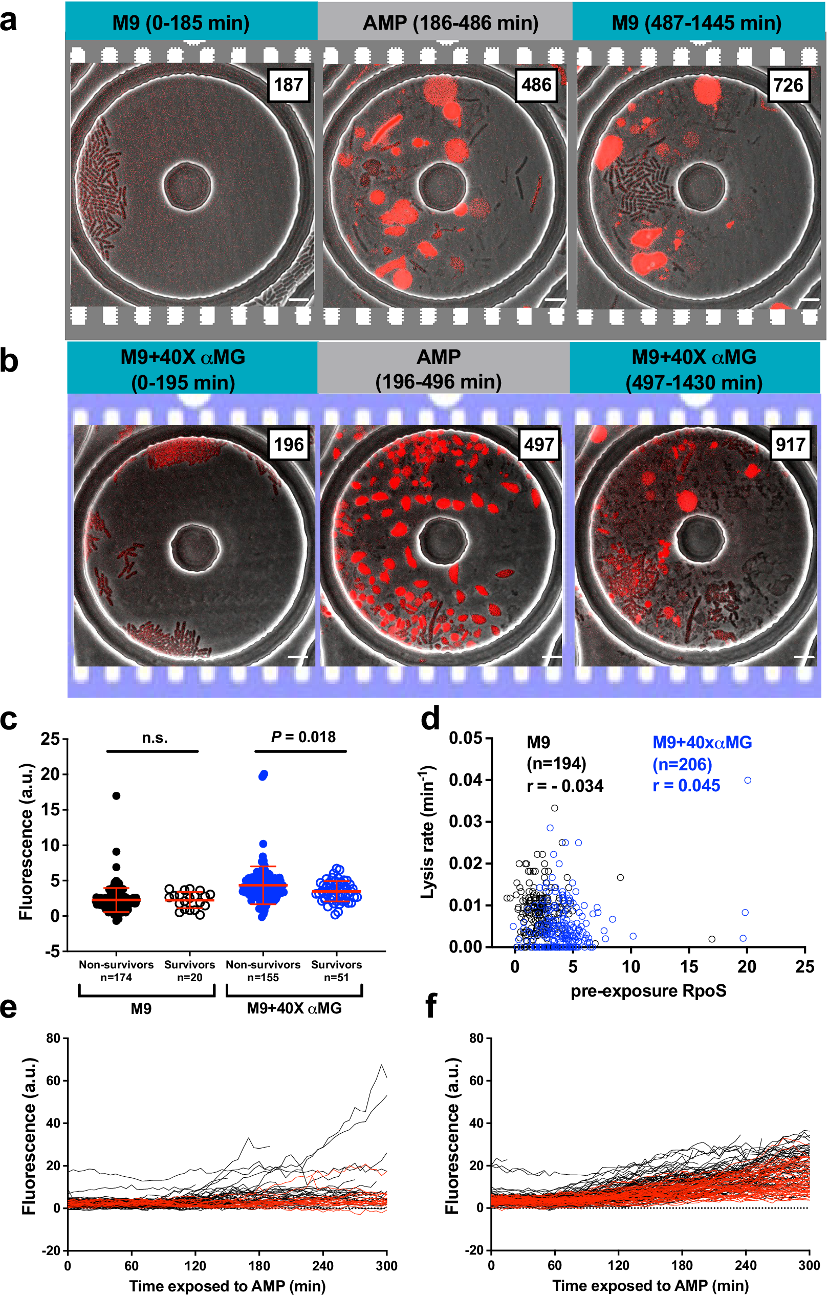
Fig. 5: RpoS levels do not contribute to survival against ampicillin.

Representative image series of ampicillin (AMP) -treated CFT073 carrying rpoS-mCherry in M9 (a) and M9+40X αMG (b). Exponentially growing cells were introduced into a microfluidic device and imaged on fluorescence and phase channels at 5 min intervals and exposed to 50 μg/ml ampicillin for 5 h. This experiment was repeated 2 times in each medium. Scale bar, 5 μm. c Comparison of pre-exposure RpoS-mCherry levels between non-survivors and survivors. Points depict single-cell RpoS-mCherry levels before ampicillin treatments and red bars represents means ± SD. P = 0.018 Mann–Whitney t-test. d Relationship between pre-exposure RpoS-mCherry levels and lysis rate in M9 (black circle) and in M9+40X αMG (blue circle) at single-cell level. The Spearman correlation coefficient value (r) is shown. Time traces of RpoS-mCherry levels during ampicillin exposure in arbitrary units for non- survivors (black) and survivors (red) in M9 (e) and in M9+40X αMG (f).