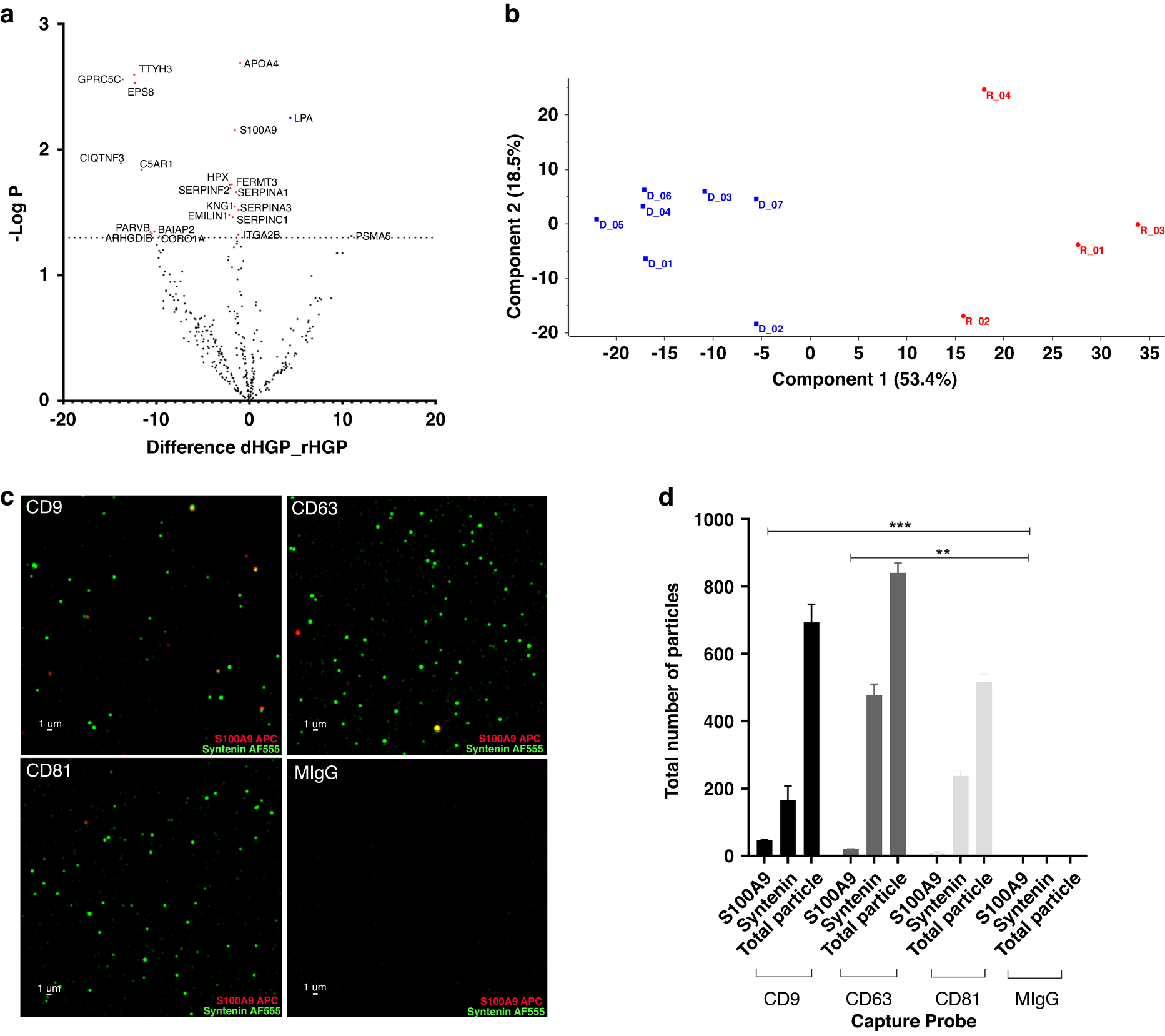
Fig. 2: Proteomics analysis performed between desmoplastic (n = 7) and replacement (n = 4).

a Volcano plot showing 22 differentially expressed significant proteins. b Unsupervised PCA performed using differentially expressed significant proteins. c ExoView data showing S100A9 (Red) and Syntenin (Green) image from plasma EV (n = 3). d ExoView graph representing S100A9 signal with different capture probe.