Fig. 6: PLOD2 promotes invasion through upregulation of LNCSRLR.
From: Targeting PLOD2 suppresses invasion and metastatic potential in radiorecurrent prostate cancer

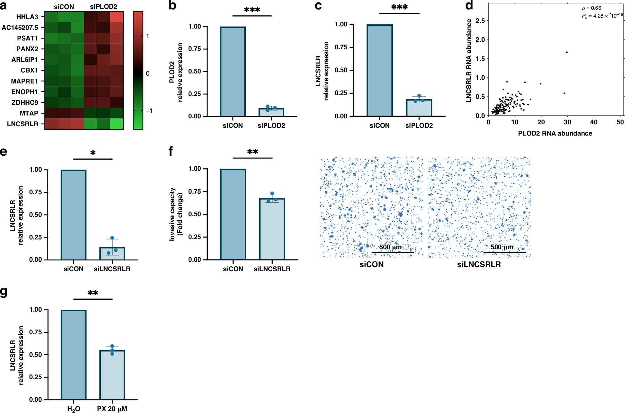
a Heatmap of significantly dysregulated genes in DU145-CF cells transfected with PLOD2 siRNA (siPLOD2) compared to scramble control (siCON), after false discovery rate (FDR) correction (adjusted p-value < 0.05 and |log2(FoldChange)| > 0). PLOD2 (b) and LNCSRLR (c) RNA expression in DU145-CF cells transfected with PLOD2 siRNA, validated by qRT-PCR (normalized to GAPDH). d Spearman correlation test of PLOD2 and LNCSRLR RNA expression in ICGC PRAD-CA patients (n = 140). e LNCSRLR knockdown with siRNA (siLNCSRLR) validated by qRT-PCR (normalized to GAPDH). f Matrigel-coated transwell invasion assay of DU145-CF cells treated with scramble control or LNCSRLR siRNA. g qRT-PCR measuring LNCSRLR RNA expression in DU145-CF cells treated with H2O control or 20 μM of PX-478 (PX) for 24 h. Means, standard deviations, and statistical significance of biological replicates are shown (*P < 0.05, **P < 0.01, ***P < 0.001).