Fig. 2: Types and number of comorbidities in the glioblastoma population.
From: Medical comorbidities prognosticate survival in glioblastoma

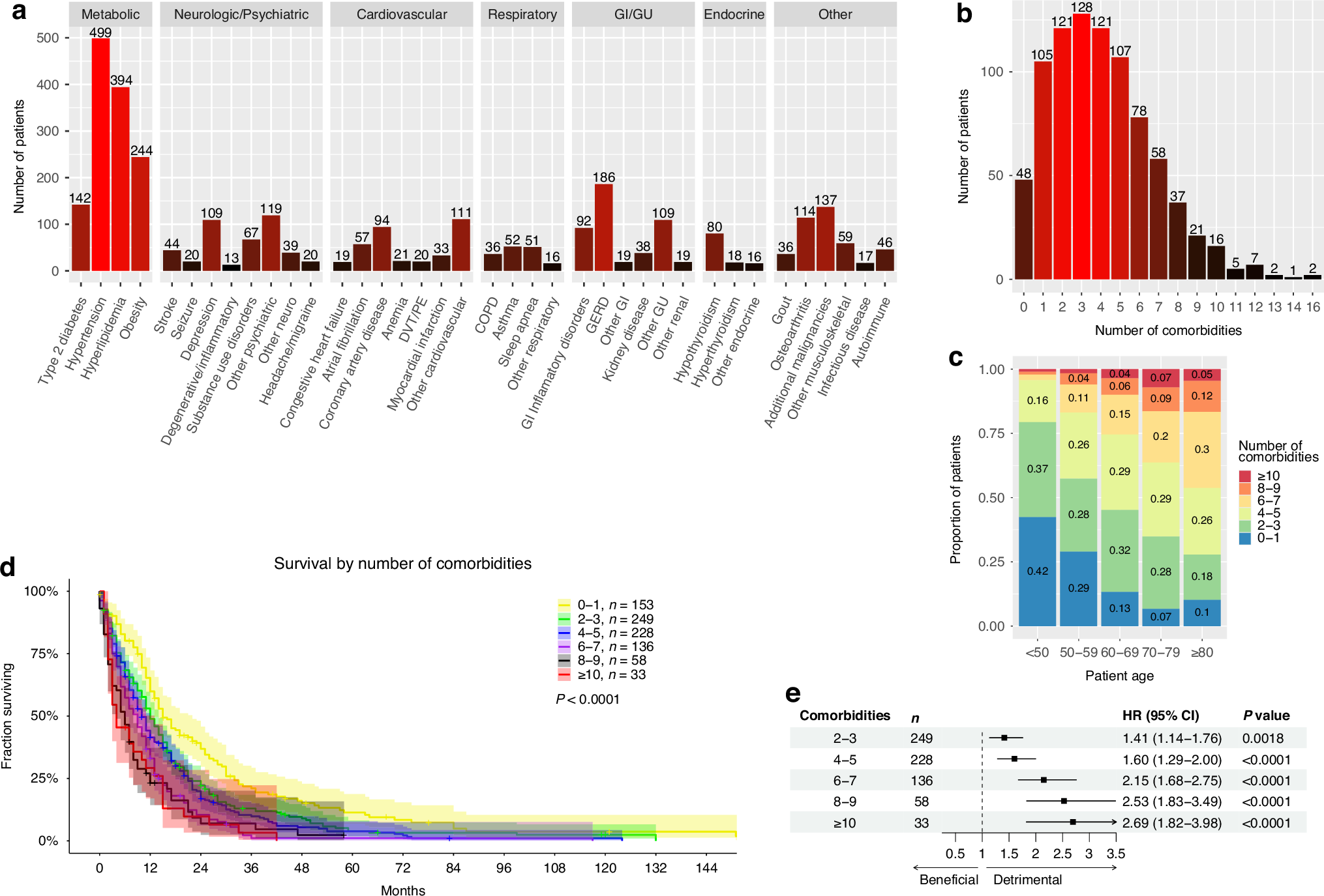
The number of patients with a given comorbidity or condition within a grouping of comorbidities is listed (a). GI/GU is abbreviated for Gastrointestinal/Genitourinary. “Additional malignancy” includes patients with another active or resolved malignant condition, except basal or squamous cell carcinoma of the skin. A median of 4 comorbidities is noted in the population (b). Older patients have a greater number of comorbidities compared to younger ones (c), and the Kaplan-Meier survival decreased (d) while the hazard ratio for death increased (e) with a greater number of comorbidities.