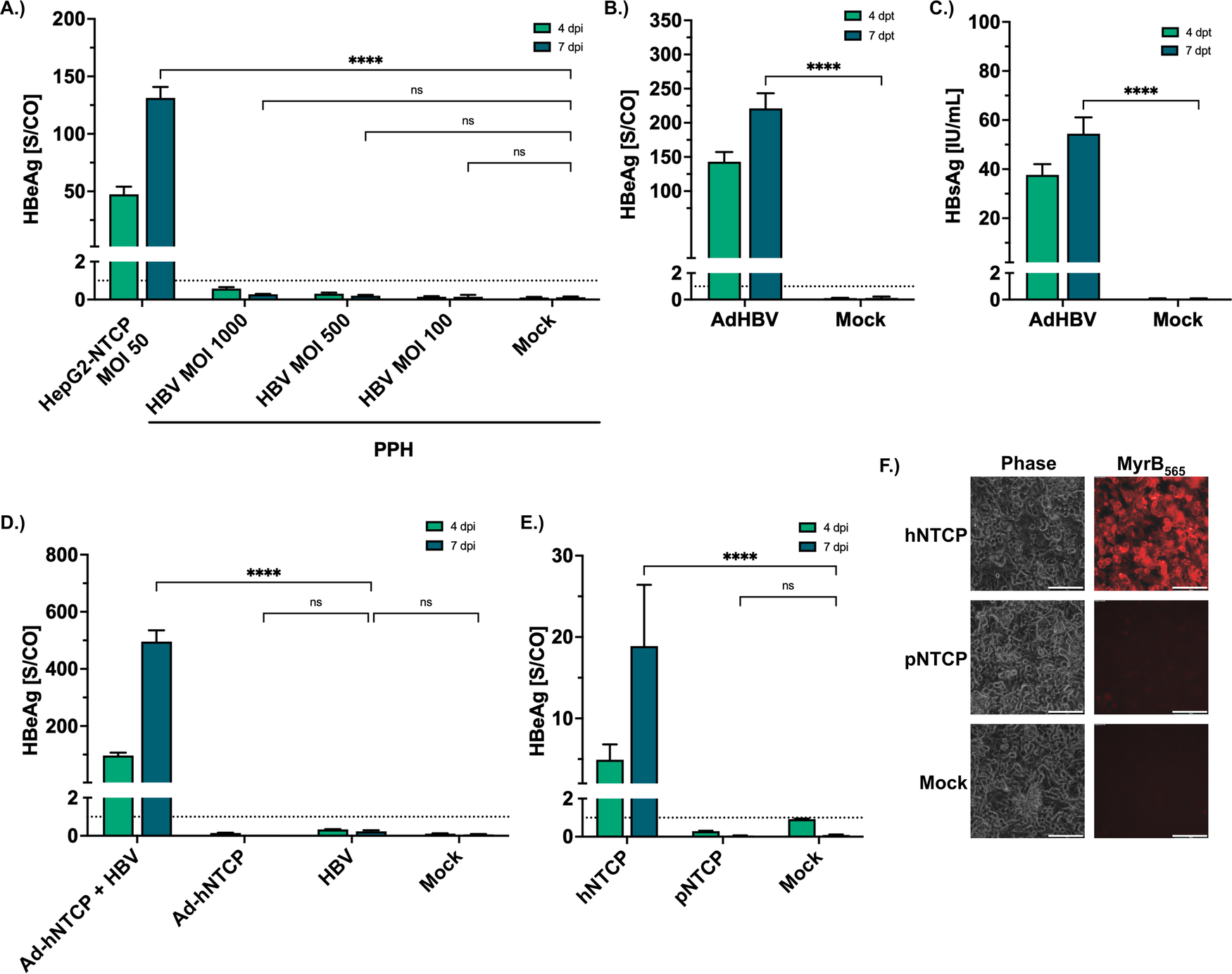
Fig. 1: Expression of hNTCP is the limiting factor for HBV infection in PPH.
From: Identification of amino acids restricting HBV receptor function in porcine NTCP

A–D PPH were isolated from fresh pig liver using the two-step collagenase perfusion method, seeded into 12-well plates, and differentiated with 2% DMSO for 48 h. (A) Differentiated PPH were inoculated with HBV at indicated MOI. PPH not inoculated with HBV served as negative (Mock) and HepG2-NTCP (K7) cells inoculated with HBV (MOI 50 vp/cell) as positive controls. Cell culture medium was collected at days 4 and 7 post-inoculation (dpi) and analyzed for HBeAg. B, C Differentiated PPH were transduced via an adenoviral vector carrying a 1.3-fold HBV genome. Cell culture medium was collected at days 4 and 7 post-transduction (dpt) and analyzed for HBeAg (B) and HBsAg (C). D PPH were transduced with an adenoviral vector expressing hNTCP and subsequently inoculated with HBV at MOI 1000 vp/ml. Cell culture medium was collected at days 4 and 7 post-infection and analyzed for HBeAg. E, F HepG2 cells were transfected with mRNA encoding hNTCP or pNTCP and differentiated with 2% DMSO for 48 h. E Cells were inoculated with HBV (MOI 300 vp/cell), and cell culture medium was collected and analyzed for HBeAg at days 4 and 7 post-infection. F Cells were treated with fluorescently labeled Myrcludex B (MyrB565) and analyzed via bright field (phase contrast) and fluorescence microscopy (scale bar: 100 µm). Representative images are shown. A–E Dotted lines indicate the cut-off between non-reactive and reactive. Experiments were performed in biological triplicates; mean values +/− standard deviation are given. Statistical analysis was performed by one-way ANOVA with Dunnett’s multiple comparison correction (A, D, E) or t-test (B, C). ****p < 0,0001, ns = not significant.