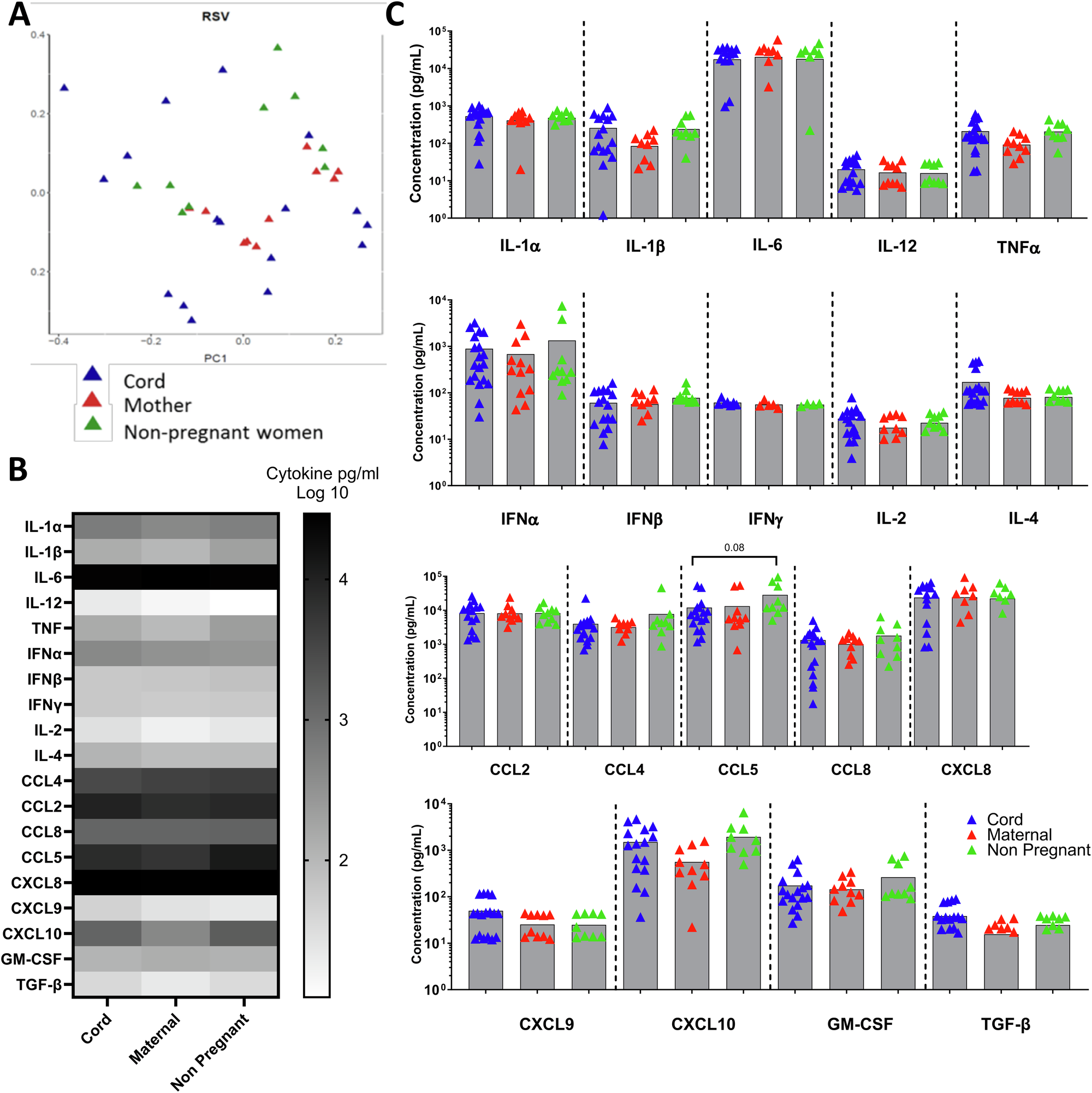
Fig. 3: Cytokines response to RSV stimulation in cells from mums, babies and non-pregnant women.

PBMC isolated from cord blood, maternal blood post-partum and non-pregnant mothers were stimulated with RSV for 24 h. Cytokines were measured in the supernatant by Luminex. PCA analysis of all data points (A). Heat map of cytokine responses (B). Individual cytokine responses (C). Number of donors, cord blood n = 21, maternal n = 13 and non-pregnant n = 9.