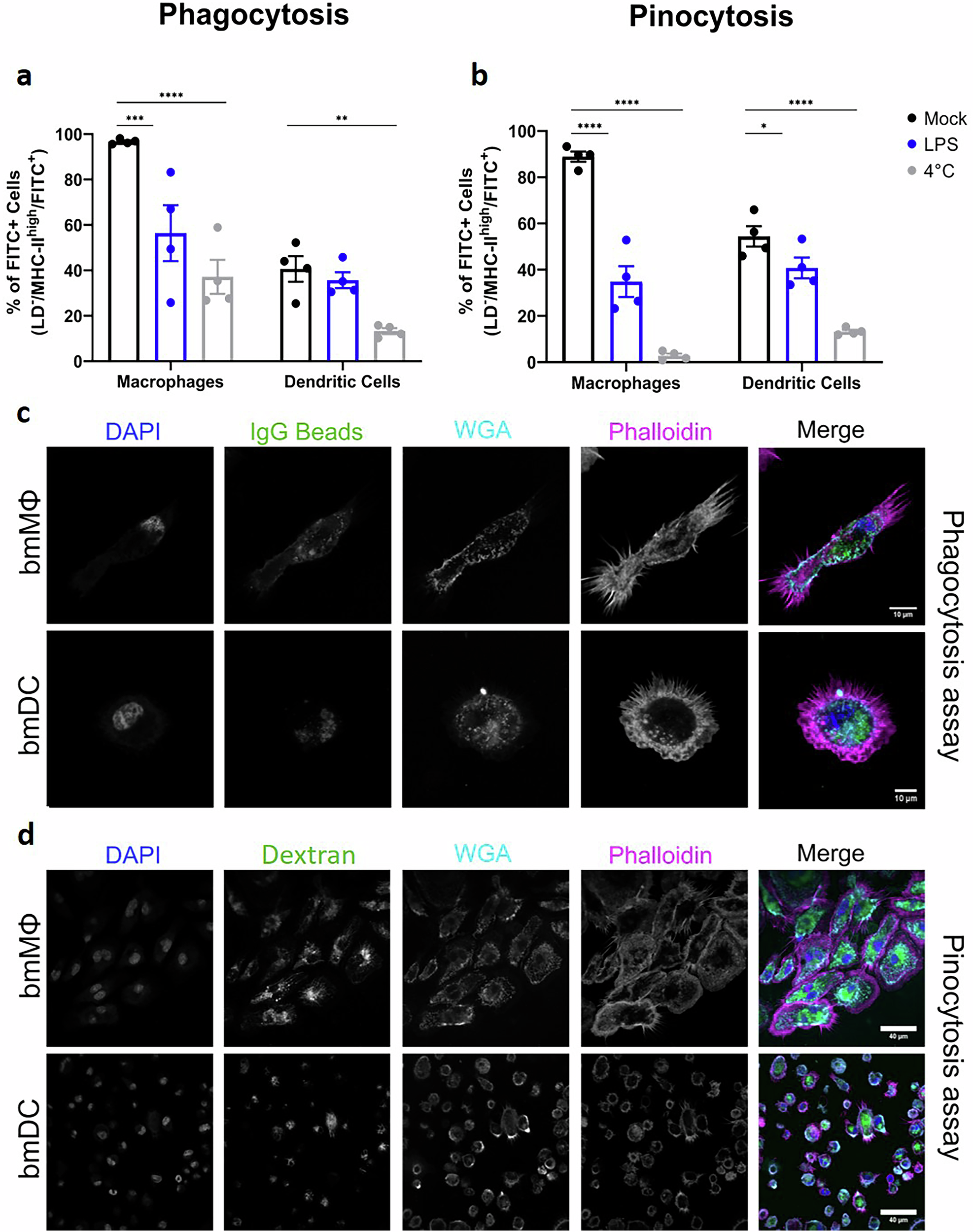
Fig. 2: MΦs and DCs display phago- and pinocytic activity and respond to LPS.

Flow cytometric assessment of the proportion of positively-labeled bmMΦs and bmDCs after 24 h of stimulation with LPS to evaluate their effect on the phagocytic (a) or pinocytic (b) activity of these cells. Data shown correspond to cells from four animals. Bars represent the mean ± standard deviation (SD). The data was analyzed using a two-way-ANOVA, with a Dunnett post-hoc test for multiple comparisons. ****p < 0.0001; ***p < 0.001; **p < 0.01; and *p < 0.05. Representative confocal microscopy images of bmMΦs and bmDCs after incubation with fluorescently-labeled IgG-beads or dextran for the assessment of the phago- (c) or pinocytosis (d). Nuclei were stained with DAPI (blue), plasma membranes with WGA (cyan) and phalloidin (magenta). Only the merged images were processed using ImageJ software.