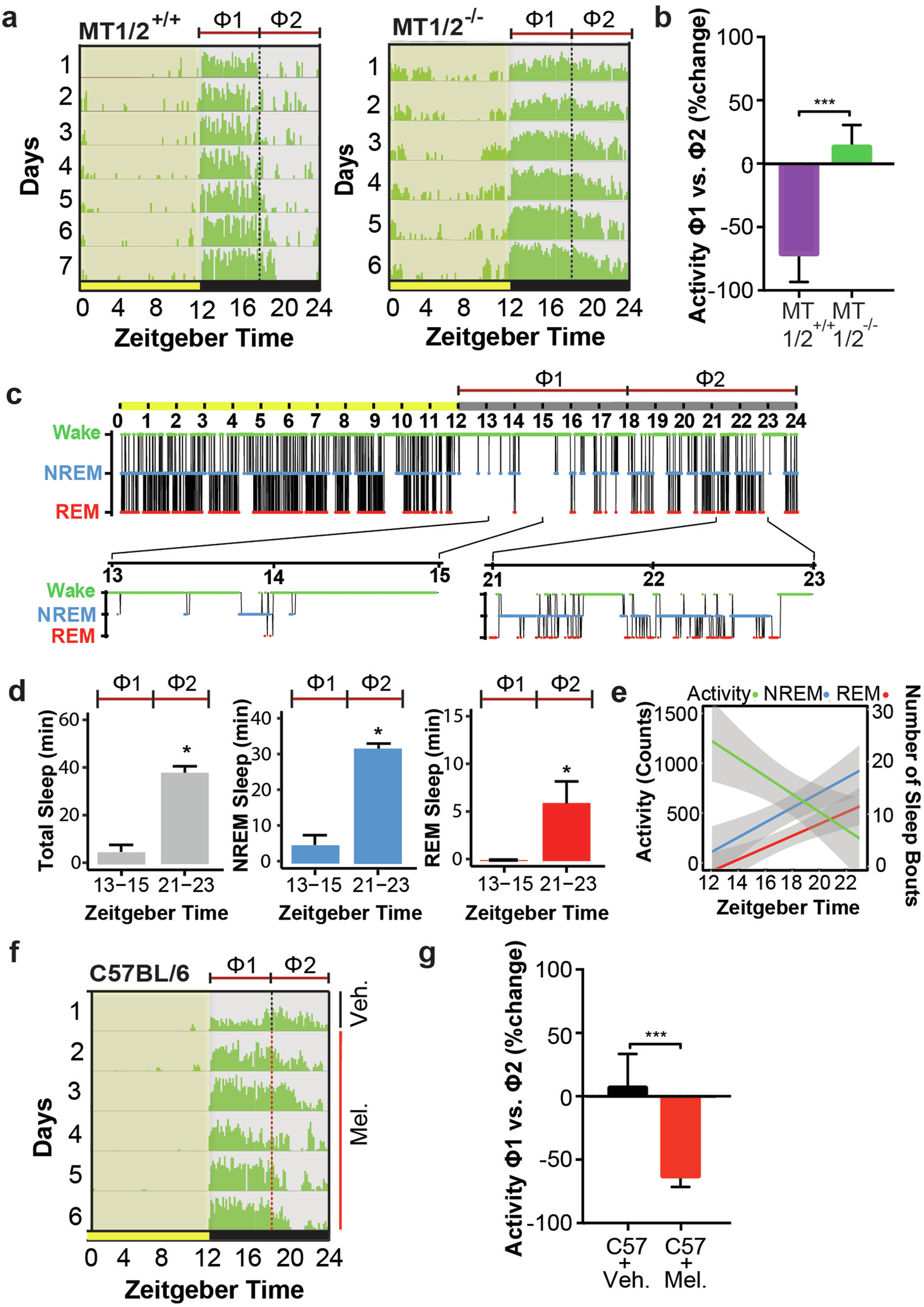
Fig. 1: Endogenous melatonin modulates nighttime activity and the timing of nocturnal sleep-onset.
From: Melatonin’s role in the timing of sleep onset is conserved in nocturnal mice

a Average running wheel activity profiles for MT1/2+/+ (n = 5) and MT1/2−/− mice (n = 7). The vertical line divides the nighttime into 6-h bins, and Φ1 and Φ2 indicate the 1st and the 2nd half of the nighttime, respectively. b Comparison of the mean difference in activity between Φ1 and Φ2 across both genotypes (MT1/2+/+; p < 0.0001, and MT1/2−/− p > 0.05, Student’s t-Test). c Representative hypnogram showing NREM and REM sleep stages for MT1/2+/+ mice. Below are high-resolution hypnograms corresponding to the early dark phase (ZT13-ZT15 of Φ1) and the late dark phase (ZT21-ZT23 of Φ2). d Quantification of total sleep (
), NREM sleep (
) and REM sleep (
) during the early and late night (ZT13-ZT15 and ZT21-ZT23, respectively) in MT1/2+/+ mice (n = 6). e Distribution of activity (
), NREM (
), and REM sleep (
) during the dark phase in MT1/2+/+ mice (n = 6). f Average running wheel activity profile for C57BL/6 mice (n = 6), treated with vehicle (veh.) on day 1 and melatonin (mel.) on days 2–6. Yellow and gray sections show light and dark phases, respectively. The actograms show wheel revolutions/10 min bins. g Comparison of the mean percent change in nocturnal activity between Φ1 and Φ2 between veh. and mel. treated C57BL/6 mice (C57BL/6 mice during Φ2 veh. (day 1) and mel. (day 6); p < 0.005, Student’s t-Test, n = 5). The data are presented as means ± S.E.M. * and *** indicate p < 0.05 and p < 0.0001, respectively. ns stands for p > 0.05.