Fig. 2: Comparison of immobility-defined sleep parameters between melatonin receptor proficient and deficient mice.
From: Melatonin’s role in the timing of sleep onset is conserved in nocturnal mice

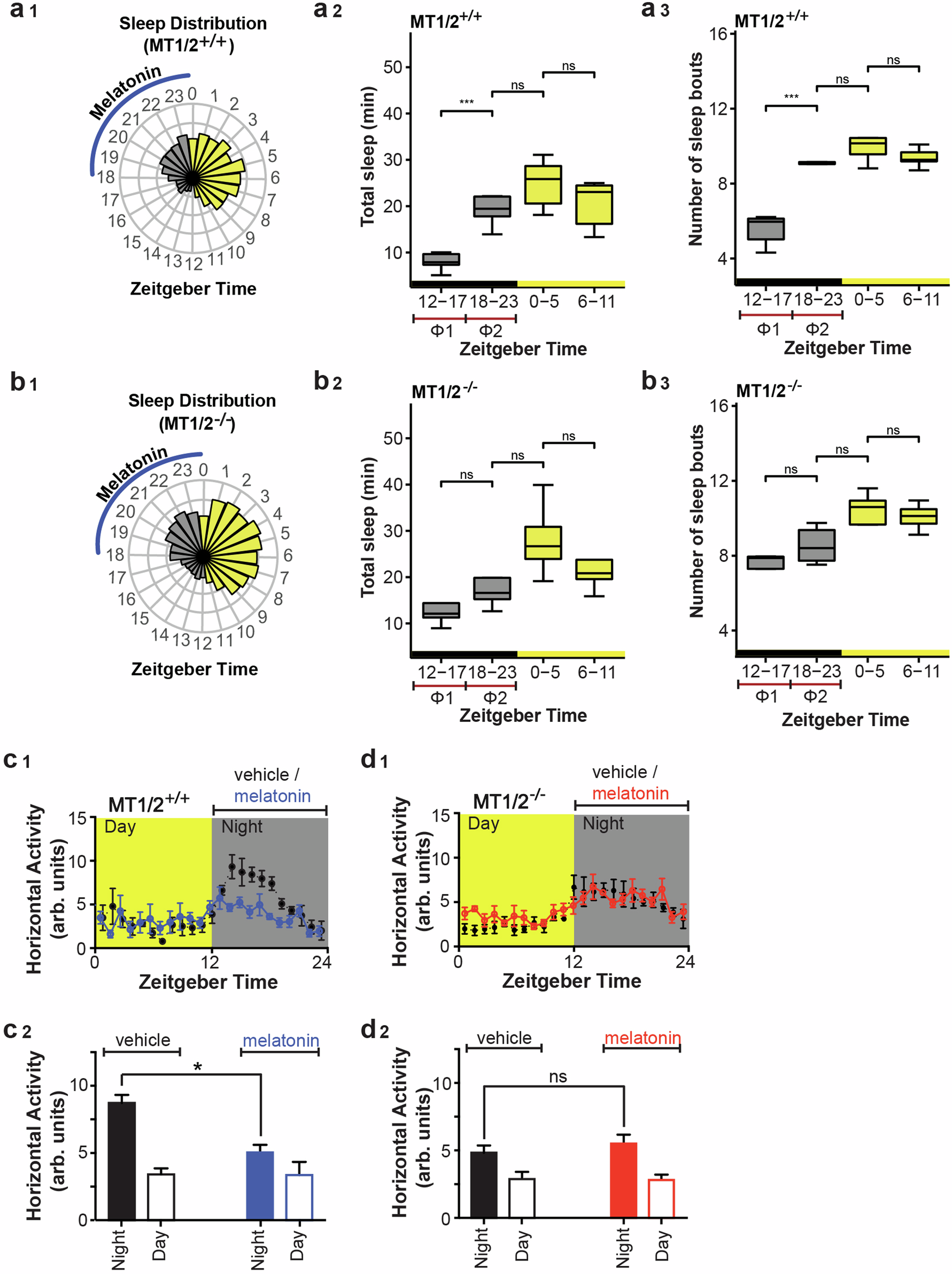
a1 Circular bar plot showing the 1-h averages of the amount of infrared-based immobility-defined sleep distributed across a 12:12 h LD cycle in MT1/2+/+ mice (n = 7). ZT stands for Zeitgeber Time, and the blue line indicates the phase of peak endogenous melatonin levels. a2 A box-and-whisker blot for the total amount of sleep for MT1/2+/+ mice (one-way ANOVA followed by pairwise Student’s t-Test, p < 0.005). a3 A box-and-whisker blot for the number of sleep bouts (one-way ANOVA followed by pairwise Student’s t-Test, p < 0.05) for MT1/2+/+ mice. b1 Circular bar plot showing 1-h averages of the amount of sleep distributed across a 12:12 h LD cycle in melatonin receptors deficient mice (MT1/2−/−, n = 8). b2 A box-and-whisker blot for the total amount of sleep for MT1/2−/− mice (one-way ANOVA followed by pairwise Student’s t-Test, p > 0.05). The total amount of sleep during the 2nd half of night (Φ2) is comparable with the amount of sleep during the light phase. b3 A box-and-whisker blot for the number of sleep bouts for MT1/2−/− mice (one-way ANOVA followed by pairwise Student’s t-Test, p < 0.05). c1, d1 Horizontal (home-cage) locomotor activity profiles for mice (MT1/2+/+ and MT1/2−/−) treated with vehicle or melatonin in drinking water. Comparison of day and night activity for MT1/2+/+ (c2, n = 7) and MT1/2−/− (d2, n = 8) mice between treatment groups (Student’s t-Test, p < 0.05). The data are presented as means ± S.E.M. * and *** indicate p < 0.05 and p < 0.0001, respectively. ns stands for p > 0.05.