Fig. 2: Time-dependency of cell composition in saliva.
From: Comprehensive integrative analysis of circadian rhythms in human saliva

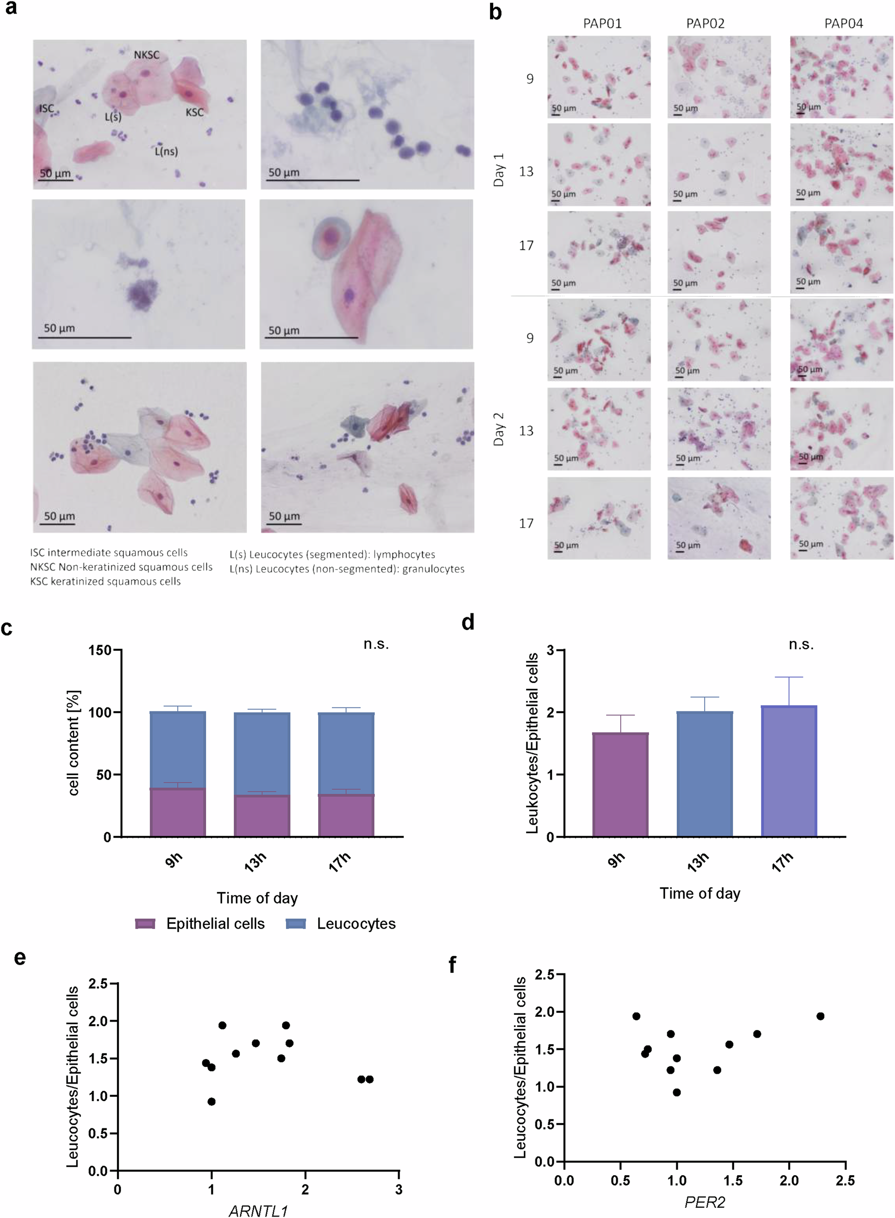
Three participants provided saliva at 3 timepoints during one day (9 h, 13 h, 17 h), and samples were stained using the PAP method to distinguish between epithelial cells and leukocytes. Epithelial cells and leukocytes were counted from 8 separate fields of the respective slide and the ratio L/E was calculated. a, b show exemplary pictures of PAP staining. a Depicted are the cell types found in saliva and b exemplary images for each participant and timepoint. c–e shows time-dependency in saliva. c, d show the cell composition at the sampling time points. Day 1 and 2 were summarized. Significances were calculated by one-way ANOVA. e, f shows the Spearman correlation between clock genes ARNTL1 or PER2 and the L/E ratio. n = 18. Size bars are 50 µm.