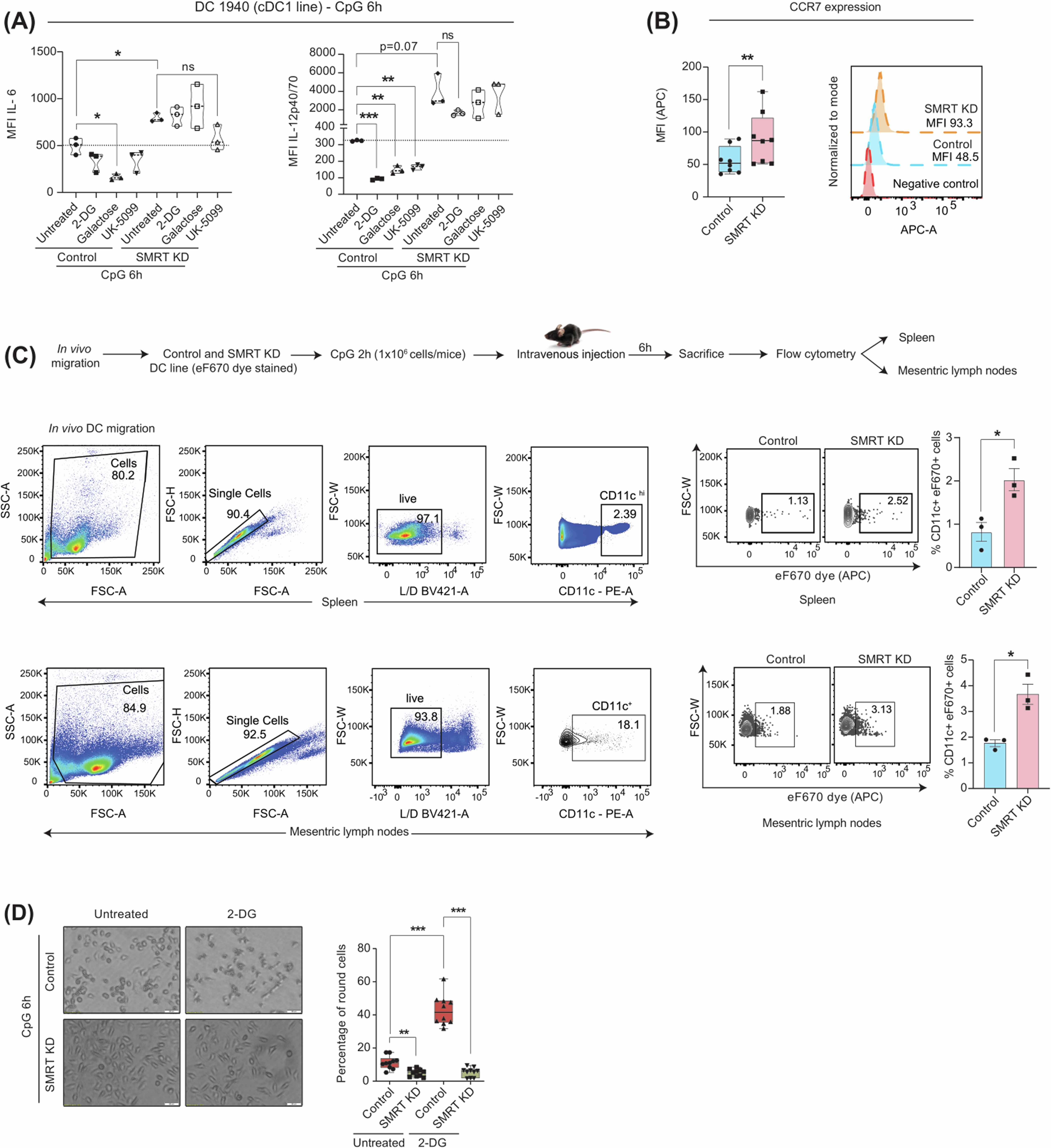
Fig. 2: Glycolysis is nonessential for functionality in SMRT ablated inflammatory DCs.

A Violin plots demonstrating the cytokine levels of IL-6 and IL-12p40/70 in control and SMRT-depleted cDC1 DCs upon 2-DG, Galactose and UK-5099 treatment, (n = 3). B Box plots and histograms showing CCR7 expression quantified from flow cytometry, (n = 8). C Schematic outline of in vivo migration assay, gating strategy and dot plots depicting the percent CD11c+eF670+ cells in MLN and spleen, bar graphs showing cumulative data points, (n = 3). D. Representative microscopic bright field images of control and SMRT KD DCs with and without 2-DG treatment, box plots depicting quantification of round cells, (n = 10). *p ≤ 0.05, **p ≤ 0.01, ***p ≤ 0.001 and ****p ≤ 0.0001. p-value has been calculated using two tailed student’s t-tests (Paired for DC line and unpaired for in vivo migration assay). Error bars represent SEM.