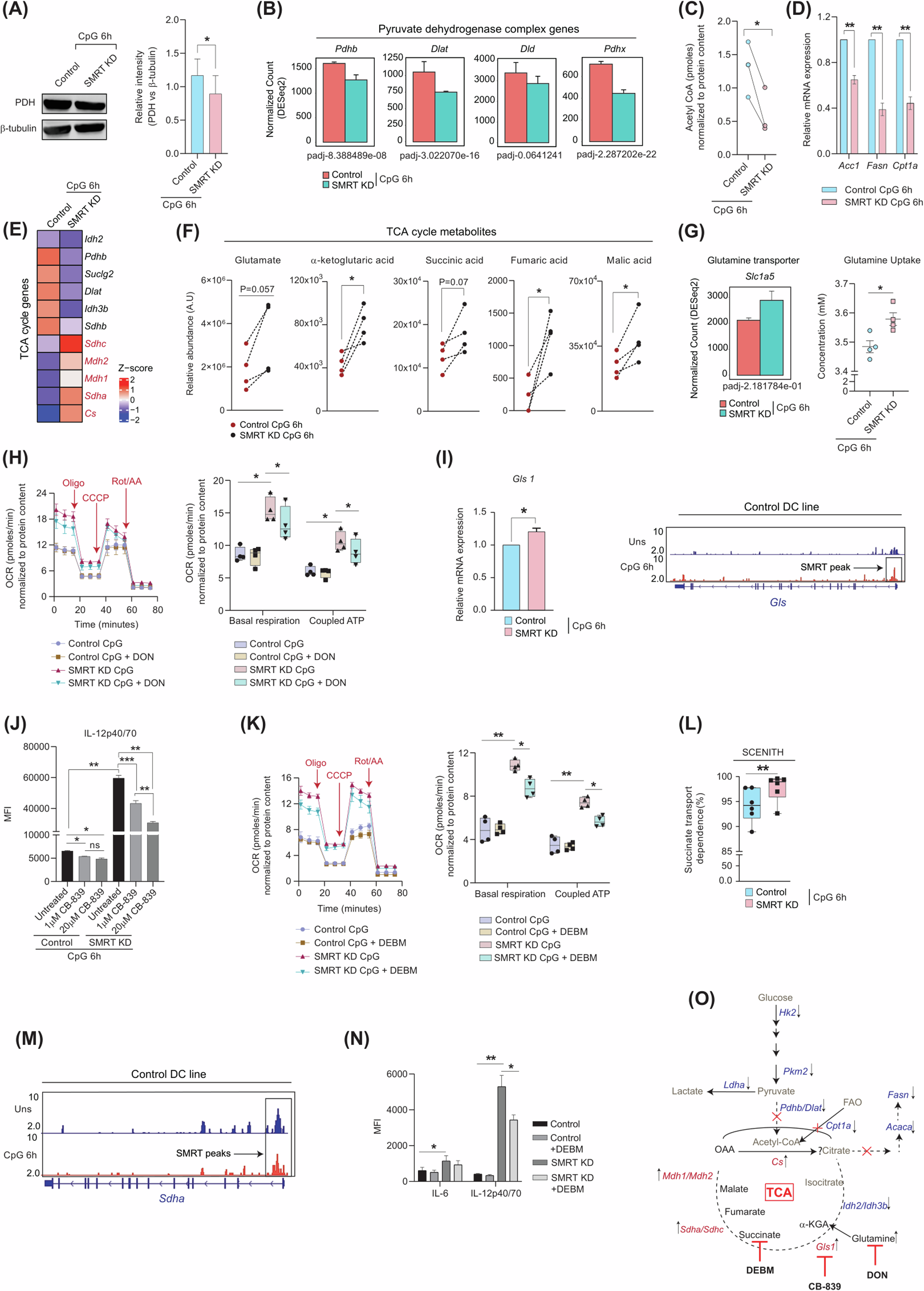
Fig. 3: Anaplerotic glutamine and Succinate transport acts as critical inflammatory signals.

A Western blot depicting PDH expression at CpG 6 h, relative intensities were normalised to housekeeping control β-tubulin, (n = 3). B Normalised expression of Pyruvate dehydrogenase complex genes, Pdhb, Dlat, Dld and Pdhx, (n = 3). C Acetyl CoA levels in Control and SMRT KD DC line at CpG 6 h, (n = 3). D Relative mRNA expression of FAS genes Acc1 and Fasn, and β-oxidation rate-limiting gene Cpt1a, (n = 4). E DEGs of the TCA cycle pathway, (n = 3). F Relative levels of TCA cycle intracellular metabolites Glutamate, α-ketoglutarate, Succinate, Fumarate and Malate quantified from GC-MS (n = 4). G Normalised expression of glutamine transporter Slc1a5 and glutamine uptake from extracellular media in DC line (n = 3–4). H Extracellular flux assay for OCR with and without glutamine analogue DON, and box plots showing quantification for basal respiration and coupled ATP, (n = 4). I Bar graph depicting relative mRNA expression of Gls1 (n = 5) and IGV snapshot of SMRT binding peak at Gls genomic region, from SMRT ChIPseq data in control DC line. J. Bar graphs showing MFI levels of IL12p40/70 with and without Gls1 inhibitor CB-839 treatment in control and SMRT KD DCs, (n = 3). K Extracellular flux assay for OCR with and without succinate transport inhibitor DEBM, box plots showing quantification for basal respiration and coupled ATP, (n = 4). L. Translation MFI upon puromycin treatment for Succinate transport dependence upon treatment with DEBM & 2DGO. Dependency calculations were done as follows: Dependence (%) = MFI values (Untreated-DEBM)/Untreated-2DGO*100, (n = 5). M IGV snapshot of SMRT binding peak at Sdha genomic region, from SMRT ChIPseq data in control DCs. N Flow cytometry of IL-6 and IL12p40/70 with and without DEBM treatment in control and SMRT KD DCs, (n = 5). O Schematic displaying the metabolic readjustments of SMRT ablated inflammatory DCs upon 6 h of CpG stimulation. *p ≤ 0.05, **p ≤ 0.01, ***p ≤ 0.001 and ****p ≤ 0.0001. p-value has been calculated using two tailed students’s paired and unpaired t-tests. Error bars represent SEM.