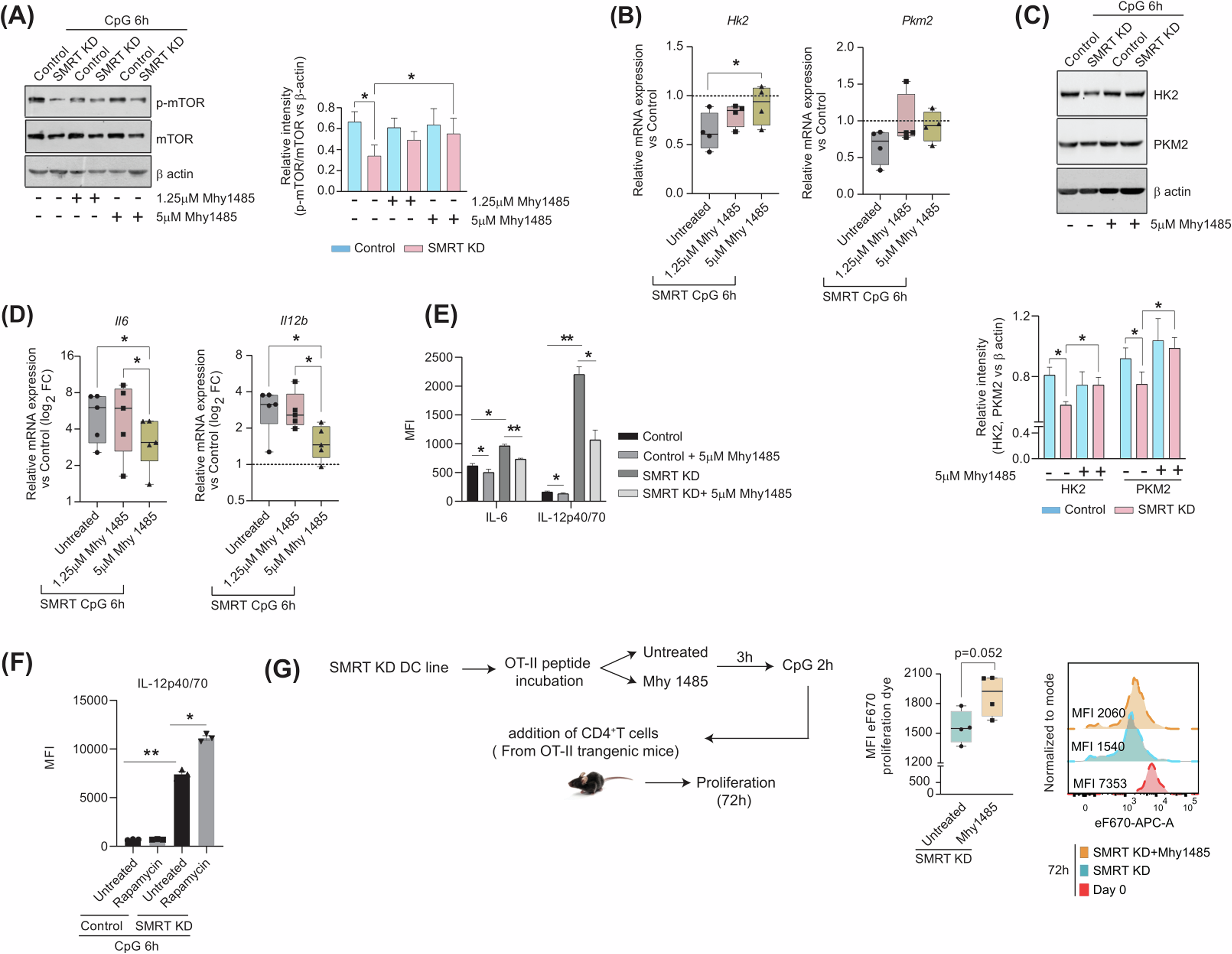
Fig. 4: mTOR induction promotes glycolysis but limits secretion of inflammatory cytokines.

A Representative western blots showing the phosphorylated and total levels of mTOR with and without mTOR inducer Mhy1485. The relative intensity for densitometry analysis was normalized to the housekeeping control β-actin, (n = 4). B Relative mRNA expression of glycolytic genes Hk2 and Pkm2 with and without Mhy1485 (1.25 and 5 μM) treatment, values normalized to control, (n = 4). C Western blots depicting the protein level expression of HK2 and PKM2 with and without mTOR inducer Mhy1485, bar graphs showing relative intensity normalized to housekeeping control β-actin, (n = 5). D Log2 FC expression of inflammatory genes Il6 and Il12b with and without Mhy1485 (1.25 and 5 μM) treatments, values normalized to control, (n = 5). E Bar plots showing the MFI levels of IL-6 and IL-12p40/70 with and without mTOR inducer Mhy1485, quantified from flow cytometry, (n = 3). F Bar plots showing the MFI levels of IL-12p40/70 with and without mTOR inhibitor Rapamycin, quantified from flow cytometry, (n = 3). G Box plots showing MFI intensity of eF670 dye in CD4+T cells upon co-culture with SMRT KD DCs with and without mTOR inducer Mhy1485, histograms showing representative shifts, (n = 4). *p ≤ 0.05, **p ≤ 0.01, ***p ≤ 0.001 and ****p ≤ 0.0001. p-value has been calculated using two tailed student’s paired (DC line) and unpaired t-tests (co-culture assay). Error bars represent SEM.