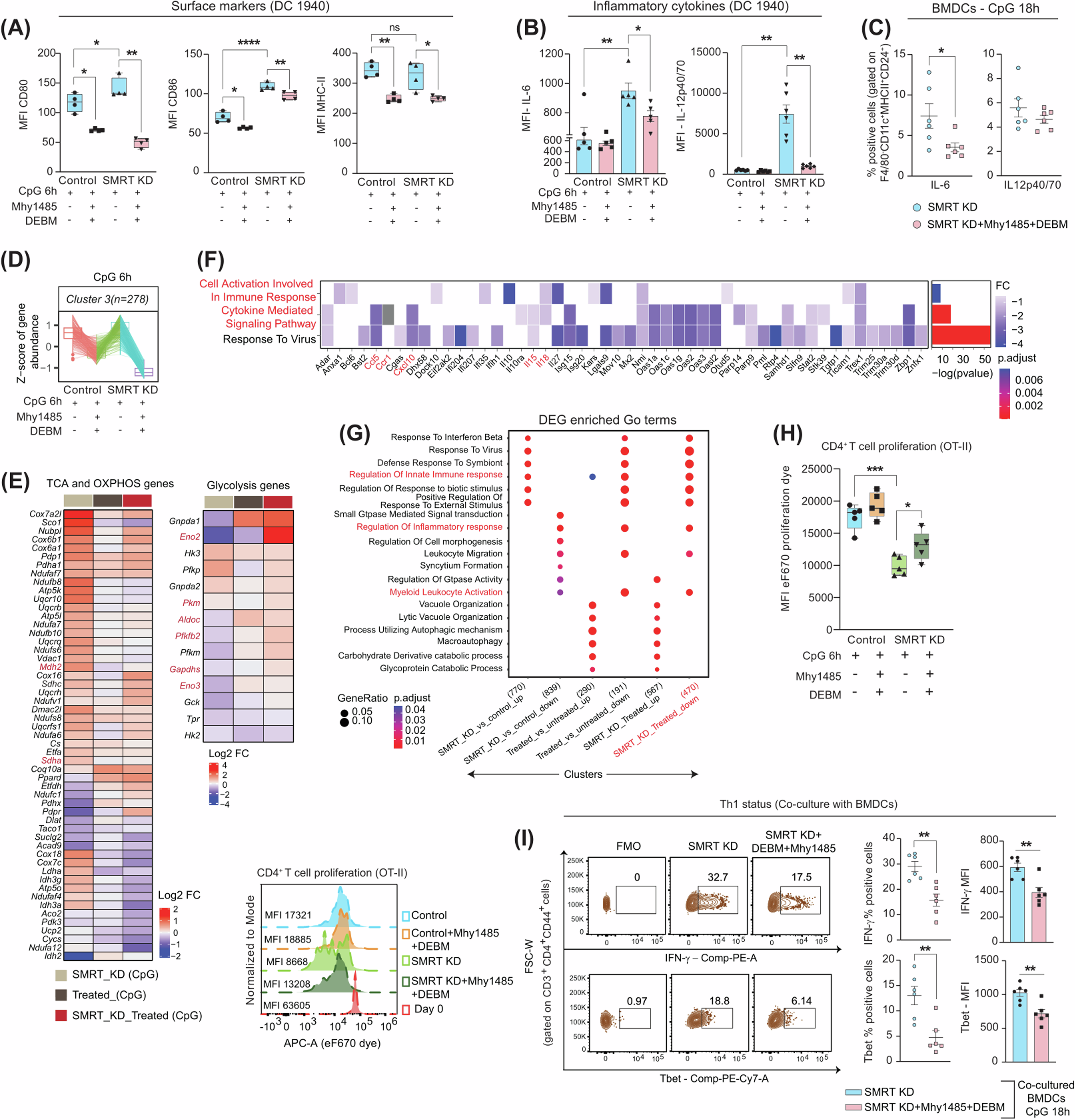
Fig. 5: Combined Mhy1485 & DEBM treatment skews the global transcriptomic landscape and functionality of SMRT ablated DCs.

A Box plots displaying MFI levels of CD80, CD86 and MHC II with dual modulator treatment in control and SMRT KD cDC1 DCs, (n = 4). B Bar graphs showing MFI levels of inflammatory cytokines IL-6 and IL12p40/70 upon combined treatment, (n = 5–6). C Scatter plots depicting the percent of IL-6 and IL-12p40/70 in BMDCs (F4/80-CD11c+MHCII+CD24+) upon dual modulator treatment, (n = 6). D Box plots showing the z-score means for gene abundance from RNAseq data, (n = 3). E Heatmap demonstrating DEGs of TCA cycle, OXPHOS and glycolytic pathway genes before and after Mhy1485+DEBM treatment in SMRT KD DCs, (n = 3). F DEGs enriched GO terms for Inflammatory response genes, the asterisk in the heatmap denoting the significantly up or down-regulated genes (p-adjusted <0.05) from DESeq2 results, (n = 3). G Clusters showing pathways enriched for inflammatory response genes in different experimental conditions, (n = 3). H T cell proliferation index showing MFI values of co-cultured CD4+T cells from OT-II transgenic mice, histograms demonstrating representative MFI shifts under specific conditions, (n = 5). I Representative contours demonstrating IFN-γ and Tbet positive cells in SMRT KD with and without dual modulator treatment, scatter plots and bar graphs showing cumulative percentages and MFI values respectively for the same in CD4+ effector T cells co-cultured with BMDCs, (n = 6). *p ≤ 0.05, **p ≤ 0.01, ***p ≤ 0.001 and ****p ≤ 0.0001. p-value has been calculated using two-tailed student’s t-tests (Paired for DC line and unpaired for BMDCs & co-culture assay). Data shown in figure is combined from 3 independent experiments [C, H, I]. Error bars represent SEM.