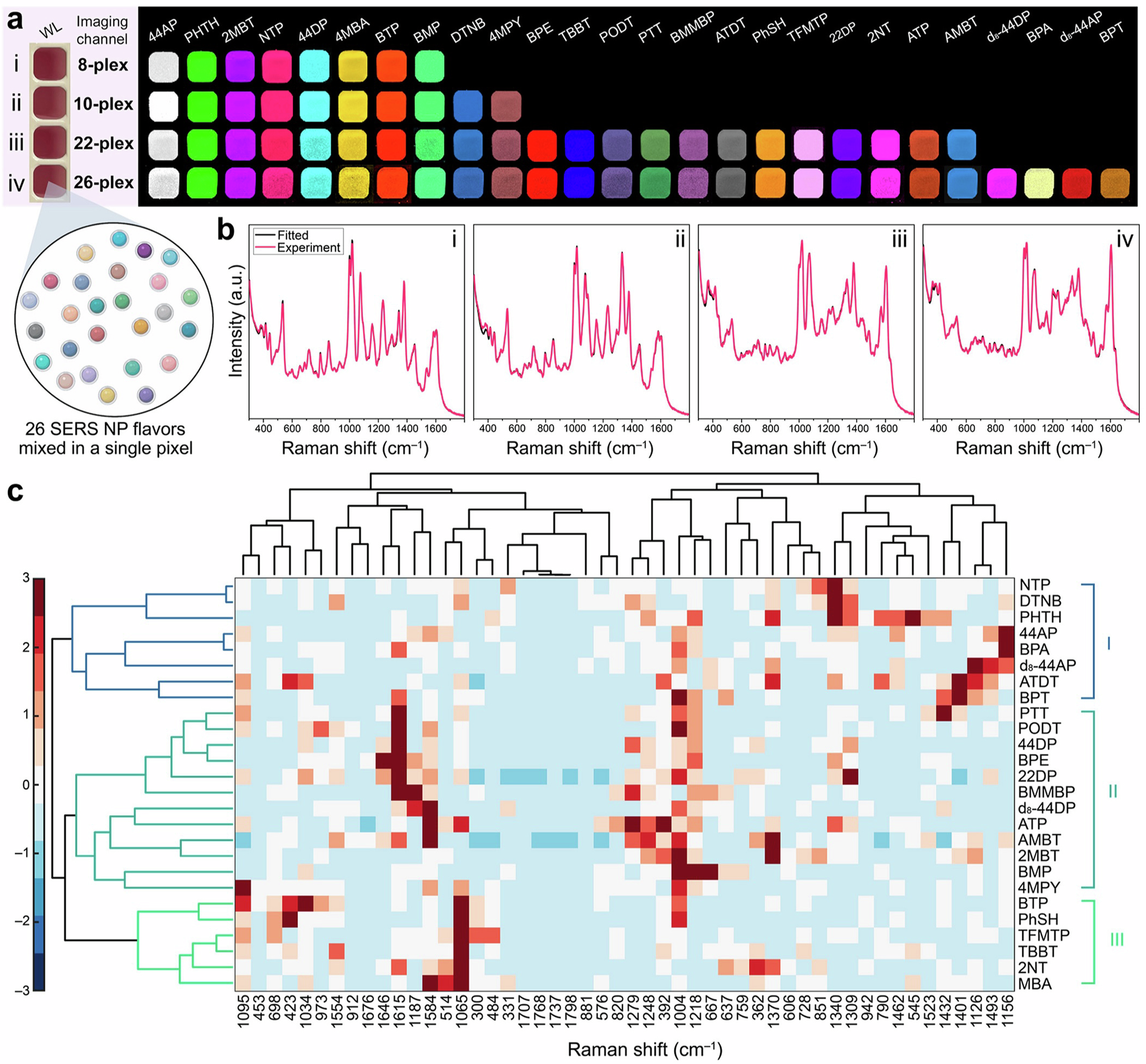
Fig. 3: Application of hierarchical clustering to classify the spectra of 26 separate Raman labels (26-plex) of SERS-tags, based on unique spectral features and differences.
From: AI in SERS sensing moving from discriminative to generative

a Multiplex examples with relative reporters. b Spectra for multiplex combinations in (a). c Schematic representation of hierarchical clustering results. Adapted with permission from ref. 34 copyright 2022 American Chemical Society.