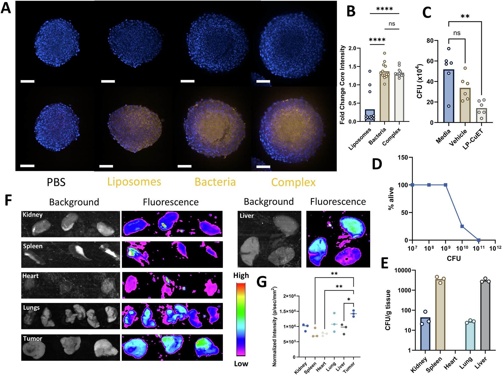
Fig. 5: MSR-1 bacteria are well tolerated in mice and can colonize tumors.

A Confocal microscopy images of central sections of YUMM 1.7 spheroids showing the distribution of fluorescently tagged liposomes, bacteria, and the complex. Only the liposomes were fluorescently tagged for the complex group. Scale bar is 100 µm. B Quantification of spheroid core fluorescence intensity of the nanoparticles or bacteria that penetrated into the core region of YUMM 1.7 spheroids, quantified by image analysis of spheroids’ cross-sections showing that liposomes are delivered alongside bacteria into the core of the spheroids; Welsch’s One-Way ANOVA with Dunnett’s 3 T correction was used; empty circles represent individual spheroids and data is shown as mean. C Phagocytosis experiment showing that treating M0 differentiated THP-1 cells with bacteria and LP-CuET diminishes their phagocytic activity; empty circles represent individual experiments and data is shown as mean. D LD50 experiment demonstrating the maximum tolerated dose of MSR-1 bacteria that can be systemically administered to mice (n = 6), namely around 2 × 108 CFU/g. E Biodistribution of bacteria in mouse organs 7 days after IV injection of 108 CFU showing that bacteria preferentially accumulate in liver and spleen tissue; empty circles represent individual mice and data is shown as mean. F Ex vivo fluorescence images of mouse organs showing the accumulation of fluorescently tagged bacteria 6 h after IV injection. G Quantification of normalized fluorescence intensity of mouse organs showing the accumulation of bacteria in mouse tumors; circles represent individual mice and data is shown as mean.