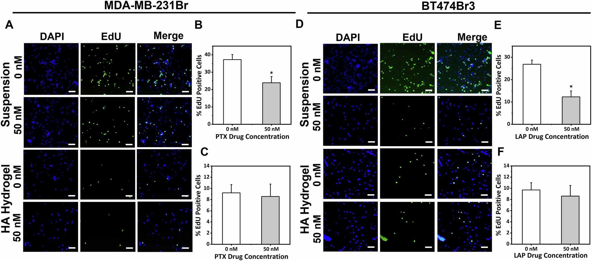
Fig. 2: Percentage of EdU-positive cells was reduced post-treatment for BMBC spheroids in suspension culture vs. HA hydrogel.

A Representative fluorescent image of EdU staining for MDA-MB-231Br cells, blue—DAPI (nucleus), green—EdU. Quantification of EdU-positive cells in MDA-MB-231Br spheroids in B suspension culture and on C HA hydrogel. D Representative fluorescent images of EdU staining for BT474Br3 cells, blue—DAPI (nucleus), green—EdU. Quantification of EdU-positive cells in BT474Br3 spheroids in E suspension culture and on F HA hydrogel. Scale bar = 100 µm. Each condition has N ≥ 6 replicates. Statistical significance (p < 0.05) indicated by * from Student’s t-test. Data are presented as mean ± standard error.