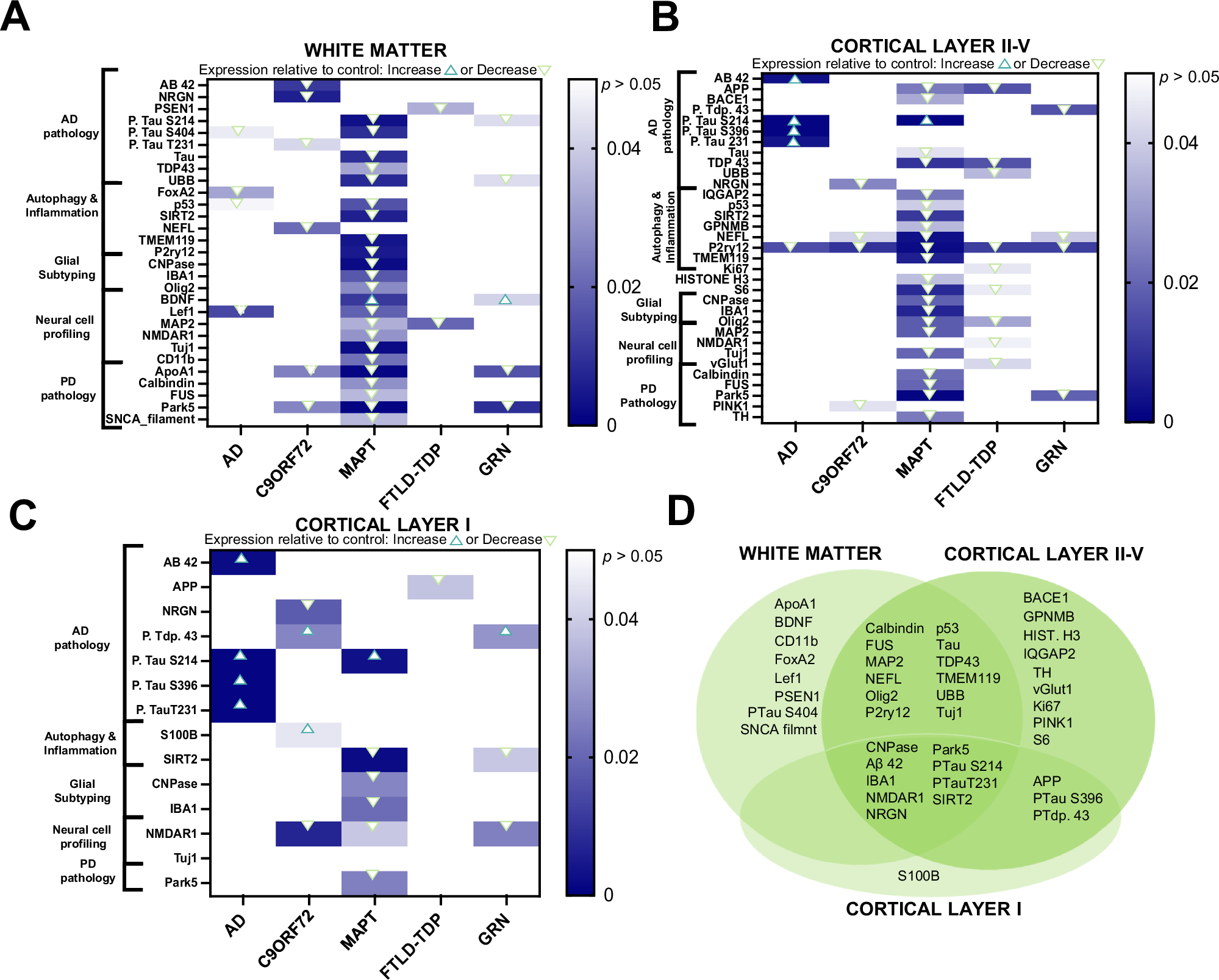
Fig. 2: Cortical and subcortical laminar layers reveal significantly different disease specific proteomic expression relative to control.

A–C Heatmaps of differentially expressed proteins when comparing all cortical subregions of interest across disease diagnosis. Linear mixed model regression analysis was used to identify significantly upregulated proteins in disease groups are indicated as any value above zero but less than p < 0.05. Significantly (p < 0.05) downregulated proteins are indicated by any value below zero. Individual significance and fold change values by disease within each subregion can be found in Supplementary Table 1-4. D Venn diagram depicting proteins distinct to cortical subregions within all disease groups that are significantly different than control. All counts were normalized to ROI area and internal controls.