Fig. 2: Accumulation of disease-associated markers.
From: Infecting human brain organoids with FFI or sCJD preserves prion traits regardless of host genotype

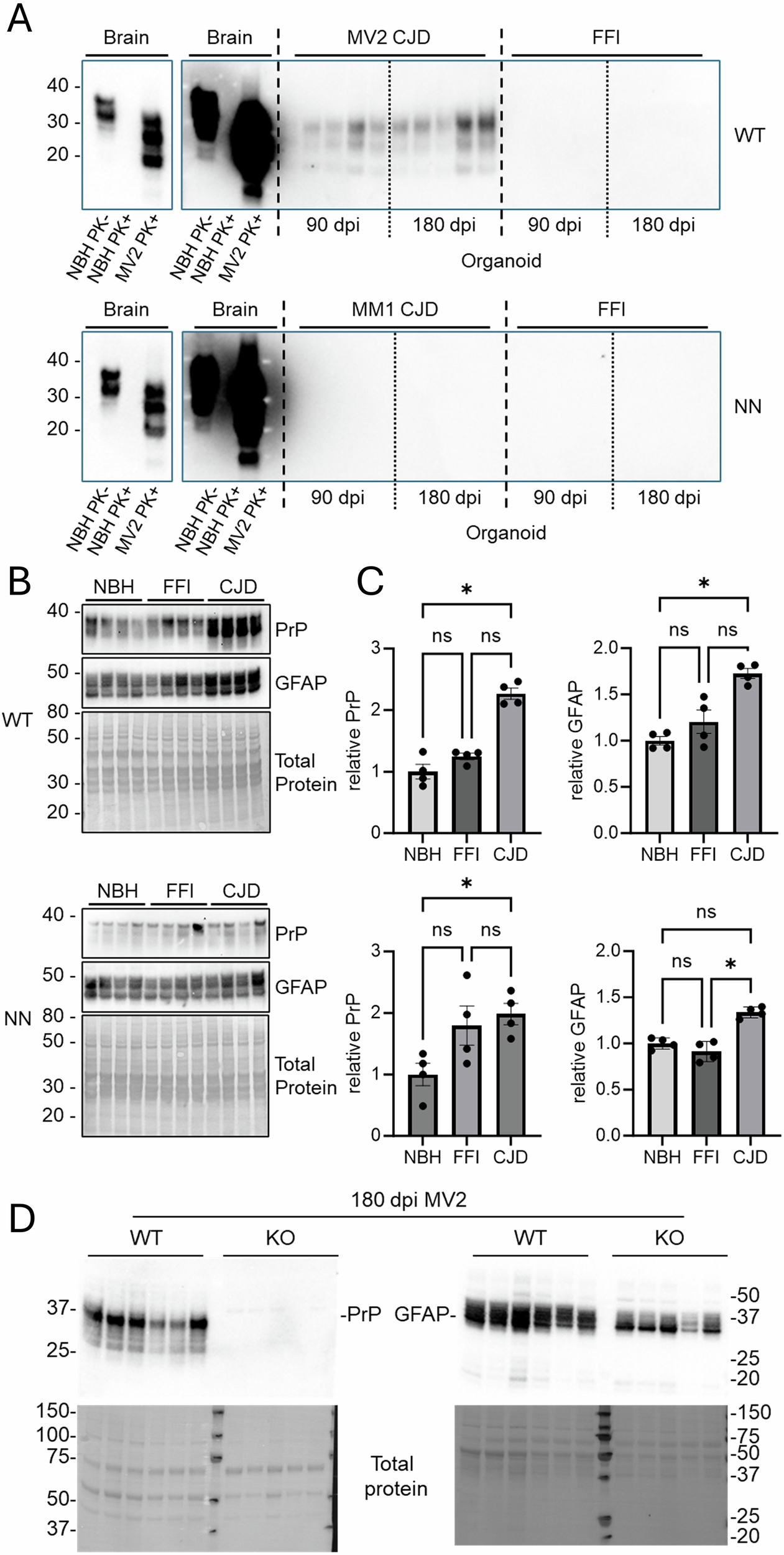
A PK-digestion of WT (top) or NN (bottom) organoids inoculated with CJD or FFI at 90 and 180 dpi (n = 5 for each). Normal (NBH) and CJD brain controls are shown as lower (left) and higher exposures, and are loaded the same on each blot. Comparison of brain tissues used for inoculation can be found in Supplementary Fig. 1. B Western blots of total PrP and astrocytes (GFAP) in WT (top) and NN (bottom) organoids at 180 dpi (n = 4 each), quantified in (C) (*p < 0.05; ns: not significant by Kruskal–Wallis test). Each marker indicated one organoid. D Immunoblot of WT and KO organoids inoculated with MV2 sCJD brain homogenate at 180 dpi probed for total PrP (left; 3F4 antibody) or GFAP (right). No residual PrP or gliosis can be observed in the KO organoids as a result of exposure to the inocula. Total protein was observed by Coomassie stain.