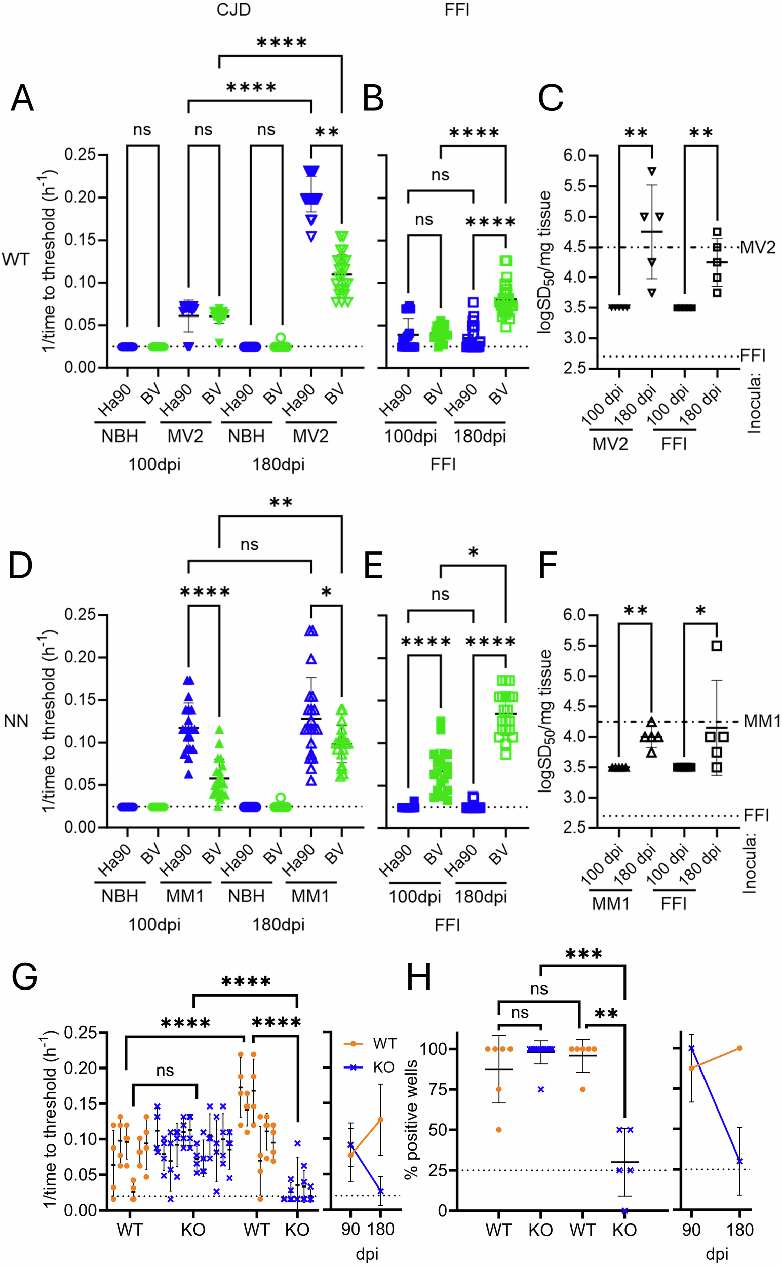
Fig. 3: Differential detection of FFI and CJD prions in inoculated organoids by RT-QuIC.
From: Infecting human brain organoids with FFI or sCJD preserves prion traits regardless of host genotype

Summary data of WT (top panels) or NN (bottom panels) organoids inoculated with NBH, CJD (A, D), or FFI (B, E) and tested with either Ha90 or BV substrates at 100 or 180 dpi. Each marker indicates individual replicate reaction wells seeded with a 10−3 organoid dilution; 4 replicated wells were tested per organoid from 5 organoids per condition (statistical analyses were carried out on the averaged value for each individual organoid). Blue: Ha90 substrate, green: BV substrate; circles: CJD-inoculated, triangles: FFI inoculated; closed markers: 100 dpi, open markers: 180 dpi; *p < 0.05; ***p < 0.001; ****p < 0.0001, ns: not significant by Kruskal–Wallis test. The dotted line indicates the time cutoff of the reaction. C and F show seeding dose 50 values, displayed as log values, for WT (C) or NN (F) organoids infected with CJD (triangles) or FFI (squares), at 100 (closed markers) and 180 dpi (open markers), tested with bank vole substrate. The dashed lines indicate the theoretical seeding doses of inocula that the organoids were exposed to (see “Methods” section). The markers show each SD50 for five organoids tested per condition, with 4 replicate reactions averaged per organoid per dilution (statistical analyses were carried out on the averaged value for each individual organoid). *p = 0.0476; **p = 0.0079 by Mann-Whitney test. G and H RT-QuIC seeding activity in wild-type (WT) and PrP knock-out (KO) organoids inoculated with MV2 sCJD prions. Seeding kinetics (G) and total positive wells (H) increase from 90 to 180 dpi in WT (orange circles; n = 6) but decrease in KO (blue “x”; n = 12 for 90 dpi and n = 6 for 180 dpi) organoids. The right panels in each show the averaged data, the mean, and the standard deviation. The dotted lines indicate the time cutoff of the reaction (A) or the replicate well percent positivity threshold. A ****p < 0.0001, ns: not significant by two-way ANOVA. B **p < 0.005; ***p < 0.005, ns: not significant by Kruskal–Wallis.