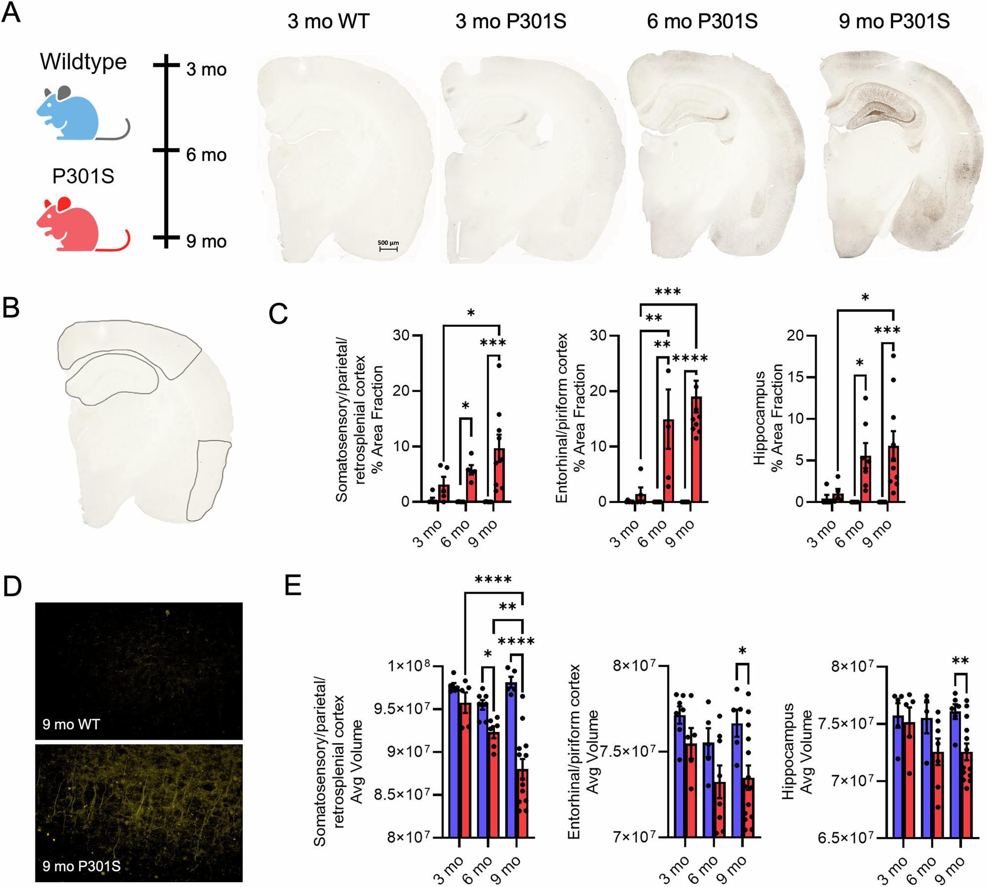
Fig. 1: Tau pathology decreases cortical and hippocampal volume.

A Representative images of AT8+ tau pathology in 3-, 6-, and 9- month P301S v. 3-month WT mice. B Representative image of regional traces for AT8 quantification and cortical volume. C P301S (red) mice exhibit increased AT8 staining in the somatosensory, parietal, and retrosplenial cortices and hippocampus at 6 and 9 months compared to age-matched WT (blue) or 3-month P301S mice. AT8+ staining is higher in entorhinal/piriform cortex compared to other cortices (somatosensory, parietal, or retrosplenial cortices). D NfL Degeno-Tag staining shows axonal degeneration in P301S mice. E Cortical atrophy due to neurodegeneration begins at 6 months in P301S mice compared to age-matched WT. This atrophy continues to progress at 9 months. Hippocampal and entorhinal/piriform cortex atrophy is present in 9-month P301S mice. n = 5–10 mice/group. Statistical significance was determined using a two-way ANOVA with Tukey’s post-hoc tests. Data is represented by means ± SEM. *p < 0.05, **p < 0.01, ***p < 0.001, ****p < 0.0001.