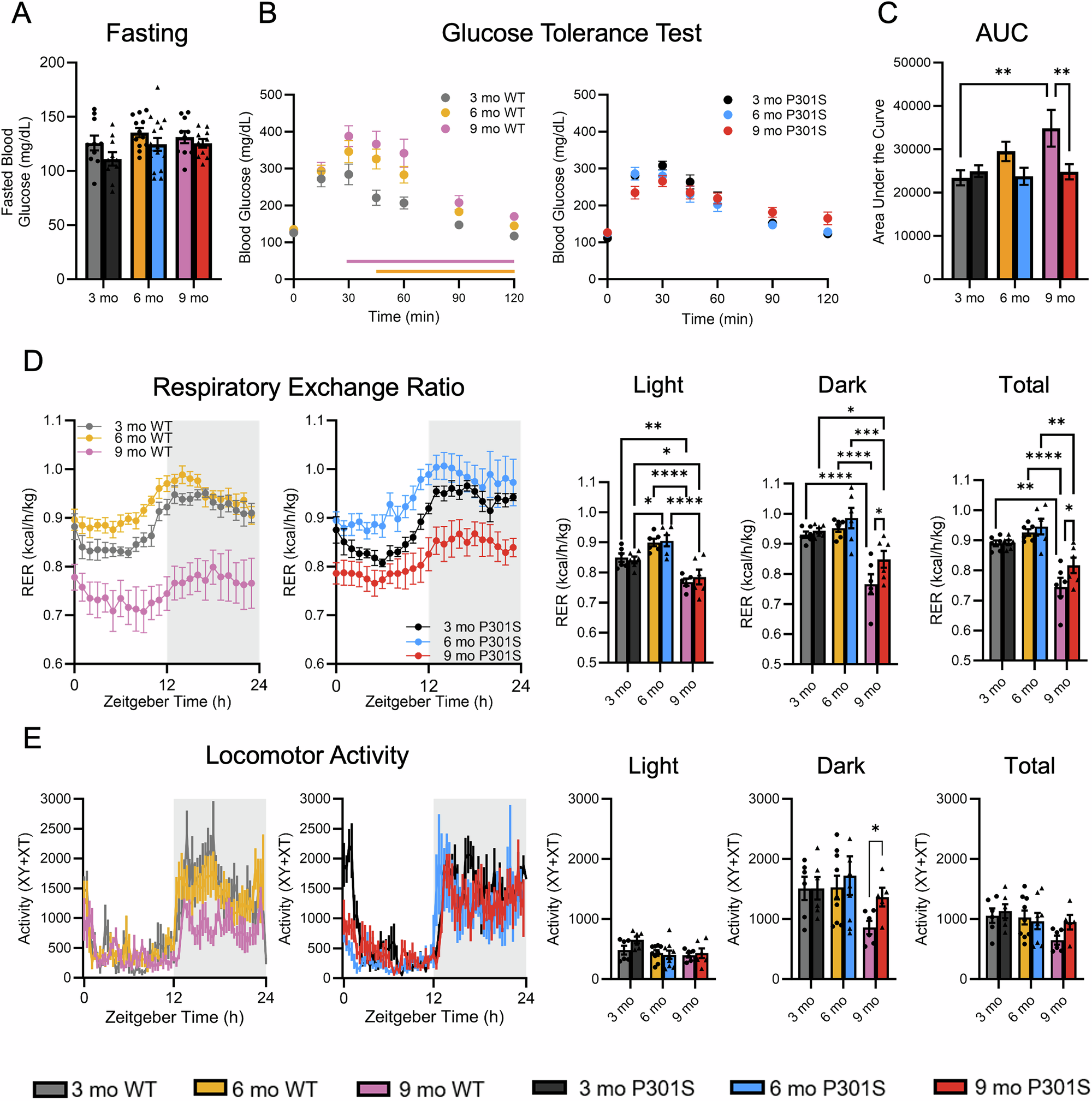
Fig. 2: Tau pathology prevents age-related decline in peripheral metabolism and locomotion.

A P301S and WT exhibit no changes in fasting blood glucose with age. B As WT mice age from 3–9 months, they become glucose intolerant as evidenced by an increased peak and longer tail on glucose tolerance tests (GTTs). Orange and pink lines indicate elevated blood glucose in 6 and 9 month WT mice, respectively, compared to 3 months. Conversely, tau pathology preserves peripheral glucose tolerance independent of age. C Area under the curve (AUC) increases between 3- and 9-month WT mice, while P301S have a decrease in AUC at 9 months compared to WT mice. D There is an aged-related decrease in respiratory exchange ratio (RER) across the 24 h day in WT mice. P301S mice, conversely, exhibit an increase in RER from 3 to 6 months during the light period. At 9 months, RER is elevated during the dark period and across the 24 h day in P301S mice compared to WT, indicating increased carbohydrate utilization. E Locomotor activity in 9-month-old P301S mice is increased during the dark period only compared to age-matched WT. Data reported as means ± SEM. n = 9–12 mice/group. Significance determined using two-way ANOVA with Tukey’s post-hoc corrections. *p < 0.05, **p < 0.01, ***p < 0.001, ****p < 0.0001.