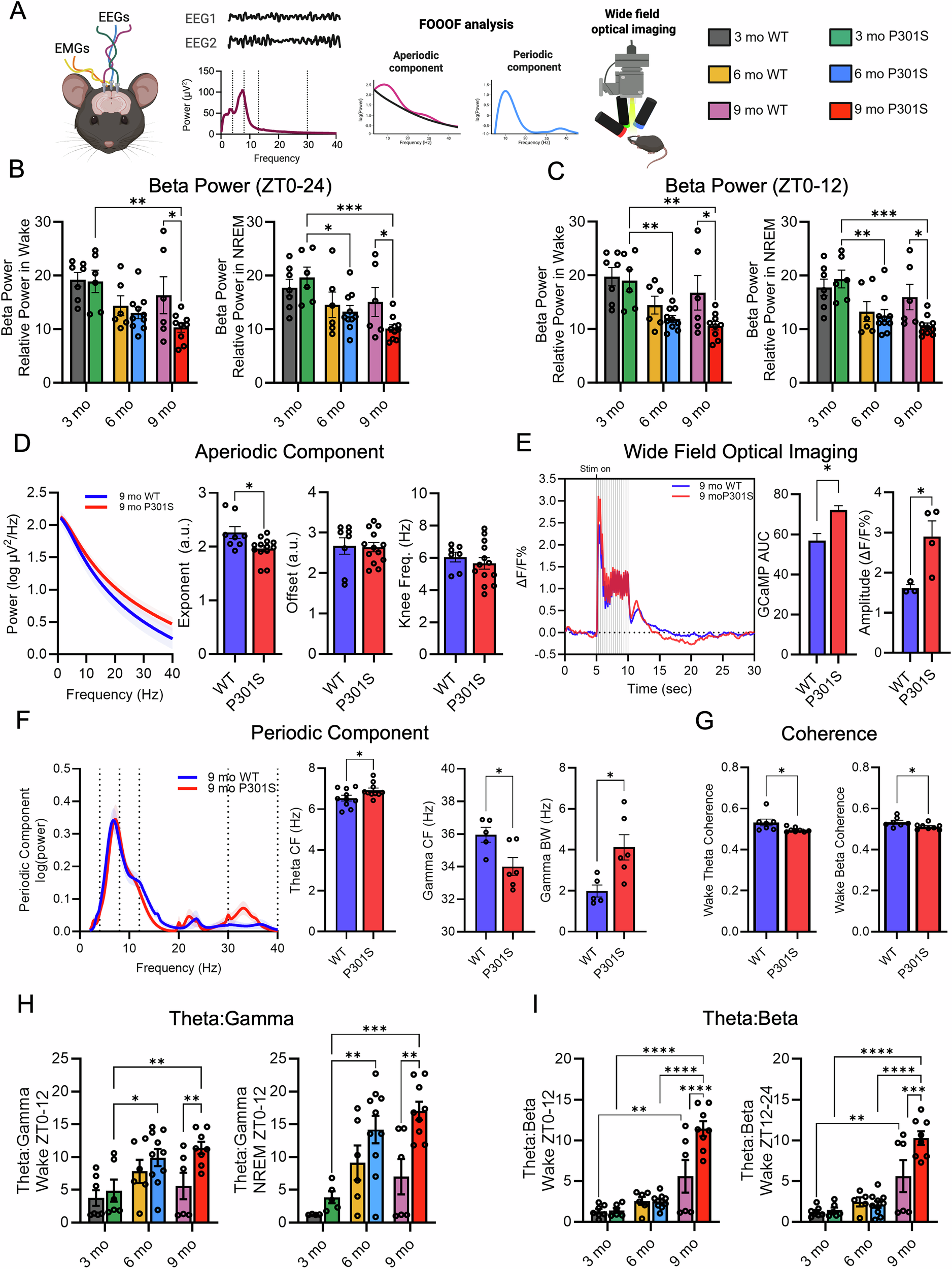
Fig. 6: Tau pathology disrupts E/I balance by decreasing beta power and increasing excitability.

A Experimental design for assessing excitatory/inhibitory balance, including aperiodic and periodic analyses and wide field optical imaging (WFOI). B Across the 24h period, 9-month P301S mice exhibit reduced relative beta power during wake compared to 3-month P301S and age-matched controls. During NREM across the 24h period, both 6-month and 9-month P301S mice exhibit reduced relative beta power compared to 3-month P301S mice and age-matched controls. C Reductions in relative beta power are driven by changes in the light period (ZT0-12), where both 6-month and 9-month P301S mice exhibit reduced relative beta power during both wake and NREM, compared to 3-month P301S mice and age-matched controls. D EEG spectral decomposition (FOOOF algorithm) revealed reduced exponent (slope) of the aperiodic component, G confirming increased excitation. E Stimulus-evoked calcium activity in 9-month-old P301S and WT mice was evaluated using WFOI. Group-averaged time courses within somatosensory barrel cortex during whisker stimulation and area under the curve reveal increased evoked calcium activity in glutamatergic neurons in 9-month P301S mice. Peak amplitude was also higher in P301S mice compared to WT. F 9-month P301S mice displayed a dominant peak in gamma frequency, a lower gamma center frequency (CF), and increased gamma bandwidth (BW) in the periodic component, indicating slower and less coherent gamma synchronization. G 9-month P301S mice exhibit reduced theta and beta EEG coherence during wake across the 24 h period, suggesting less cortical synchrony. H 6 and 9-month P301S mice exhibit increased theta:gamma ratio during wake and NREM during the light period (ZT0-12), suggesting E/I imbalance. I 9-month P301S mice have increased theta:beta ratio across the 24h period compared to 3-month WT mice, suggesting cognitive dysfunction. Data reported as means ± SEM. n = 5–12 mice/group. Significance determined using two-way ANOVA with Tukey’s post-hoc correction and unpaired t tests. *p < 0.05, **p < 0.01, ***p < 0.001, ****p < 0.0001.