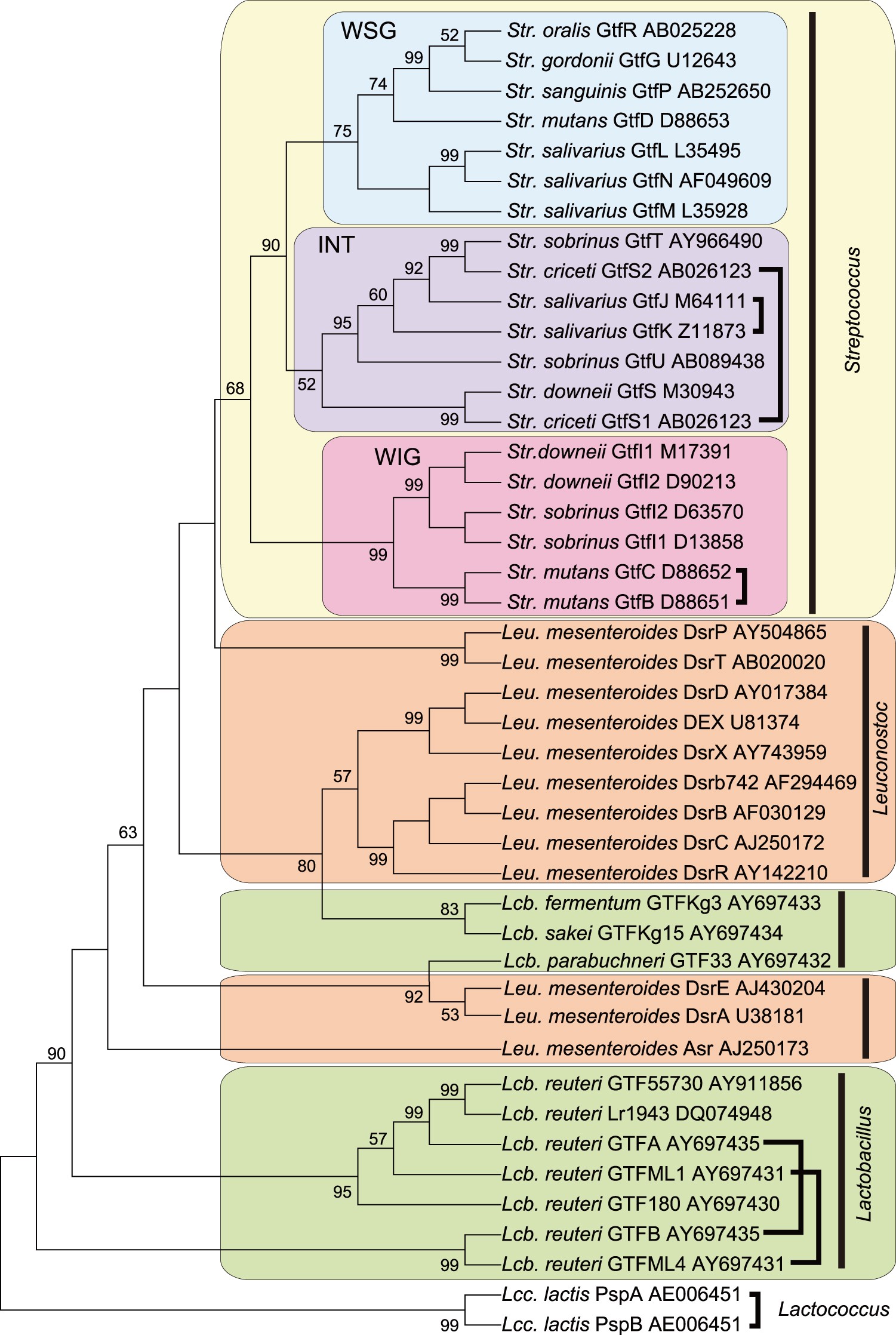
Figure 1

Phylogenetic analysis of glycosyl hydrolase family 70 enzymes.
A phylogenetic tree of the amino acid sequences of glycosyl hydrolase family 70 enzymes was constructed using the maximum parsimony (MP) method. Genes bracketed with bold lines are adjacent to each other in the bacterial genome. The value on each branch is the estimated confidence limit (expressed as a percentage) for the position of the branches, as determined by bootstrap analysis. Only values exceeding 50% are shown.