Figure 6
From: Bone regeneration by polyhedral microcrystals from silkworm virus

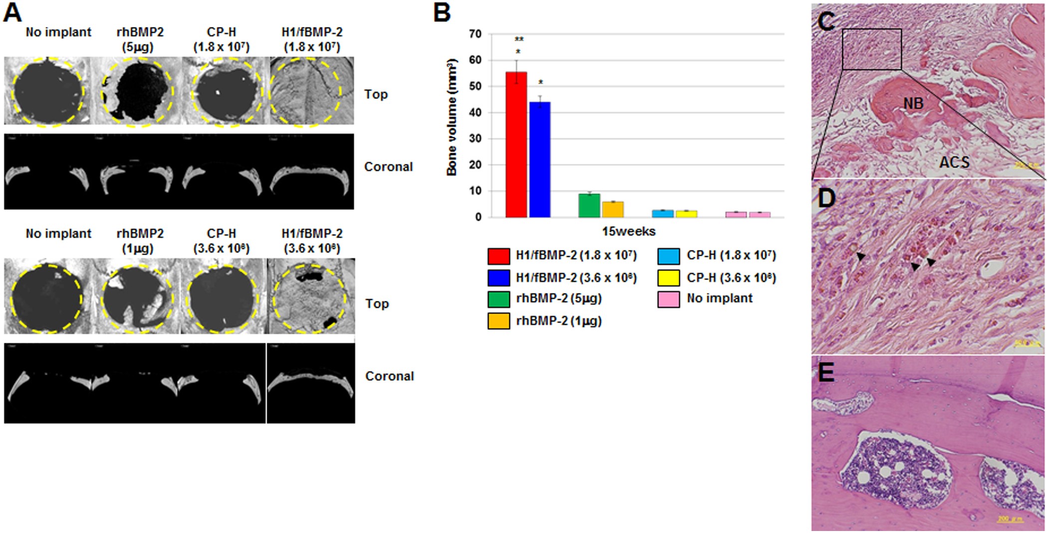
Bone formation in critical-sized calvarial defect 15 weeks after implantation.
(A) The μ-CT analysis was performed to visualize and quantify bone regeneration. The 3-D images were reconstructed to illustrate the top and coronal section views of no implant (No implant), ACS with rhBMP-2 (rhBMP-2), ACS with empty polyhedra (CP-H) and ACS with H1/fBMP-2 polyhedra (H1/fBMP-2). The dotted line represents the surgical margin of the calvaria bone defect. (B) Newly generated bone was evaluated by bone volume in bone defects assessed from the projected area of the μ-CT images. * indicates significantly different from rhBMP-2, CP-H polyhedron and no implant group (p<0.01). ** indicates significantly different from H1/fBMP-2 polyhedron group with 3.6 × 106 polyhedral microcrystals (p<0.05). (C, D) Histological sections of the bone defects obtained 5 weeks after implantationof ACS with 1.8 × 107 H1/fBMP-2 polyhedra. New bone (NB) formation was induced in ACS. Many polyhedra remained in the fibrous connective tissue. Arrows indicate polyhedra. Insert shown at high magnification. Photomicrograph of the bone defects at 15 weeks following implantation of ACS with H1/fBMP-2 polyhedra. (E) Newly generated bone was entirely replaced by trabecular bone with hematopoietic bone marrow 15 weeks after implantation.