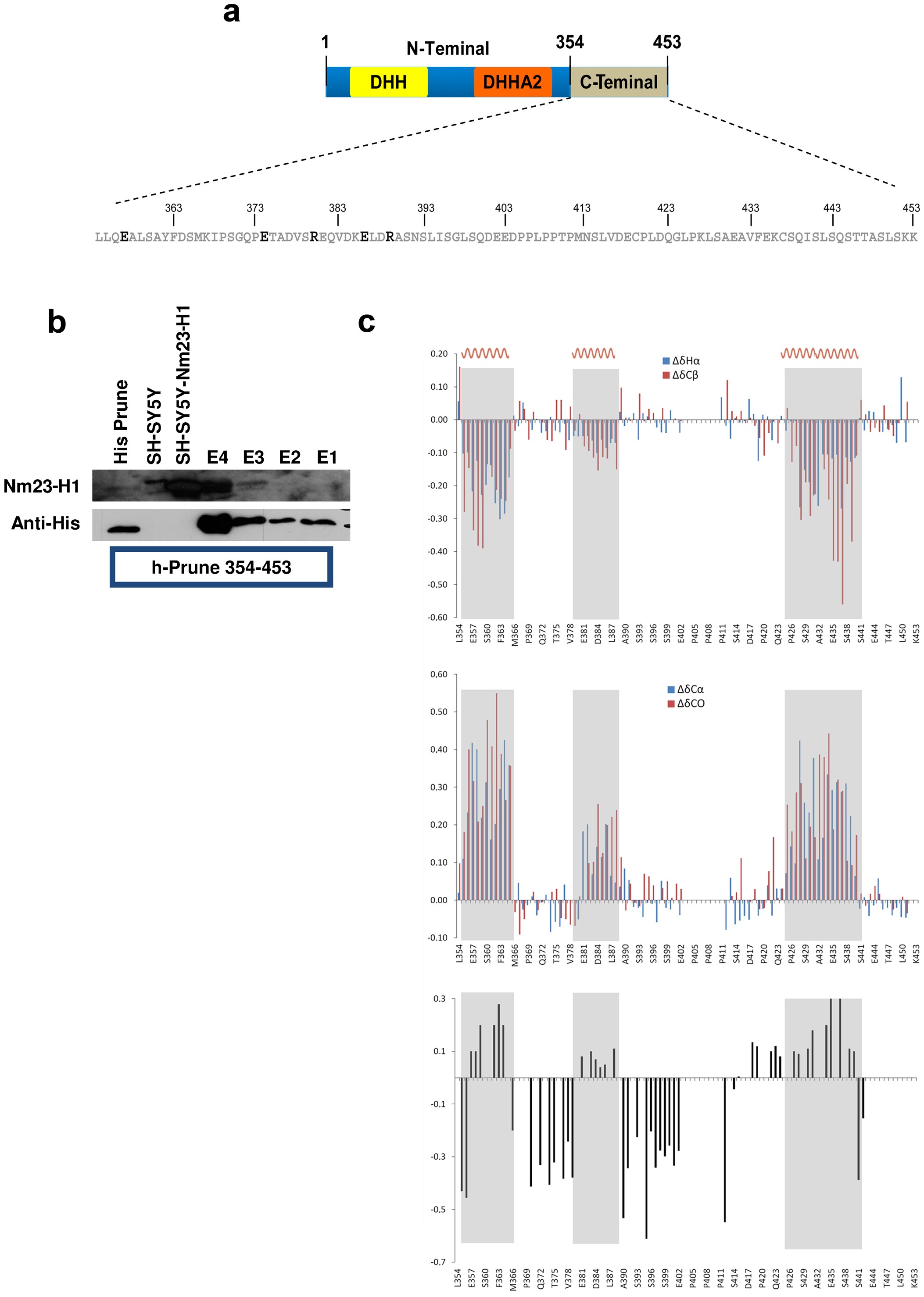
Figure 2
From: Neuroblastoma tumorigenesis is regulated through the Nm23-H1/h-Prune C-terminal interaction

Three-dimensional model of h-Prune protein based on protein similarities at the N-H2 terminal domain region combined with NMR h-Prune C-terminal structural studies.
(a) The h-Prune C-terminal sequence. The amino acids given in bold represent those that are more exposed according to limited proteolysis experiments. (b) Affinity chromatography. His-tagged amino acids 354-453 of h-Prune was immobilized on the resin. SH-SY5Y and SH-SY5Y-Nm23-H1 total extracts were loaded as control. Elution E3 (from 200 mM imidazole) and E4 (from elution of the complex) were loaded. An anti-His antibody was used as control of immobilized protein. The anti-Nm23-H1 antibody shows that h-Prune C-terminal interacts with Nm23-H1. (c) The secondary chemical shift index, corrected for sequence-dependent contributions, based on1Hα,13Cβ,13Cα and13CO chemical shifts of the h-Prune C-terminal. Protein regions with a propensity to a helical structure (α1, α2 and α3) are highlighted. The1H-15N steady-state heteronuclear NOE values are also reported, according to the h-Prune C-terminal amino acids.