Figure 5
From: Neuroblastoma tumorigenesis is regulated through the Nm23-H1/h-Prune C-terminal interaction

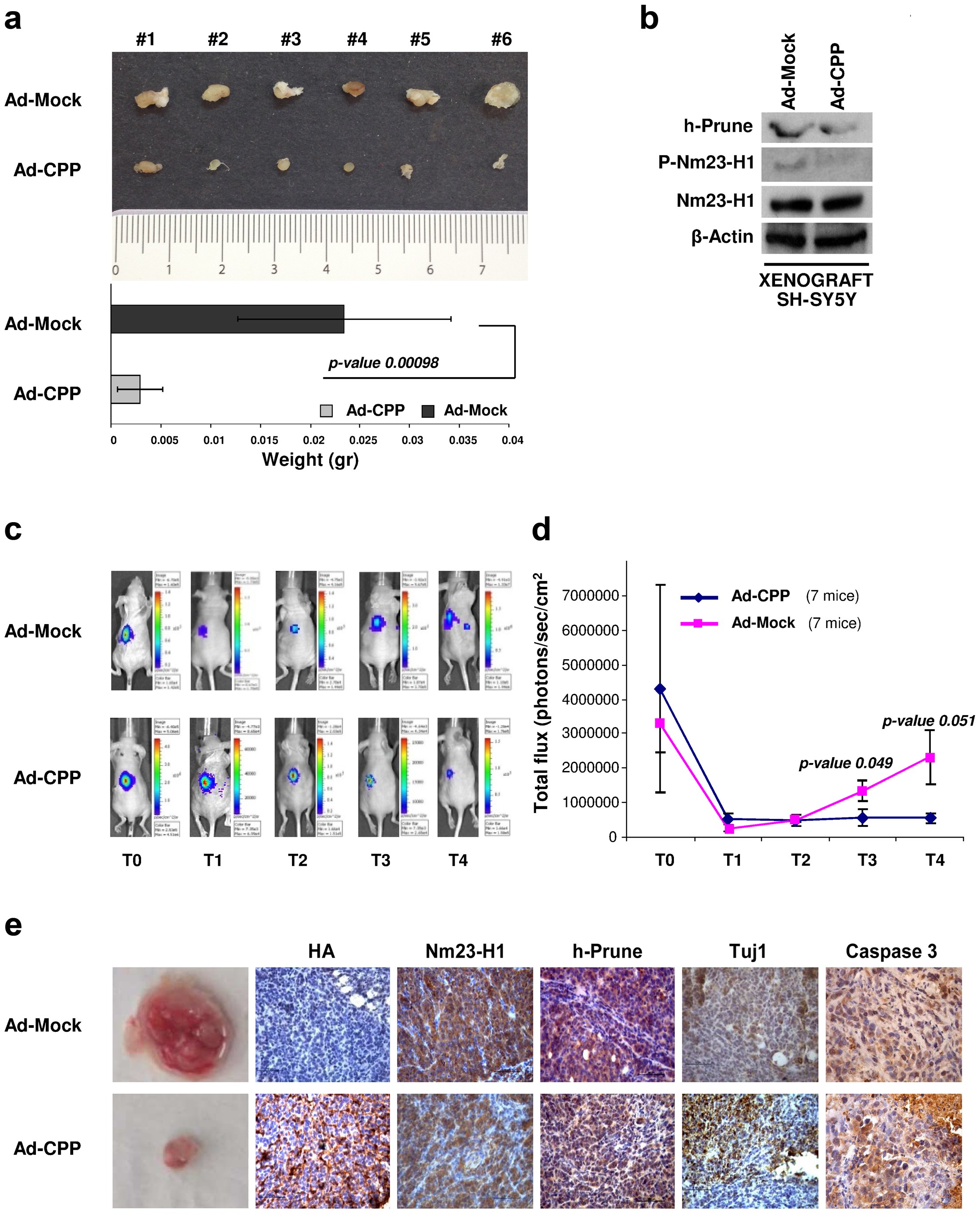
In vivo functional effect of CPP expression.
(a) Representative explanted tumors. Tumor weight data are presented as means ± standard deviation. (b) Proteins extracted from tumor tissues were loaded onto acrylamide gels to evaluate the protein expression levels of phospho-Nm23-H1, Nm23-H1 and h-Prune. β-Actin was used as the loading control. (c, d) Two NOD/SCID mice groups were given intra-adrenal gland injections of SH-SY5Y-luc cells previously infected with Ad-Mock (7 mice) or Ad-CPP (7 mice). Tumorigenesis was followed by in-vivo bioluminescence photon emissions signals (IVIS Imaging System). Cells pre-infected with Ad-CPP showed impaired tumor growth, with respect to controls. (e) Photograph of resected tumors and representative images of the immunostaining for Ha-Tag, Nm23-H1, h-Prune, Tuj1 and Caspase 3.