Figure 1

Autophagic flux dynamics in trastuzumab-sensitive and -refractory breast cancer cells.
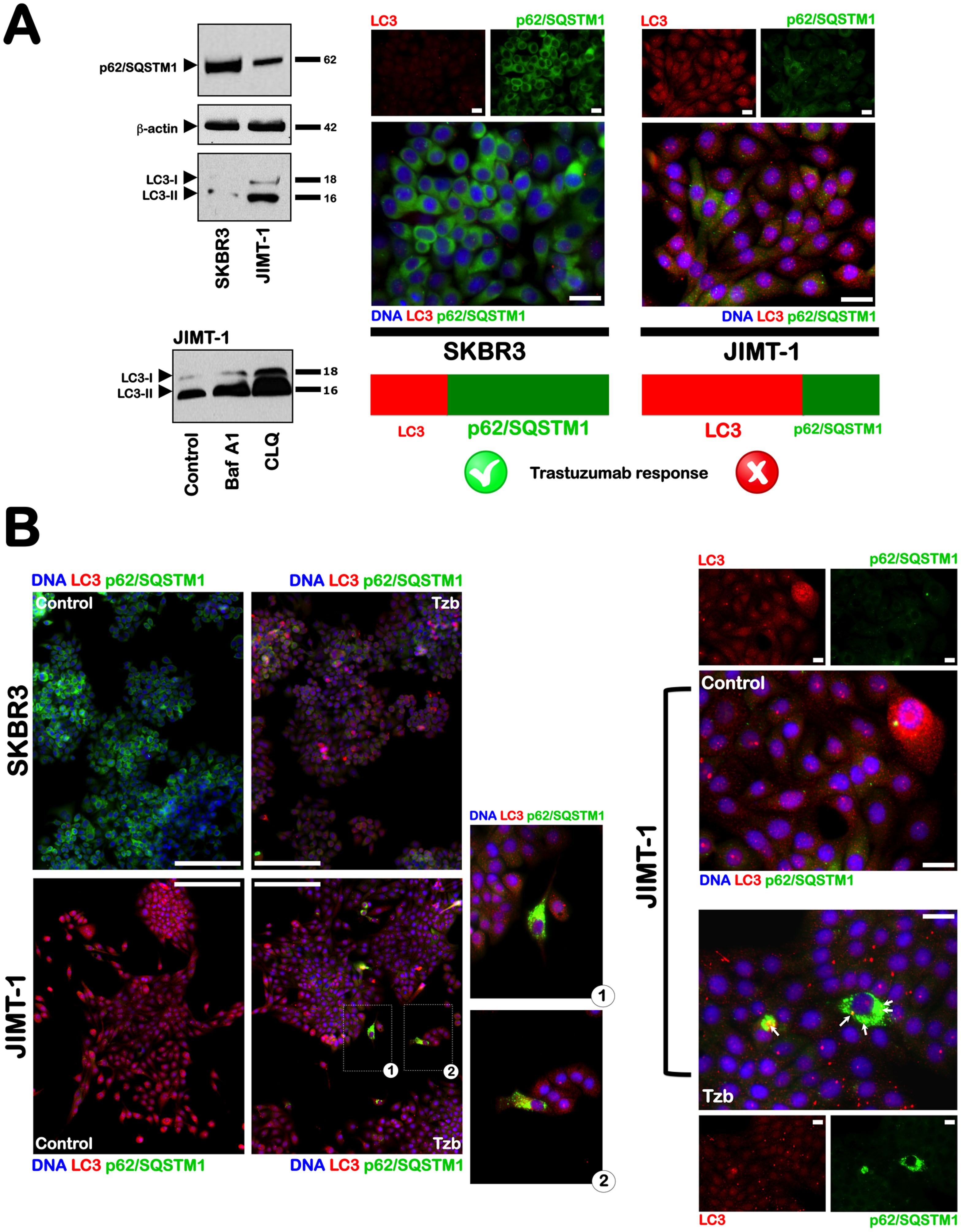
(A). Left (immunoblotting). Autophagosome formation in whole cell lysates of trastuzumab-sensitive SKBR3 cells and trastuzumab-refractory JIMT-1 cells was assessed with Western blot analyses using a LC3 antibody. Top band (18 kDa) represents LC3-I. Bottom band (16 kDa) represents LC3-II, a typical marker of autophagosomes. Autophagic degradation in whole cell lysates of trastuzumab-sensitive SKBR3 cells and trastuzumab-refractory JIMT-1 cells was detected with Western blot analyses using a p62/SQSTM1 antibody. Immunoblotting band (64 kDa) represents p62/SQSTM1, a selective substrate of autophagy. Conversion of cytosolic LC3-I to autophagosome-associated LC3-II was assessed in the presence of chloroquine that, as a weak base, raises the lysosomal pH and thereby, like bafilomycin A1, inhibits late steps of autophagy (i.e., degradation of the cargo in autophagolysosomes). Figures show representative immunoblotting analyses of LC3 and p62/SQSTM1. Equivalent results were obtained in three independent experiments. Right (immunofluorescence). Images show representative portions of SKBR3 and JIMT-1 cell cultures that were captured using different channels for LC3 (red), p62 (green) and Hoechst 33258 (blue) with a 20 × objective and merged on a BD Pathway™ 855 Bioimager System using BD Attovision™ software. Scale bar = 25 μm. (B). Images show representative untreated and trastuzumab-treated whole populations of SKBR3 and JIMT-1 cells growing in individual wells that were captured using different channels for LC3 (red), p62/SQSTM1 (green) and Hoechst 33258 (blue) as a 4 × 4 montage with 20 × objective on a BD Pathway™ 855 Bioimager System and merged using BD Attovision™ software. Scale bar = 200 μm. White arrows indicate strong colocalization of LC3 and p62/SQSTM1 in subgroups of trastuzumab-treated JIMT-1 cells.