Figure 2

Genetic ablation of the autophagy machinery: Impact on primary resistance to HER targeting drugs.
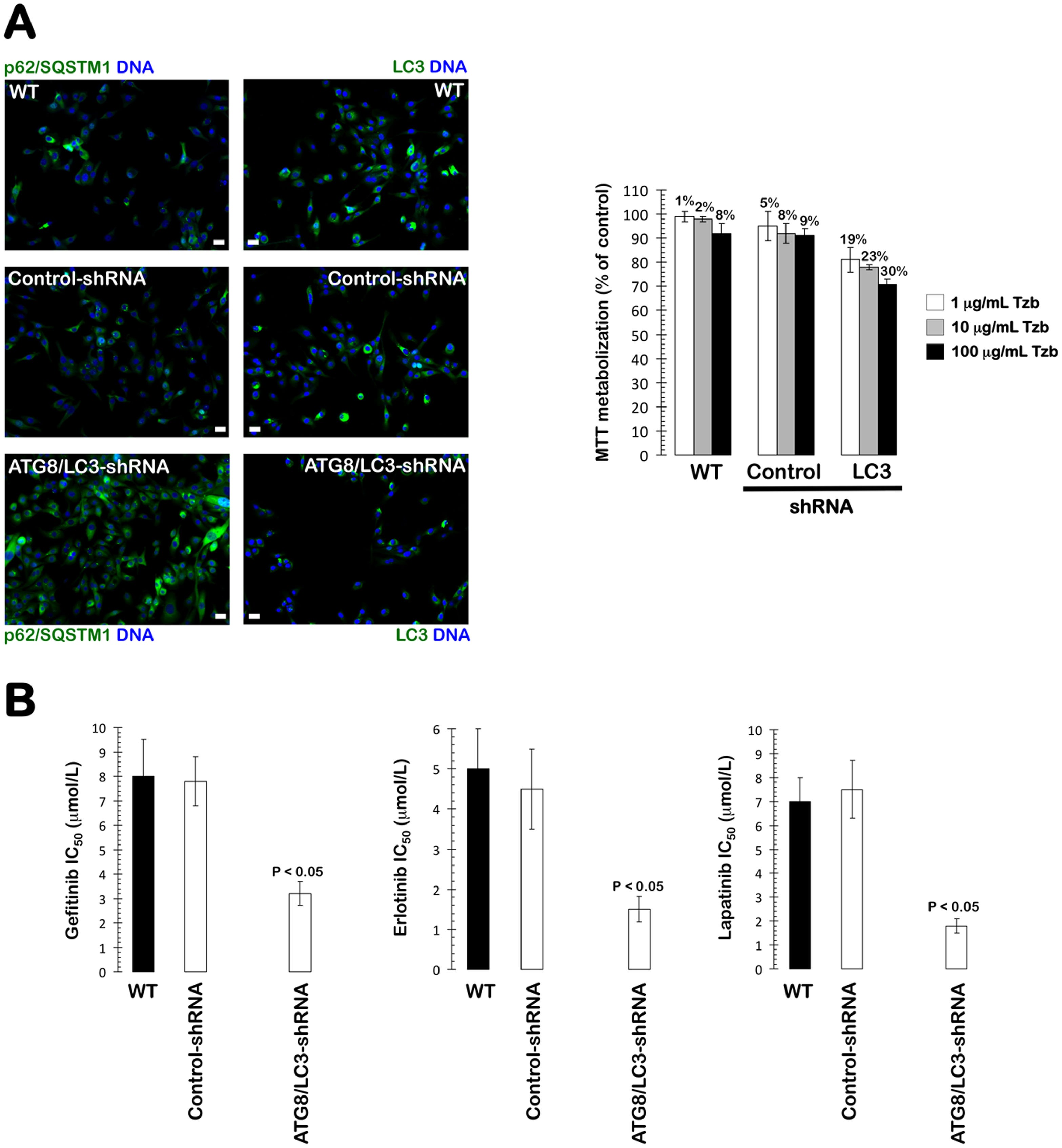
(A). Immunofluorescence images. Functional validation of the ATG8/LC3 gene silencing in trastuzumab-refractory JIMT-1 cells. Images show representative portions of JIMT-1 parental (WT), control shRNA-JIMT-1 and ATG8/LC3 shRNA-JIMT-1 cell cultures that were captured for p62/SQSTM1 (green, left panels) or LC3 (green, right panels) and Hoechst 33258 (blue) with a 20 × objective and merged on a BD Pathway™ 855 Bioimager System using BD Attovision™ software. Scale bar = 25 μm. Graph. The metabolic status of JIMT-1 parental cells, control shRNA-JIMT-1 cells and ATG8/LC3 shRNA-JIMT-1 cells treated with graded concentrations trastuzumab was evaluated using MTT-based cell viability assays, followed by the generation of dose-response graphs depicting the% of untreated cells (untreated control cells = 100% cell viability). The results are presented as the means (columns) and 95% confidence intervals (bars) of three independent experiments performed in triplicate. (B). The metabolic status of JIMT-1 parental (WT), control shRNA-JIMT-1 and ATG8/LC3 shRNA-JIMT-1 cells treated with graded concentrations of gefitinib, erlotinib and lapatinib was evaluated using MTT-based cell viability assays, followed by the generation of dose-response graphs depicting the% of untreated cells (untreated control cells = 100% cell viability; figures not shown). Bars representing mean IC50 values in each cell line illustrate the degree of sensitivity to HER1/2-targeting drugs. Error bars show 95% confidence intervals of three independent experiments performed in triplicate.