Figure 3

Pharmacological ablation of the autophagy flux: Impact on the primary resistance to trastuzumab.
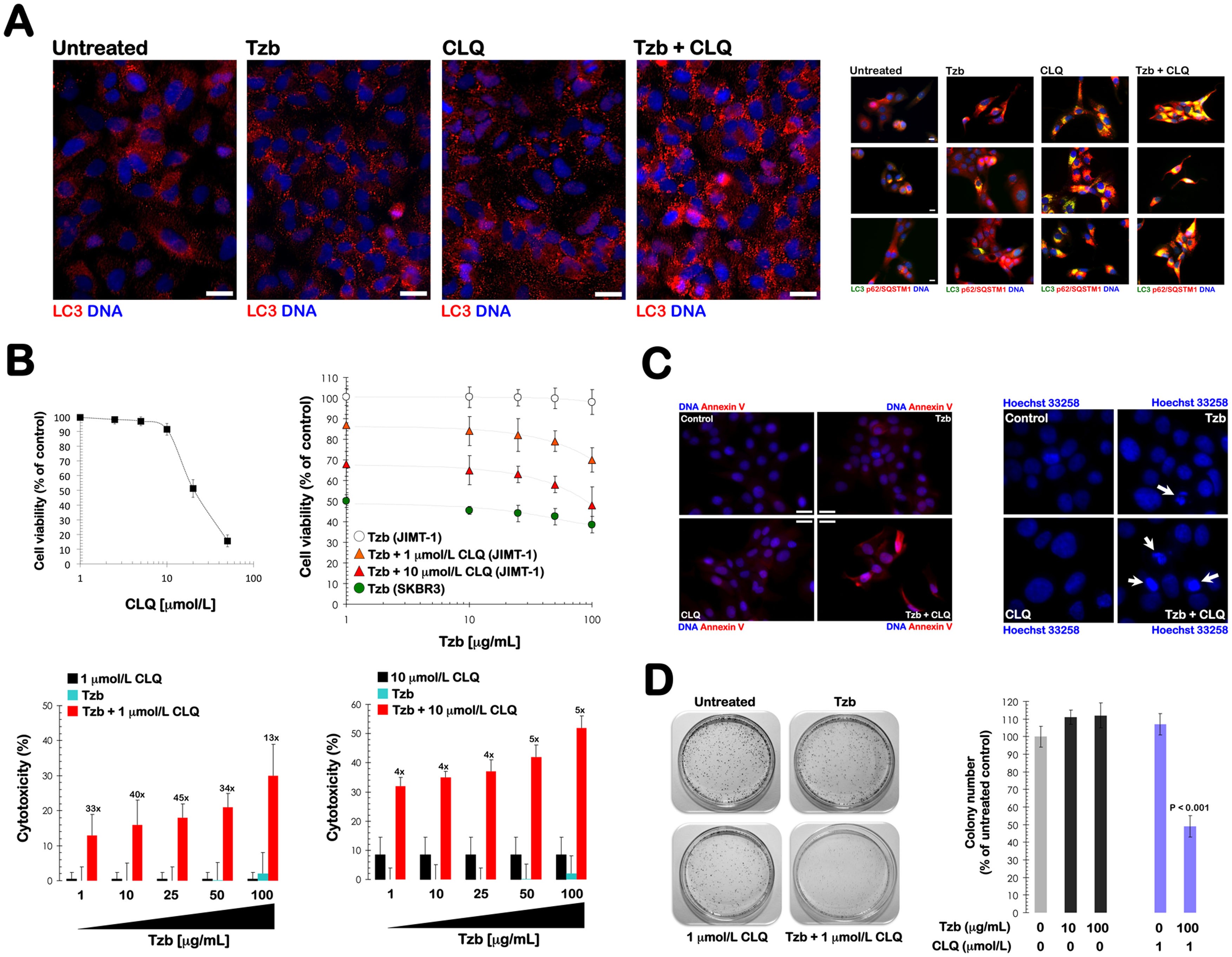
(A). Representative images of untreated, trastuzumab (Tzb)-, chloroquine and trastuzumab + chloroquine-treated JIMT-1 cell cultures (6 h) that were captured using different channels for LC3 (red) and Hoechst 33258 (blue). Right panels. Representative images of untreated, trastuzumab (Tzb)-, chloroquine and trastuzumab + chloroquine-treated JIMT-1 cell cultures (48 h) that were captured using different channels for LC3 (green), p62/SQSTM1 (red) and Hoechst 33258 (blue). Images were captured with a 20 × objective and merged on a BD Pathway™ 855 Bioimager System using BD Attovision™ software. Scale bar = 25 μm. (B). Top left. The metabolic status of JIMT-1 cells treated with graded concentrations of chloroquine was measured using MTT uptake assays and cell viability was expressed as% uptake of untreated control cells ( = 100% cell viability). Results are means (black squares) and 95% confidence intervals (bars) [n = 3]. Top right. The metabolic status of JIMT-1 cells treated with graded concentrations of trastuzumab in the absence or presence of different concentrations of chloroquine was measured using MTT uptake assays and cell viability was expressed as% uptake of untreated control cells ( = 100% cell viability). Results are means (symbols) and 95% confidence intervals (bars) of three independent experiments made in triplicate. Bottom. Figures indicate fold-increases in JIMT-1 cell kill at all drug concentrations over that expected for strict additivity between trastuzumab and chloroquine. (C). Confocal immunofluorescence images of annexin-V-Alexa 568 (red) and/or Hoechst 33258 staining in JIMT-1 cell cultures treated with trastuzumab in the absence or presence of chloroquine after 48 h. Scale bar = 25 μm. (D). The left side figure shows representative microphotographs of colonies formed on the plates of untreated, trastuzumab-treated, chloroquine-treated and trastuzumab + chloroquine-treated JIMT-1 cells, as specified. The right side bar graph shows the number of colonies formed after treatment of JIMT-1 cells with trastuzumab in the absence or presence of chloroquine, as specified. The error bar indicates the 95% confidence intervals for each mean (columns) generated from triplicate experiments. Statistically significant difference (one-factor ANOVA analysis) between experimental condition groups and control groups are shown.