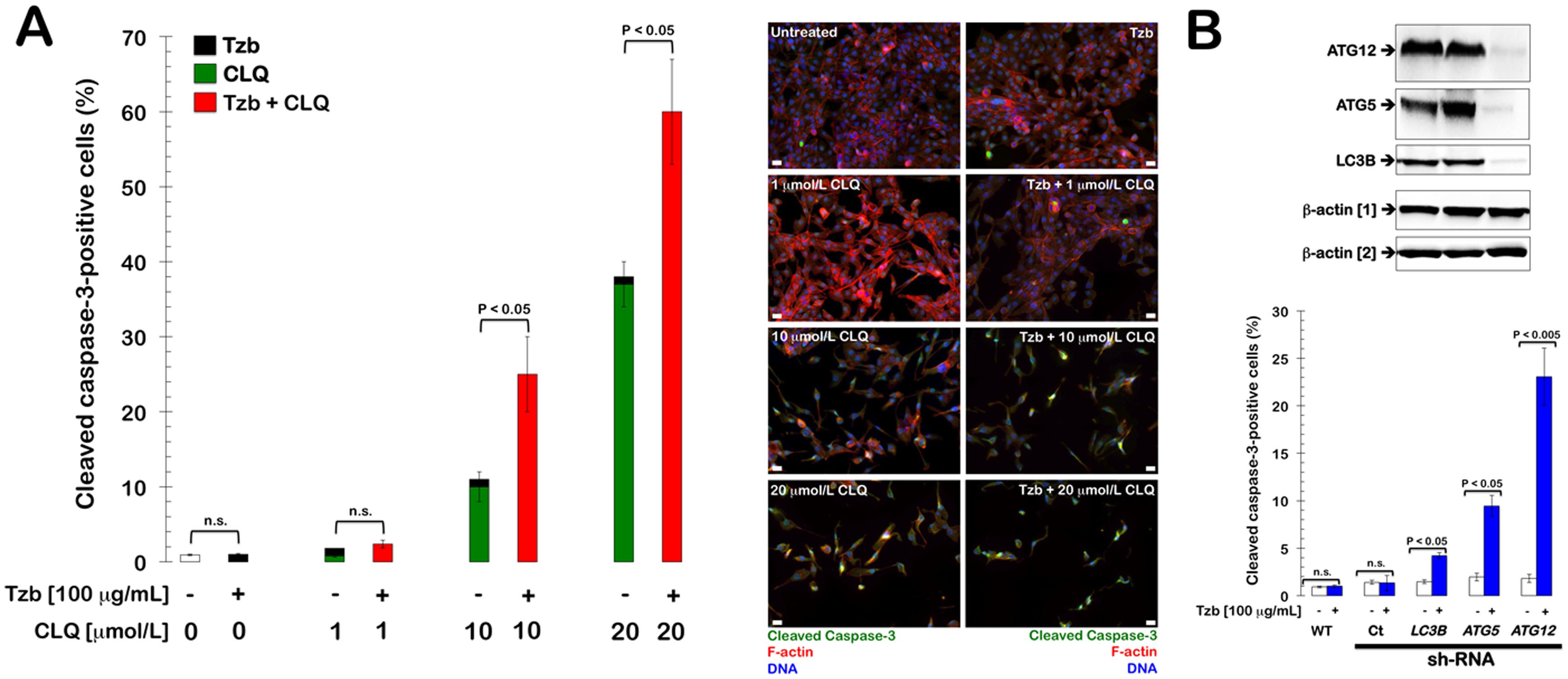
Figure 4

Pharmacological and genetic ablation of the autophagy pathway: Effect on caspase-3 activation in trastuzumab-treated cells.
(A). JIMT-1 cells were treated with trastuzumab, chloroquine or trastuzumab plus chloroquine as specified. 48 h after treatments, cells were processed for immunofluorescence staining with Hoechst 33258 (blue) and cleaved caspase-3 (green), which is indicative of apoptosis activation. F-actin filaments were labeled with Alexa Fluor® 555 phalloidin (red; #8953, Cell Signaling Technology, Inc., Danvers, MA, USA). Data show percentage of cells with positive cleaved caspase-3 cells calculated by dividing the total number of caspase-3-positive cells by the total number of cells in the field of view. (B). Top panel. shRNA-driven knockdown of autophagy-related autophagy proteins in JIMT-1 cells enhances trastuzumab-induced apoptotic cell death. Protein gel blot analyses of whole-cell lysates confirming knockdown of endogenous ATG8/LC3B, ATG5 and ATG12 autophagy-related proteins. The cropped blots portrayed are representative of three independent experiments. All gels were run under exact same experimental conditions for best comparison. β-actin was used as the internal control to confirm equal loading of lanes (β-actin [1] is the actual internal standard of the ATG12 gel; β-actin [2] is the actual internal standard of the ATG5 and LC3B gel). Bottom panel. Parental JIMT-1, negative control shRNA/JIMT-1, ATG8/LC3 shRNA/JIMT-1, ATG5 shRNA/JIMT-1 and ATG12 shRNA/JIMT-1 cells were treated with 100 μg/mL trastuzumab for 48 h and the percentage of caspase-3-positive cells was calculated as in (A). The results are presented as the means (columns) and 95% confidence intervals (bars) of two independent experiments performed in triplicate. Statistically significant differences comparing mean levels (one-factor ANOVA analysis) are shown. (n.s. not statistically significant).