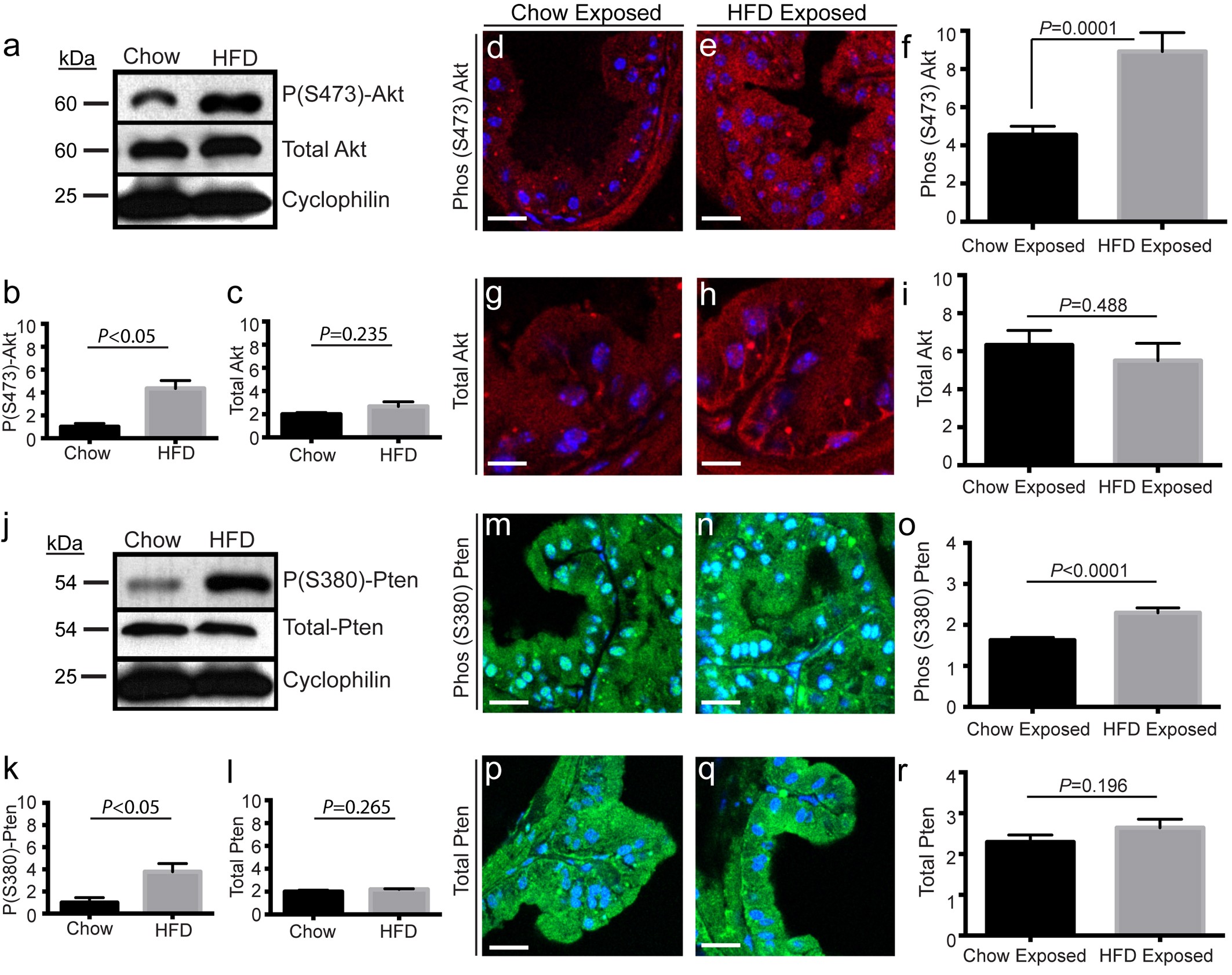
Figure 6

Akt (Serine 473) and Pten (Serine 380) are hyperphosphorylated in prostates from offspring of HFD-exposed mothers.
From 16-week old chow and HFD-exposed animals: Representative images are given of Phospho-(Serine 473) Akt, total Akt (a), Phospho-(Serine 380) Pten, total Pten (j) and cyclophilin (loading control; a & j) proteins present in 16-week old dorsolateral prostates from chow and HFD-exposed animals. Quantifications of normalized Phospho-(Serine 473) Akt (b), Total Akt (c), Phospho-(Serine 380) Pten (k) and Total Pten (l) protein signal are presented, n = 3 animals per condition. From 63-week old chow and HFD-exposed animals: Representative images of Phospho-(Serine 473) Akt (d–e) Total Akt (g–h), Phospho-(Serine 380) Pten (m–n) and Total Pten (p–q) from chow- and HFD-exposed dorsolateral prostate tissue sections. Normalized fluorescence intensities are quantified in each subsequent graph (f, i, o, r), n = 5 animals per condition, all scale bars = 10 μM.