Figure 2
From: Kappe neurons, a novel population of olfactory sensory neurons

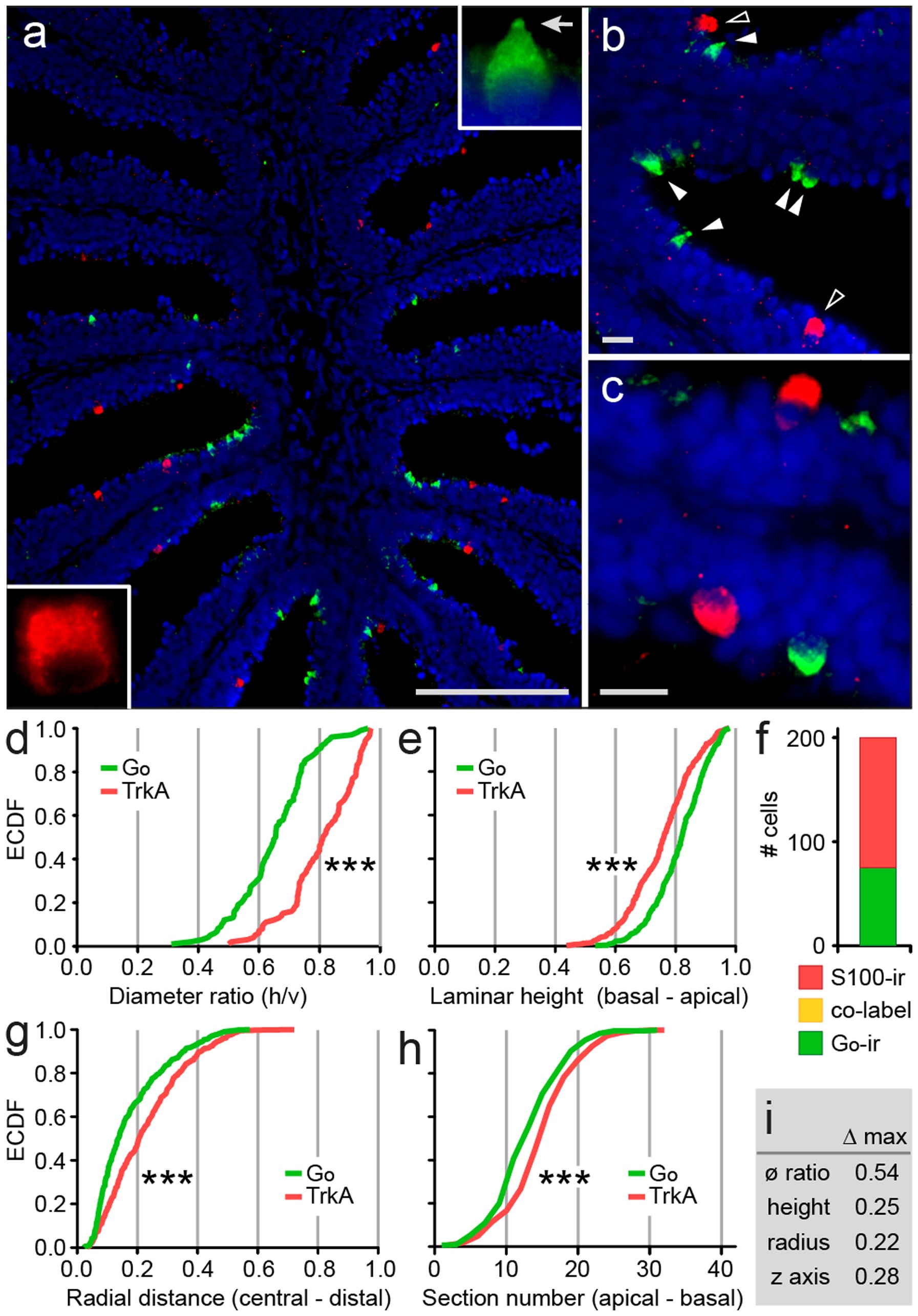
Go-ir-positive neuron population is different from crypt neurons.
(a) Double labeling with anti-Go antibody (green) and anti-S100 antibody (red, marker for crypt neurons) in cryostat sections of short-fixed olfactory epithelium reveals two mutually exclusive sensory neuron populations. Insets, single neurons at higher magnifications. Note the differences in morphology of these two cell populations; arrow in top right insert, the cap-like structure typical for Go-ir-positive neurons. (b–c) Higher magnifications show the typical shapes of Go-ir-positive neurons (pear-shaped) and crypt neurons (globose), indicated by filled arrow heads and open arrow heads, respectively. (d–e, g–h) One shape parameter and three spatial parameters (see Fig. 1b for graphical explanation) were quantified for the TrkA-ir-positive cell population and the corresponding empirical cumulative distribution function, ECDF, was compared with that of Go-ir-positive neurons; ***, distributions of TrkA-ir and Go-ir cells are significantly different (p < 10−6), as assessed by Kolmogorov-Smirnov test of the unbinned distributions. (d), ratio of horizontal to vertical diameter [diameter ratio (øh/øv)], (e), laminar height normalized to maximal height is shown. (f), Absence of co-label for Go-ir and TrkA-ir cell populations. (g) Relative radial distance of labeled cells is shown. (h) Number of cells per 10 μm horizontal cross section of the olfactory epithelium was analysed for Go-ir and TrkA-ir-positive neurons. (i) Maximal vertical distance (Δ max) of distributions as indicated; ø ratio, diameter ratio; height, normalized laminar height; radius, normalized radial distance; z axis, section number (ordinal). Vertical distance can range between 0 (identical curves) and 1 (no overlap of x value range). Scale bars correspond to 100 μm (a) and 10 μm (b, c).