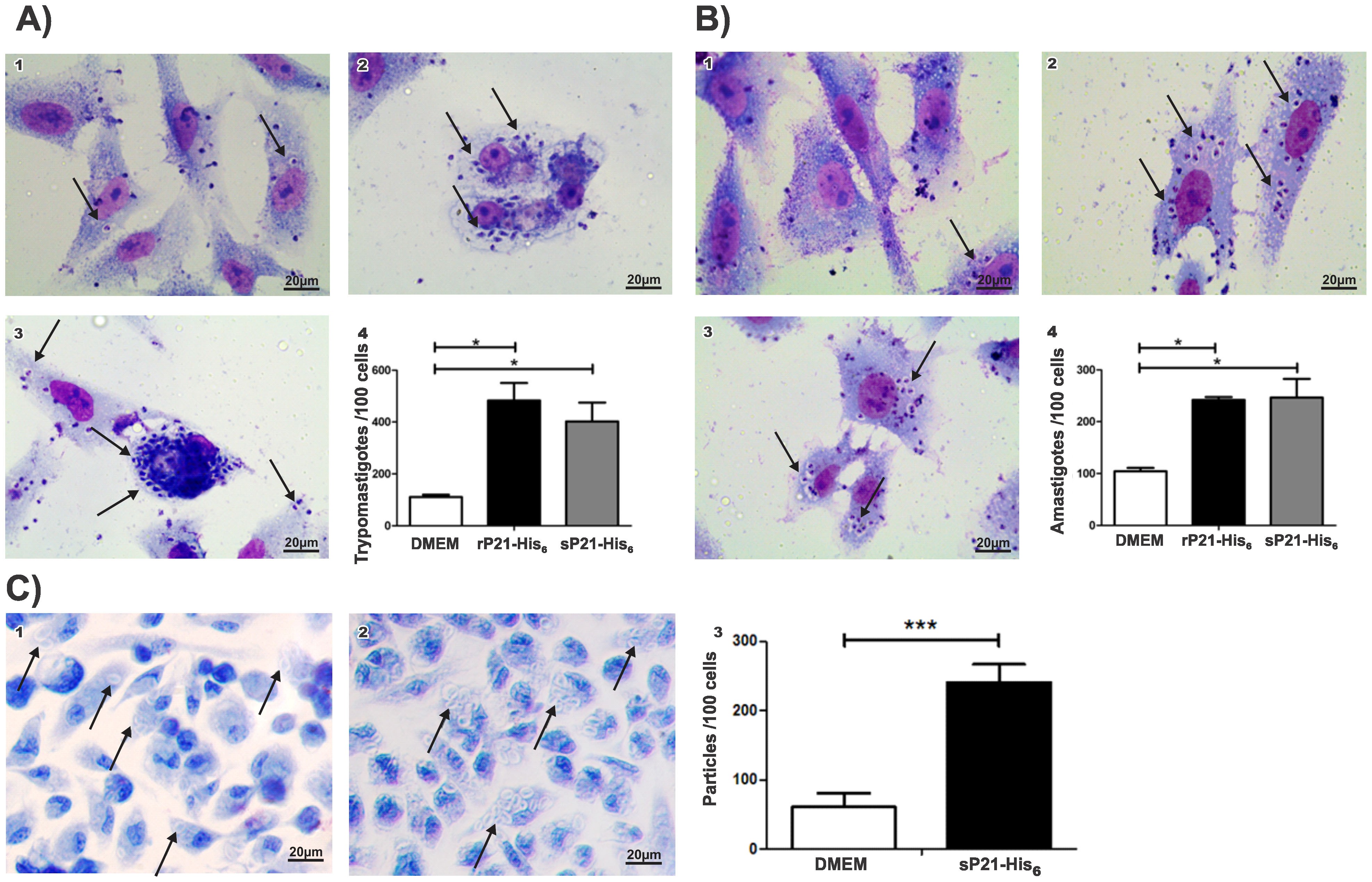
Figure 1

(A) sP21-His6 and rP21-His6 affect invasion of Vero cells by T. cruzi TCT and EA. Light microscopy of (a) TCT invasion and (B) EA invasion after treatment with (1) DMEM (control, not treated), (2) 40 μg/mL of rP21-His6 and (3) 40 μg/mL of sP21-His6. (4) Quantification. Arrows in (1), (2) and (3) indicate internalized parasites. (C) Phagocytosis of zymosan particles by mice peritoneal macrophages in the presence of sP21-His6. Light microscopy of (1) control (untreated) cells and (2) cells treated with 40 μg/mL sP21-His6. (3) Quantification of (1) and (2). Arrows in (1) and (2) indicate internalized particles.