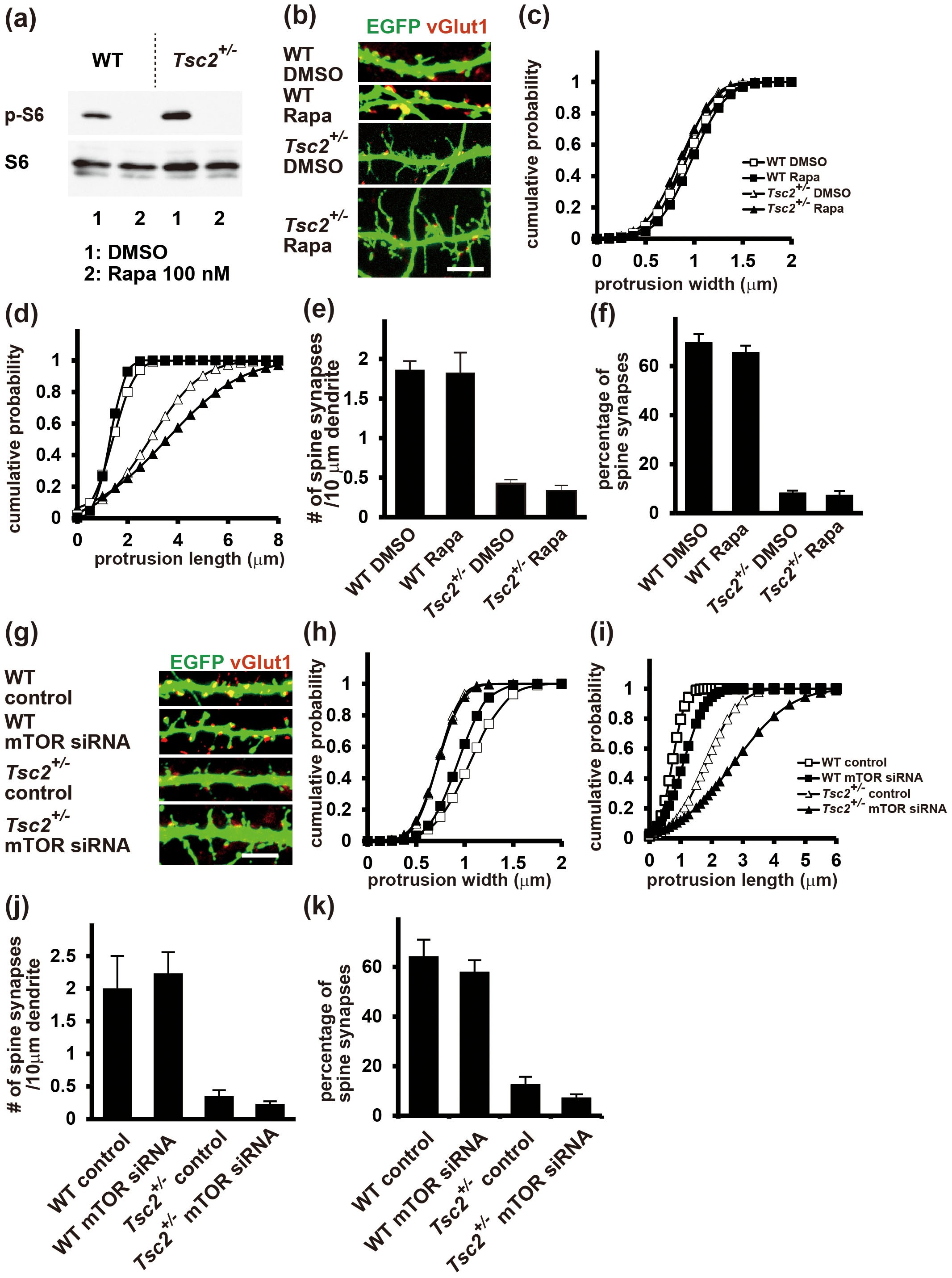
Figure 2

Rapamycin fails to reverse spine synapse formation in Tsc2+/− neurons.
(a) Rapamycin treatment completely abolished the phosphorylation of S6 in both WT and Tsc2+/− neurons. These blots are cropped and full-length blots are presented in Supplementary Figure 1. (b) High-power images of the dendrites of DMSO- or 100 nM rapamycin-treated WT and Tsc2+/− neurons. Scale bar, 10 μm. (c, d) Cumulative probability plots of dendritic protrusion width (c) and length (d) in shown in (b). Note that rapamycin treatment increases dendritic protrusion lengths compared with DMSO treatment in Tsc2+/− neurons (D = 0.1717, P < 0.001, Kolmogorov-Smirnov test). (e) The densities of the vGlut1-positive spine synapses shown in (b). (f) The percentage of spine synapses in (b) (n = 400/7/3 (DMSO, WT), 400/7/3 (Rapa, WT), 1091/12/6 (DMSO, Tsc2+/−) and 1020/12/6 (Rapa, Tsc2+/−) protrusions/neurons/experiments). Note that rapamycin treatment did not significantly change the number of spine synapses. (g) Dendrites from control-, or mTOR siRNA-transfected WT and Tsc2+/− neurons. Scale bar, 10 μm. (h, i) Cumulative probability plots of protrusion width (h) and length (i) shown in (g). Note that mTOR siRNA expression causes increases in dendritic protrusion lengths in both WT and Tsc2+/− neurons, compared with scrambled siRNA (D = 0.1684, P < 0.01 (WT), D = 0.3676, P < 0.001 (Tsc2+/−), Kolmogorov-Smirnov test). (j) The densities of the vGlut1-positive spine synapses shown in (g). (k) The percentage of spine synapses in (g) (n = 400/7/3 protrusions/neurons/experiments). Note that treatment with mTOR siRNA did not significantly change the number of spine synapses.