Figure 2
From: A miR-199a/miR-214 Self-Regulatory Network via PSMD10, TP53 and DNMT1 in Testicular Germ Cell Tumor

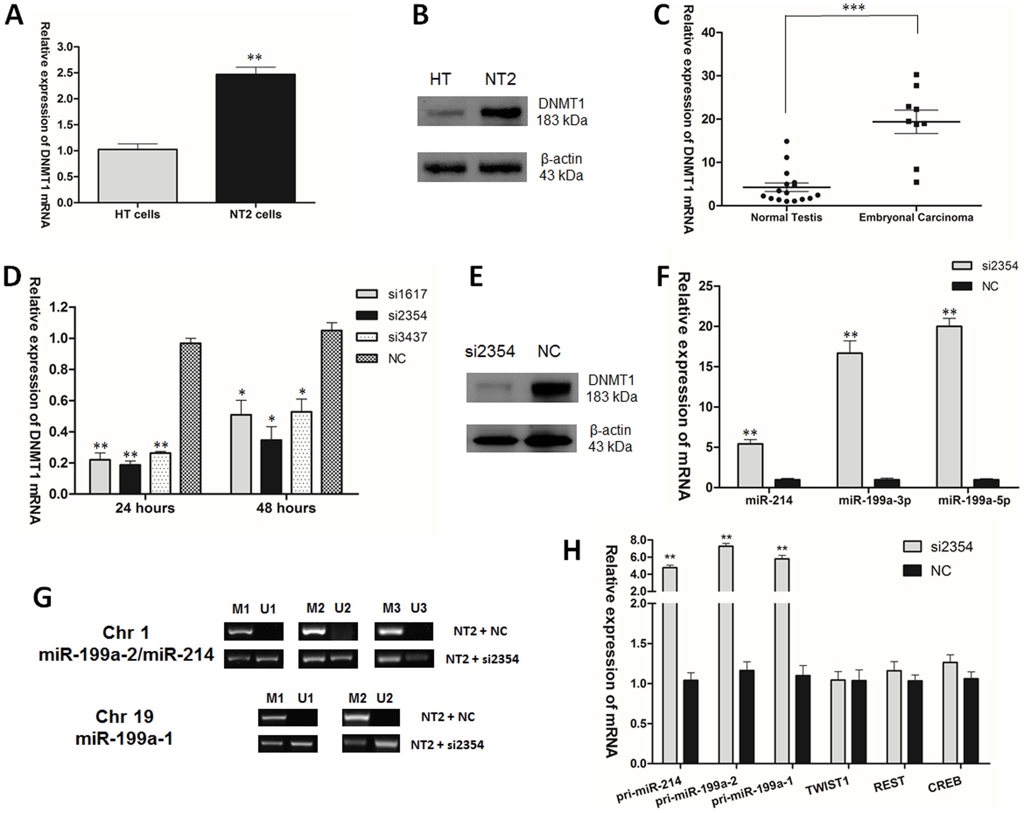
DNMT1 regulated the expression of miR-199a/miR-214 via promoter methylation in TGCT.
(A) DNMT1 mRNA expression and (B) DNMT1 protein level in HT and NT2 cells. (C) DNMT1 mRNA expression in normal testis tissues and embryonal carcinoma. (D) DNMT1 mRNA expression and (E) DNMT1 protein level after transfection of siDNMT1 into NT2 cells. (F) miR-214, miR-199a-3p and miR-199a-5p mRNAs expression after transfection of siDNMT1 into NT2 cells. (G) Mature miR-199a-1/2 promoter methylation on Chr 1 and Chr 19 in NT2 cells after transfection of siDNMT1 into NT2 cells. (H) pri-miR-214, pri-miR-199a-1/2, TWIST1, REST and CREB mRNAs expression after transfection of siDNMT1 (si2354) into NT2 cells.