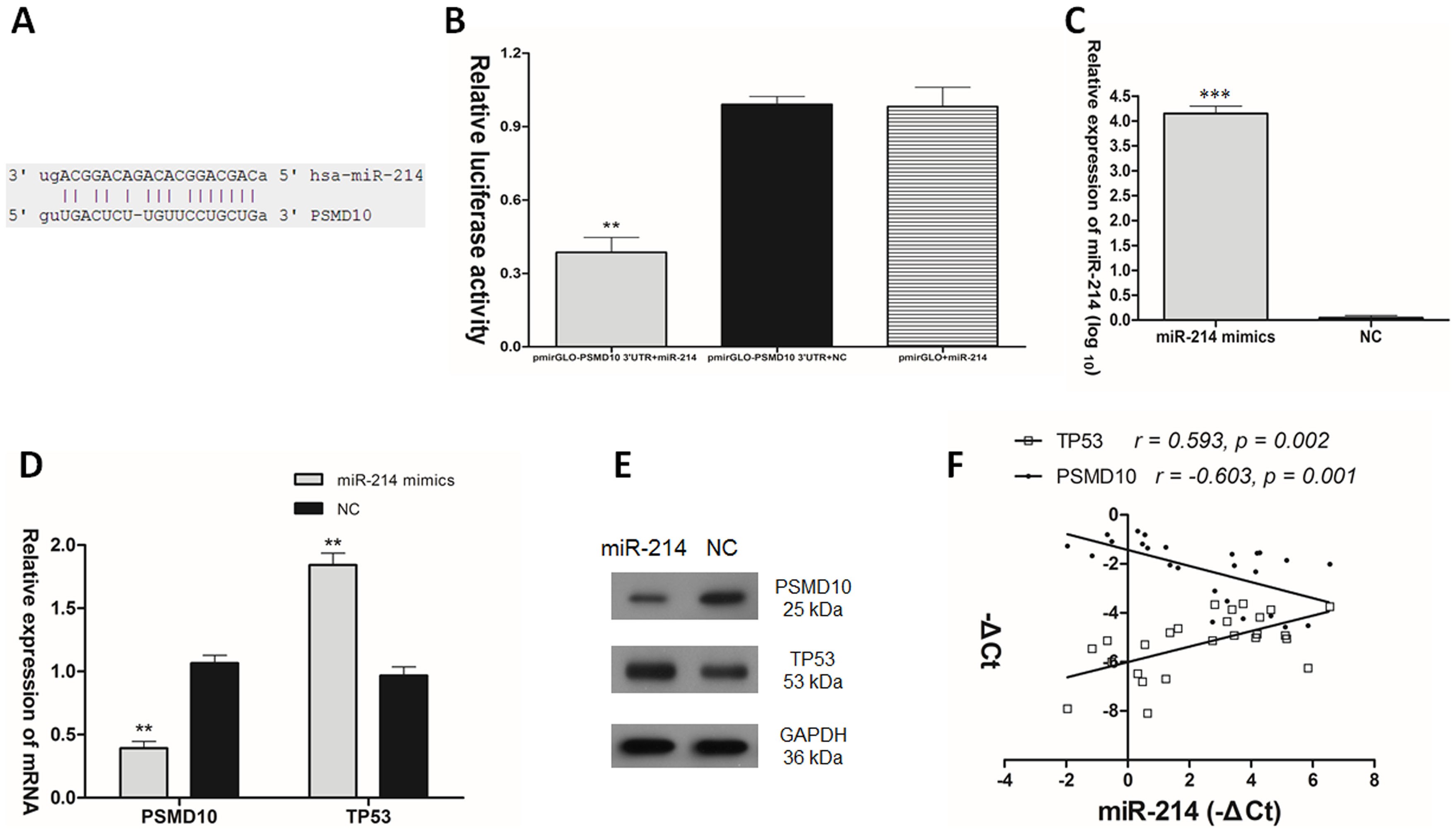
Figure 5
From: A miR-199a/miR-214 Self-Regulatory Network via PSMD10, TP53 and DNMT1 in Testicular Germ Cell Tumor

miR-214 regulated the expression of TP53 positively via directly targeting PSMD10 in TGCT.
(A) The putative human PSMD10 3′-UTR fragment containing miR-214 binding sequence was insert into the luciferase report vector pmirGLO downstream. (B) Dual luciferase assay of NT2 cells co-transfected with the luciferase constructs containing the PSMD10 3′-UTR as well as miR-214 mimics or scrambled oligonucleotides as the negative control. (C) miR-214 mRNA expression, (D) PSMD10 and TP53 mRNAs expression and (E) PSMD10 and TP53 protein levels after transfection of miR-214 mimics into NT2 cells. (F) Statistical analysis to evaluate correlation between miR-214 and PSMD10 mRNA expression levels (r = −0.603, p = 0.001. Pearson's correlation), as well as between miR-214 and TP53 mRNA expression levels (r = 0.593, p = 0.002. Pearson's correlation) in clinical samples.